Задачи на количество теплоты с решениями
Формулы, используемые на уроках «Задачи на количество теплоты,
удельную теплоемкость».
1 г = 0,001 кг; 1 т = 1000 кг; 1 кДж = 1000 Дж; 1 МДж = 1000000 Дж
ПРИМЕРЫ РЕШЕНИЯ ЗАДАЧ
Задача № 1.
В железный котёл массой 5 кг налита вода массой 10 кг. Какое количество теплоты нужно передать котлу с водой для изменения их температуры от 10 до 100 °С?
При решении задачи нужно учесть, что оба тела — и котёл, и вода — будут нагреваться вместе. Между ними происходит теплообмен. Их температуры можно считать одинаковыми, т. е. температура котла и воды изменяется на 100 °С — 10 °С = 90 °С. Но количества теплоты, полученные котлом и водой, не будут одинаковыми. Ведь их массы и удельные теплоёмкости различны.

Задача № 2.
Смешали воду массой 0,8 кг, имеющую температуру 25 °С, и воду при температуре 100 °С массой 0,2 кг. Температуру полученной смеси измерили, и она оказалась равной 40 °С. Вычислите, какое количество теплоты отдала горячая вода при остывании и получила холодная вода при нагревании. Сравните эти количества теплоты.

Задача № 3.
Стальная деталь массой 3 кг нагрелась от 25 до 45 °С. Какое количество теплоты было израсходовано?

Задача № 4.
В сосуде содержится 3 л воды при температуре 20 °С. Сколько воды при температуре 45 °С надо добавить в сосуд, чтобы в нём установилась температура 30 °С? Необходимый свободный объём в сосуде имеется. Теплообменом с окружающей средой пренебречь

Задача № 5.
На сколько градусов изменилась температура чугунной детали массой 12 кг, если при остывании она отдала 648000 Дж теплоты?

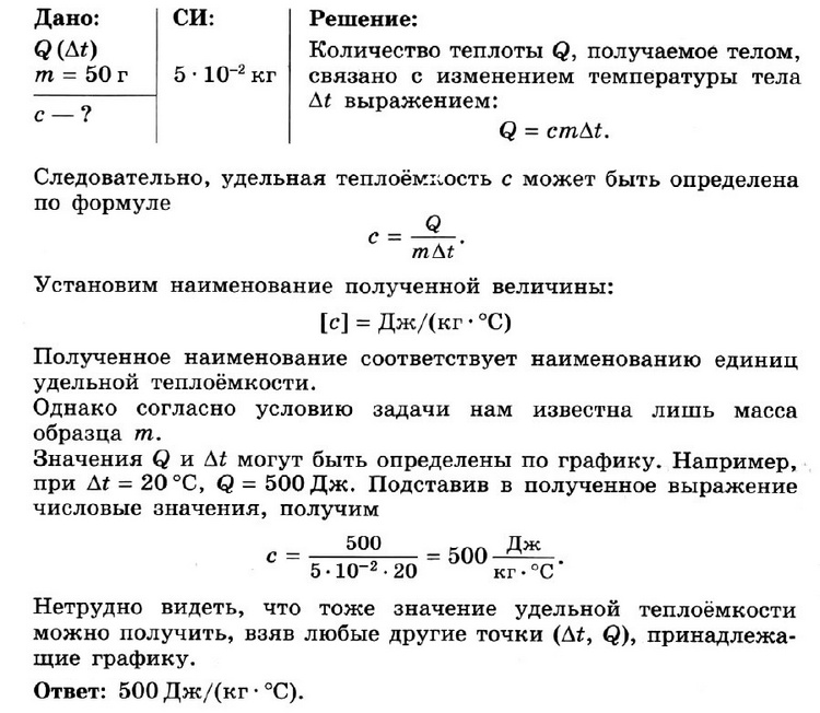
Задача № 6.
По графику определите удельную теплоёмкость образца, если его масса 50 г.


Задача № 7.
Для нагревания медного бруска массой 3 кг от 20 до 30 °С потребовалось 12000 Дж теплоты. Какова удельная теплоемкость меди?

Задача № 8.
Нагретый камень массой 5 кг, охлаждаясь в воде на 1 °С, передает ей 2,1 кДж энергии. Чему равна удельная теплоемкость камня?

Задача № 9.
Какое количество теплоты потребуется для нагревания на 1 °С воды объемом 0,5 л; олова массой 500 г; серебра объемом 2 см3; стали объемом 0,5 м3; латуни массой 0,2 т?

Задача № 10.
Какое количество теплоты получили алюминиевая кастрюля массой 200 г и находящаяся в ней вода объемом 1,5 л при нагревании от 20 °С до кипения при температуре 100 °С?

Задача № 11.
а) Воздух, заполняющий объем 0,5 л в цилиндре с легким поршнем, нагрели от 0 до 30 °С при постоянном атмосферном давлении. Какое количество теплоты получил воздух? б) В порожнем закрытом металлическом баке вместимостью 60 м3 под действием солнечного излучения воздух нагрелся от 0 до 20 °С. Как и на сколько изменилась внутренняя энергия воздуха в баке? (Удельная теплоемкость воздуха при постоянном объеме равна 720 Дж/кг-°С.)

Задача № 12.
ОГЭ
Металлический цилиндр массой m = 60 г нагрели в кипятке до температуры t = 100 °С и опустили в воду, масса которой mв = 300 г, а температура tв = 24 °С. Температура воды и цилиндра стала равной Θ = 27 °С. Найти удельную теплоёмкость металла, из которого изготовлен цилиндр. Удельная теплоёмкость воды св = 4200 Дж/(кг К).


Конспект урока «Задачи на количество теплоты».
Посмотреть конспект урока по теме «Количество теплоты. Удельная теплоемкость»
Следующая тема: «ЗАДАЧИ на сгорание топлива с решениями».
Сравнение радиаторов разных типов
Тепловая мощность – одна из главных характеристик, но существуют и другие, не менее важные. Подбирать батарею лишь на основании потребного теплового потока – неправильно. Нужно понимать, при каких условиях тот или иной радиатор выдает указанный поток и как долго он прослужит в вашей системе обогрева дома. Поэтому корректнее рассмотреть все основные технические характеристики секционных типов нагревателей, а именно:
- алюминиевые;
- биметаллические;
- чугунные.
Проведем сравнение радиаторов отопления по следующим основным параметрам, играющих важную роль при их подборе:
- тепловая мощность;
- допустимое рабочее давление;
- давление опрессовки (испытания);
- вместительность;
- масса.
Примечание
Максимальную степень нагрева теплоносителя мы не принимаем во внимание, поскольку у батарей всех разновидностей она достаточно высока, что делает их пригодными к применению в жилых зданиях по данному параметру
Показатели рабочего и испытательного давления важны для подбора батарей применительно к разным теплосетям. Если в коттеджах или загородных домах давление теплоносителя редко превышает 3 Бар, то при централизованном теплоснабжении оно может достигать от 6 до 15 Бар в зависимости от этажности здания. Не следует забывать и о гидроударах, нередких в центральных сетях при пуске их в работу. По этим причинам не всякий радиатор рекомендуется включать в такие сети, а сравнение теплоотдачи лучше проводить с учетом характеристик, указывающих на прочность изделия.
Вместительность и масса отопительных элементов играют важную роль в частном домостроительстве. Знание емкости радиатора поможет рассчитать общее количество воды в системе и оценить расход тепловой энергии на ее нагрев. Вес прибора важен для определения способа крепления к наружной стене, построенной, например, из пористого материала (газобетона) или по каркасной технологии.
Для ознакомления с основными техническими характеристиками мы приведем в таблице данные известного производителя радиаторов из алюминия и биметалла – фирмы RIFAR, а также параметры чугунных батарей МС-140.
Особенности приобретения радиаторов
При покупке различных батарей нужно обязательно изучить их технические параметры. которые имеются в сопроводительной документации. Здесь указывается их КПД и другие характеристики. К ним можно отнести:
- Мощность. которая может быть указана в расходе воды или иного вида теплоносителя, или же может быть представлена в виде ватт.
- Размеры батареи. которые могут быть совершенно разными. Высота обычно варьируется от 200 до 600 мм. Небольшие изделия обычно создаются из стали, а вот высокие чаще всего являются чугунными или выполненными из современных и уникальных материалов. Нужно ориентироваться на расстояние, которое имеется между полом и окном помещения.
- Напор. для которого предназначен прибор. Каждая система отопления обладает своим напором. Он может быть низкотемпературным, среднетемпературным или высокотемпературным. Обычно в документации к изделиям указывается тепловая отдача, причем она может быть представлена, например, в таком виде 55/45. В этом случае применять батарею можно в случае, если теплоноситель, проходящий через него, будет иметь температуру 55 градусов, а охлаждается он до 45 градусов.
Расчет среднесуточной тепловой мощности на горячее водоснабжение
Металлургический завод (абонент №2)
p – число душевых насадок в цехе
z – число рабочих смен в цехе
a = 270 кг/(ч•сетку•смен) – max расход воды через одну сетку в смену
с = 4,19 кДж/ кг•К – удельная теплоемкость воды
Кузнечный цех
z = 4 шт. – число рабочих смен в цехе
p = 20 шт. – число душевых насадок в цехе
m = 8 ч. – число часов подогрева воды в бойлерах – аккумуляторах
Сталелитейный цех
z = 4 шт. – число рабочих смен в цехе
p = 15 шт. – число душевых насадок в цехе
m = 8 ч. – число часов подогрева воды в бойлерах – аккумуляторах
Механический цех
z = 1 шт. – число рабочих смен в цехе
p = 20 шт. – число душевых насадок в цехе
m = 8 ч. – число часов подогрева воды в бойлерах – аккумуляторах
Термический цех
z = 4 шт. – число рабочих смен в цехе
p = 15 шт. – число душевых насадок в цехе
m = 8 ч. – число часов подогрева воды в бойлерах – аккумуляторах
Административный корпус
z = 1 шт. – число рабочих смен в цехе
Суммарная среднесуточная тепловая мощность на ГВС абонента №2: 434,06 кВт
Казармы (абонент №11)
g’ = 105•b + 25 = 105•1 + 25 = 130 кг / сутки•чел – среднесуточная норма расхода горячей воды на человека
b = 1 – коэффициент охвата ваннами
c = 4,19 кДж/(кг•К) – удельная теплоемкость воды
mc = 24 час/сутки – расчетная длительность подачи воды на ГВС , при круглосуточной подачи воды
tг = 55 0С – температура на ГВС
tх = +5 0С – температура холодной воды
Суммарная среднесуточная тепловая мощность на ГВС абонента №11: 170,22 кВт
Тепловая мощность на ГВС по абонентам
|
Абонент № |
2 |
11 |
Сумма |
|
Средняя тепловая мощность на ГВС |
434,06 |
170,22 |
604,28 |
Таблица №1
|
Тепловая мощность абонентов |
|||
|
№ абонента |
2 |
11 |
?Q, кВт |
|
Тепловая мощность на отопление, Qomax, кВт |
12025,78 |
822 |
12847,93 |
|
Тепловая мощность на вентиляцию, Qвmax, кВт |
15511,8 |
91 |
15603,2 |
|
Среднесуточная тепловая мощность на ГВС, Qгвсср, кВт |
434,058 |
170,22 |
604,277 |
|
Суммарная тепловая мощность на О, В, ГВС |
27971,6 |
1083,7 |
29055,4 |
|
Qвmax + Qomax, кВт |
28451,08 |
Годовой график теплопотребления Таблица 2
|
tн, OС |
n , час |
Qi , кВт |
Ni*10-6 кВт*ч |
|
8 |
1020 |
5471 |
5,581 |
|
660 |
9848 |
6,500 |
|
|
-5 |
640 |
12584 |
8,054 |
|
-10 |
720 |
15320 |
11,030 |
|
-15 |
830 |
18055 |
14,986 |
|
-20 |
702 |
20791 |
14,595 |
|
-25 |
295 |
23527 |
6,940 |
|
-32 |
53 |
27357 |
1,450 |
|
Сумма |
4920 |
Сумма |
69,137 |
2471 кВт
3001 кВт
|
№ п/п |
Параметр |
Обозн. |
Формула или рекомендации |
Знач. |
Разм. |
|
1 |
Годовой расход топлива на отопление и вентиляцию (таблица 2) |
N о,в год |
УQi*ni*3600 |
248 881,99 |
ГДж/год |
|
2 |
Годовой расход топлива на отопление и вентиляцию (расчет) |
N о,в год |
Qi * n * 3600 |
261859,97 |
ГДж/год |
|
3 |
Погрешность |
Д |
4,8 |
% |
|
|
4 |
Средняя максимальная тепловая мощность на отопление и вентиляцию |
Qi |
14783,196 |
кВт |
|
|
5 |
Внутренняя расчетная температура воздуха |
tв |
задано |
18 |
OС |
|
6 |
Средняя температура воздуха за отопительный период |
tн |
задано |
-10,10 |
OС |
|
7 |
Годовой расход топлива на отопление и вентиляцию: |
B о,в год |
Nгодо,в/(Qрн*?к*103) |
8202,07 |
тыс.м3/год |
|
8 |
Теплота сгорания природного газа |
Qрн |
задано |
35700 |
кДж/м3 |
|
9 |
КПД котельной |
?к |
задано |
0,85 |
|
|
10 |
Годовой отпуск теплоты на ГВС: |
N ГВС год |
?Qгвсср*(8760-?р)*3600 |
18730156331 |
кДж/год |
|
11 |
Число часов на ремонт и опрессовку тепловых сетей |
?р |
задано |
150 |
ч |
|
12 |
Годовой расход топлива на ГВС: |
B ГВС год |
Nгодгвс/(Qрн*?к*103) |
617,240 |
тыс.м3/год |
|
13 |
Годовой отпуск теплоты с промышленным паром: |
N п год |
Dп*(iп”-4,19tк*?)(8760-?р)*3600 |
204 019 793 352 |
кДж/год |
|
14 |
Энтальпия промышленного пара |
i”п |
по давлению пара 9 ата |
2774,2 |
кДж/кг |
|
15 |
Температура конденсата |
tк |
задано |
95 |
OС |
|
16 |
Доля возврата конденсата с производства |
задано |
1 |
||
|
17 |
Годовой расход топлива на отпуск промышленного пара |
B п год |
Nгодп/(Qрн*?к*103) |
6723,34 |
тыс.м3/год |
|
18 |
Годовой расход топлива котельной |
B год |
?Bгодi/?тр |
17269,61 |
тыс.м3/год |
|
19 |
КПД транспорта теплоты |
?тр |
задано |
0,9 |
|
|
20 |
Годовой отпуск теплоты котельной |
N год |
?Nгодi |
222750198575,03 |
кДж/год |
|
21 |
Годовые затраты на топливо |
Зт |
12088733,46 |
руб./год |
|
|
22 |
Цена топлива |
Цт |
задано |
700 |
руб/тыс.м3 |
|
23 |
Себестоимость продукции теплоты |
Ст |
Bгод*Цт*106/Nгод |
54,3 |
руб./ГДж |
1 Важность параметра
С помощью показателя тепловой нагрузки можно узнать количество теплоэнергии, необходимой для обогрева конкретного помещения, а также здания в целом. Основной переменной здесь является мощность всего отопительного оборудования, которое планируется использовать в системе. Кроме этого, требуется учитывать потери тепла домом.
Идеальной представляется ситуация, в которой мощность отопительного контура позволяет не только устранить все потери теплоэнергии здания, но и обеспечить комфортные условия проживания. Чтобы правильно рассчитать удельную тепловую нагрузку, требуется учесть все факторы, оказывающие влияние на этот параметр:
- Характеристики каждого элемента конструкции строения. Система вентиляции существенно влияет на потери теплоэнергии.
- Размеры здания. Необходимо учитывать как объем всех помещений, так и площадь окон конструкций и наружных стен.
- Климатическая зона. Показатель максимальной часовой нагрузки зависит от температурных колебаний окружающего воздуха.
Точные расчеты тепловой нагрузки
Значение теплопроводности и сопротивление теплопередачи для строительных материалов
Но все же этот расчет оптимальной тепловой нагрузки на отопление не дает требуемую точность вычисления. Он не учитывает важнейший параметр – характеристики здания. Главной из них является сопротивление теплопередачи материал изготовления отдельных элементов дома – стен, окон, потолка и пола. Именно они определяют степень сохранения тепловой энергии, полученной от теплоносителя системы отопления.
Что же такое сопротивление теплопередачи (R)? Это величина, обратная теплопроводности (λ) – возможности структуры материала передавать тепловую энергию. Т.е. чем больше значение теплопроводности – тем выше тепловые потери. Для расчета годовой нагрузки на отопление воспользоваться этой величиной нельзя, так как она не учитывает толщину материала (d). Поэтому специалисты используют параметр сопротивление теплопередачи, который вычисляется по следующей формуле:
R=d/λ
Расчет по стенам и окнам
Сопротивление теплопередачи стен жилых зданий
Существуют нормированные значения сопротивления теплопередачи стен, которые напрямую зависят от региона, где расположен дом.
В отличие от укрупненного расчета нагрузки на отопление сначала нужно вычислить сопротивление теплопередачи для наружных стен, окон, пола первого этажа и чердака. Возьмем за основу следующие характеристики дома:
- Площадь стен – 280 м². В нее включены окна – 40 м²;
- Материал изготовления стен – полнотелый кирпич (λ=0.56). Толщина наружных стен – 0,36 м. Исходя из этого рассчитываем сопротивление телепередачи – R=0.36/0.56= 0,64 м²*С/Вт;
- Для улучшения теплоизоляционных свойств был установлен наружный утеплитель – пенополистирол толщиной 100 мм. Для него λ=0,036. Соответственно R=0,1/0,036= 2,72 м²*С/Вт;
- Общее значение R для наружных стен равно 0,64+2,72= 3,36 что является очень хорошим показателем теплоизоляции дома;
- Сопротивление теплопередачи окон – 0,75 м²*С/Вт (двойной стеклопакет с заполнением аргоном).
Фактически тепловые потери через стены составят:
(1/3,36)*240+(1/0.75)*40= 124 Вт при разнице температуры в 1°С
Температурные показатели возьмем такие же, как и для укрупненного вычисления нагрузки на отопление +22°С в помещении и -15°С на улице. Дальнейший расчет необходимо делать по следующей формуле:
124*(22+15)= 4,96 кВт/час
Расчет по вентиляции
Затем необходимо вычислить потери через вентиляцию. Общий объем воздуха в здании составляет 480 м³. При этом его плотность примерно равна 1,24 кг/м³. Т.е. его масса равна 595 кг. В среднем за сутки (24 часа) происходит пятикратное обновление воздуха. В таком случае для вычисления максимальной часовой нагрузки для отопления нужно рассчитать тепловые потери на вентиляцию:
(480*40*5)/24= 4000 кДж или 1,11 кВт/час
Суммируя все полученные показатели можно найти общие тепловые потери дом:
4,96+1,11=6,07 кВт/час
Таким образом определяется точная максимальная тепловая нагрузка на отопление. Полученная величина напрямую зависит от температуры на улице. Поэтому для расчета годовой нагрузки на отопительную систему нужно учитывать изменение погодных условий. Если средняя температура в течение отопительного сезона составляет -7°С, то итоговая нагрузка на отопление будет равна:
(124*(22+7)+((480*(22+7)*5)/24))/3600)*24*150(дней отопительного сезона)=15843 кВт
Меняя температурные значения можно сделать точный расчет тепловой нагрузки для любой системы отопления.
Полученная величина указывает на фактические затраты энергоносителя при работе системы. Существует несколько способов регулирования тепловой нагрузки отопления. Наиболее действенный из них – уменьшение температуры в комнатах, где нет постоянного присутствия жильцов. Это можно осуществить с помощью терморегуляторов и установленных датчиков температуры. Но при этом в здании должна быть установлена двухтрубная система отопления.
Для вычисления точного значения тепловых потерь можно воспользоваться специализированной программой Valtec. В видеоматериале показа пример работы с ней.
Удельная теплоёмкость органических жидкостей Дж/(кг·К) при температурах 10-140°C. Анилин, Ацетон, Бензол, Бромбензол, Бутанол, Гексан, Гептан, Дихлорэтан…
| Вещество | Удельная теплоёмкость [Дж/(кг·К)] при температуре (°С) | |||||||||||||
| 10 | 20 | 30 | 40 | 50 | 60 | 70 | 80 | 90 | 100 | 110 | 120 | 130 | 140 | |
| Анилин | 2051 | 2074 | 2096 | 2119 | 2141 | 2166 | 2194 | 2229 | 2273 | 2330 | 2405 | 2501 | 2625 | 2782 |
| Ацетон | 2153 | 2178 | 2204 | 2233 | 2265 | 2301 | 2340 | 2383 | 2431 | 2484 | 2544 | 2607 | 2683 | 2765 |
| Бензол | 1697 | 1718 | 1742 | 1770 | 1801 | 1834 | 1869 | 1905 | 1943 | 1982 | 2022 | 2062 | 2103 | 2143 |
| Бромбензол | 986 | 989 | 993 | 1002 | 1020 | – | – | – | – | – | – | – | – | – |
| Бутанол | 2254 | 2340 | 2437 | 2542 | 2652 | 2765 | 2879 | 2991 | 3101 | 3205 | 3304 | 3395 | 3479 | 3555 |
| Гексан | 2213 | 2242 | 2271 | 2302 | 2336 | 2375 | 2419 | 2469 | 2526 | 2588 | 2656 | 2728 | 2804 | 2881 |
| Гептан | 2190 | 2226 | 2263 | 2301 | 2342 | 2386 | 2428 | 2473 | 2520 | 2568 | 2618 | 2669 | 2722 | 2777 |
| Дихлорэтан | 1255 | 1273 | 1290 | 1307 | 1323 | 1338 | 1354 | 1370 | 1388 | 1410 | 1436 | 1470 | 1513 | 1569 |
| Изопропанол | 2386 | 2509 | 2646 | 2790 | 2935 | 3077 | 3212 | 3338 | 3454 | 3562 | 3664 | 3762 | 3864 | – |
| о-Ксилол | 1701 | 1727 | 1755 | 1784 | 1815 | 1848 | 1882 | 1917 | 1952 | 1989 | 2025 | 2063 | 2101 | 2139 |
| п-Ксилол | – | 1698 | 1726 | 1756 | 1788 | 1820 | 1855 | 1890 | 1925 | 1962 | 1999 | 2036 | 2074 | 2111 |
| Метанол | 2435 | 2488 | 2548 | 2616 | 2692 | 2776 | 2869 | 2972 | 3084 | 3208 | 3342 | 3487 | 3644 | 3814 |
| Метилацетат | 1827 | 1838 | 1853 | 1873 | 1898 | 1927 | 1961 | 2001 | 2044 | 2093 | 2146 | 2205 | 2268 | 2335 |
| Муравьиная к-та | 2008 | 2051 | 2095 | 2138 | 2182 | 2225 | 2268 | 2311 | 2355 | 2398 | 2440 | 2483 | 2526 | 2569 |
| Вещество | Удельная теплоёмкость [Дж/(кг·К)] при температуре (°С) | |||||||||||||
| 10 | 20 | 30 | 40 | 50 | 60 | 70 | 80 | 90 | 100 | 110 | 120 | 130 | 140 | |
| Нитробензол | 1426 | 1453 | 1481 | 1508 | 1536 | 1564 | 1592 | 1620 | 1648 | 1676 | 1704 | 1733 | 1761 | 1790 |
| Октан | 2176 | 2210 | 2239 | 2264 | 2287 | 2309 | 2331 | 2354 | 2380 | 2409 | 2443 | 2484 | 2531 | 2587 |
| Пропанол | 2256 | 2341 | 2439 | 2546 | 2661 | 2781 | 2905 | 3030 | 3155 | 3278 | 3398 | 3513 | 3622 | 3725 |
| Сероуглерод | 991 | 998 | 1005 | 1012 | 1019 | 1026 | 1033 | 1040 | 1047 | 1054 | 1061 | 1068 | – | – |
| Тетрахлорметан | 849 | 862 | 876 | 890 | 904 | 917 | 929 | 941 | 952 | 962 | 973 | 984 | 996 | 1010 |
| Толуол | 1664 | 1691 | 1720 | 1751 | 1784 | 1818 | 1854 | 1891 | 1929 | 1968 | 2007 | 2047 | 2087 | 2128 |
| Уксусная кислота | – | 2031 | 2070 | 2110 | 2150 | 2192 | 2233 | 2275 | 2317 | 2360 | 2403 | 2446 | 2490 | 2534 |
| Хлорбензол | 1287 | 1319 | 1350 | 1381 | 1413 | 1445 | 1476 | 1508 | 1541 | 1573 | 1605 | 1638 | 1670 | 1703 |
| Хлороформ | 936 | 950 | 965 | 979 | 992 | 1004 | 1015 | 1025 | 1036 | 1050 | 1069 | 1095 | 1132 | 1184 |
| Циклогексан | 1784 | 1786 | 1791 | 1798 | 1807 | 1818 | 1833 | 1849 | 1868 | 1889 | 1913 | 1939 | 1967 | 1998 |
| Этанол | 2321 | 2398 | 2483 | 2576 | 2677 | 2785 | 2902 | 3027 | 3160 | 3302 | 3453 | 3578 | 3759 | 3991 |
| Этилацетат | 1896 | 1916 | 1941 | 1970 | 2002 | 2037 | 2073 | 2110 | 2150 | 2191 | 2235 | 2281 | 2332 | 2388 |
| Этилбензол | 1706 | 1736 | 1764 | 1792 | 1817 | 1841 | 1863 | 1883 | 1901 | 1919 | 1935 | 1952 | 1970 | 1989 |
| Этиловый эфир | 2284 | 2314 | 2348 | 2385 | 2425 | 2467 | 2512 | 2560 | 2611 | 2666 | 2725 | 2788 | 2856 | 2931 |
* “Физические свойства наиболее известных химических веществ” Справочное пособие /РХТУ им. Д. И. Менделеева. М., 2003.
Расчет тепловой мощности котла
Тепловая мощность котла или нескольких котлов (работающих совместно) подбирается с учётом всех возможных потерь тепла обогреваемого здания.
Мощность котла (в грубом варианте) состоит из следующих составляющих:
- Тепловая мощность требуемая на полную компенсацию максимальных теплопотерь здания;
- Мощность на обогрев помещения в которой расположена котельная установка.
- Если котельная расположена в отдельно стоящем здании то к общей мощности котельной установки добавляется требуемая мощность на компенсацию теплопотерь в трубопроводах которые расположены между отапливаемым зданием и помещением котельной.
- Если в функции котельной установки входит приготовление горячей воды то к общей требуемой мощности добавляется тепловая нагрузка требуемая на нагрев воды для системы ГВС. При этом, на сегодняшний день, при применении современных изоляционных материалов в строительстве домов иногда делает эту тепловую нагрузку преобладающей, по сравнению с тепловой нагрузкой требуемую на другие нужды.
- Требуемая тепловая мощность на другие потребители (вентиляция, подогрев бассейна, подогрев наружных площадок и тд.)
Требуемая тепловая мощность на обогрев здания, помещения котельной и теплопотерь наружных трубопроводов определяется на основании теплового расчёта (расчёт теплопотерь) и является основной для выбора мощности системы отопления.
При обеспечении тепловой тепловой энергией контура приготовления горячей воды следует учесть все факторы влияющие на нормальный режим обеспечения горячей водой потребителей для получения наиболее надёжного, эффективного и экономичного варианта. Это может быть режим водопотребления, конструктивные особенности водонагревателя и котельной установки, требуемые объёмы горячей воды и тд. Например в частном домостроении в связи с малыми объёмами потребления горячей воды часто применяют переменный режим работы котельной установки между отоплением помещений и приготовлением горячей воды. Что позволяет существенно снизить мощность котлов а следовательно и затраты на оборудование и последующую эксплуатацию системы отопления.
При наличии в системе отопления дополнительных контуров их теплопотребление учитывается надбавкой к отопительной мощности в размере максимального значения теплопотребления каждого контура. Тепловая мощность на приготовления горячей воды в зданиях с значительным потреблением горячей воды (бани, сауны, парикмахерские и тд.) обязательно включается как дополнительная тепловая нагрузка.
При выборе тепловой мощности котельной установки с атмосферными горелками следует учитывать сезонные колебания давления газа. При снижении давления газа мощность газового котла резко падает. Желательно при выборе тепловой мощности газового котла учесть полутора кратное превышение паспортной мощности котла. При этом рекомендуют, для предотвращения преждевременного выхода из строя котла постоянно работающего с максимальной тепловой нагрузкой, в любом случае предусматривать при выборе 30% запас.
При применении в системе проточных водонагревателей значительных объёмов приготовления горячей воды мощность котельной установки не может быть меньше мощности потребляемой водонагревателем при максимальном водопотреблении горячей воды. Если мощность требуемая на отопление превышает теплопотребление проточного водонагревателя то достаточно пятидесяти процентной надбавки от мощности требуемой для приготовления горячей воды.
В случае применения котельных установок с переменным режимом обеспечения теплопотребления контура ГВС и отопления (двухконтурный котел) следует учесть что производительность по ГВС установки обычно указывается из расчёта что на приготовление горячей воды используется вся мощность установки. При этом на время приготовления горячей воды отключается теплоснабжение требуемое на нужды системы отпления. При незначительном водопотреблении горячей воды этот фактор не сильно сказывается на климатических условиях в отапливаемых помещениях за счёт тепловой инерции конструкций здания. Но при значительных превышениях этого условия лучше предусмотреть как минимум двух кратное превышение мощности установки. Окончательный вариант следует принять при точном тепловом расчёте и подробном анализе особенностей эксплуатации инженерных систем здания.
Баланс отопления помещений
Подготовка проекта любого объекта начинается с теплотехнического расчёта, призванного решить задачу обеспечения сооружения отоплением с учётом потерь из каждого помещения. Сведение баланса помогает узнать, какая часть тепла сохраняется в стенах здания, сколько уходит наружу, объём потребной выработки энергии для обеспечения комфортного климата в комнатах.
Определение тепловой мощности необходимо для решения следующих вопросов:
- высчитать нагрузку отопительного котла, которая обеспечит обогрев, горячее водоснабжение, кондиционирование воздуха и функционирование системы проветривания;
- согласовать газификацию здания и получить технические условия на подключение к распределительной сети. Для этого потребуются объёмы годового расхода горючего и потребность в мощности (Гкал/час) тепловых источников;
- выбрать оборудование, необходимое для отопления помещений.
Не забываем про соответствующую формулу
Из закона сохранения энергии следует, что в ограниченном пространстве с постоянным температурным режимом должен соблюдаться тепловой баланс: Q поступлений — Q потерь = 0 или Q избыточное = 0, или Σ Q = 0. Постоянный микроклимат поддерживается на одном уровне в течение отопительного периода в зданиях социально значимых объектов: жилых, детских и лечебных учреждениях, а также на производствах с непрерывным режимом работы. Если потери тепла превышают поступление, требуется отапливать помещения.
Инструкция по расчёту параметра
Рассчитать с вещества достаточно просто и чтобы это сделать нужно, выполнить следующие шаги:
- Взять расчётную формулу: Теплоемкость = Q/(m*∆T)
- Выписать исходные данные.
- Подставить их в формулу.
- Провести расчёт и получим результат.
В качестве примера произведём расчёт неизвестного вещества массой 480 грамм обладающего температурой 15ºC, которая в результате нагрева (подвода 35 тыс. Дж) увеличилась до 250º.
Согласно инструкции приведённой выше производим следующие действия:
Выписываем исходные данные:
- Q = 35 тыс. Дж;
- m = 480 г;
- ΔT = t2–t1 =250–15 = 235 ºC.
Берём формулу, подставляем значения и решаем:
с=Q/(m*∆T)=35тыс.Дж/(480 г*235º)=35тыс.Дж/(112800 г*º)=0,31 Дж/г*º.

Удельная теплоемкость вещества.
Теплоемкость — это количество теплоты, поглощаемой телом при нагревании на 1 градус.
Теплоемкость тела обозначается заглавной латинской буквой С.
От чего зависит теплоемкость тела? Прежде всего, от его массы. Ясно, что для нагрева, например, 1 килограмма воды потребуется больше тепла, чем для нагрева 200 граммов.
А от рода вещества? Проделаем опыт. Возьмем два одинаковых сосуда и, налив в один из них воду массой 400 г, а в другой — растительное масло массой 400 г, начнем их нагревать с помощью одинаковых горелок. Наблюдая за показаниями термометров, мы увидим, что масло нагревается быстрое. Чтобы нагреть воду и масло до одной и той же температуры, воду следует нагревать дольше. Но чем дольше мы нагреваем воду, тем большее количество теплоты она получает от горелки.
Таким образом, для нагревания одной и той же массы разных веществ до одинаковой температуры требуется разное количество теплоты. Количество теплоты, необходимое для нагревания тела и, следовательно, его теплоемкость зависят от рода вещества, из которого состоит это тело.
Так, например, чтобы увеличить на 1°С температуру воды массой 1 кг, требуется количество теплоты, равное 4200 Дж, а для нагревания на 1 °С такой же массы подсолнечного масла необходимо количество теплоты, равное 1700 Дж.
Физическая величина, показывающая, какое количество теплоты требуется для нагревания 1 кг вещества на 1 ºС, называется удельной теплоемкостью этого вещества.
У каждого вещества своя удельная теплоемкость, которая обозначается латинской буквой с и измеряется в джоулях на килограмм-градус (Дж/(кг ·°С)).
Удельная теплоемкость одного и того же вещества в разных агрегатных состояниях (твердом, жидком и газообразном) различна. Например, удельная теплоемкость воды равна 4200 Дж/(кг · ºС), а удельная теплоемкость льда 2100 Дж/(кг · °С); алюминий в твердом состоянии имеет удельную теплоемкость, равную 920 Дж/(кг – °С), а в жидком — 1080 Дж/(кг – °С).
Заметим, что вода имеет очень большую удельную теплоемкость. Поэтому вода в морях и океанах, нагреваясь летом, поглощает из воздуха большое количество тепла. Благодаря этому в тех местах, которые расположены вблизи больших водоемов, лето не бывает таким жарким, как в местах, удаленных от воды.
Как выполнить расчет радиаторов
Для того чтобы определить, какова должна быть мощность батарей и сколько их нужно приобрести, используется специальная формула. Она выглядит следующим образом:
Q — мощность изделия, k — коэффициент теплопередачи радиатора, А — площадь поверхности отопительного прибора, которая представлена в кв. м. ΔT – температурный напор теплоносителя.
Из этой формулы можно найти любое значение, если известны остальные показатели. В результате, определяется КПД батарей, а также их количество, которое необходимо для обогрева определенного помещения в зависимости от его площади и других параметров.
Пример определения показателей:
Например, важно определить, сколько нужно купить изделий для площади в 15 кв. метров
Для этого выполняются следующие действия – 1,5*1,15=1,725 кВт. После этого нужно прийти в подходящий магазин, чтобы выбрать оптимальные радиаторы
Обращать внимание нужно на их размер, который должен подходить для определенного помещения. Дополнительно надо учитывать мощность изделий
Если в паспорте изделия указано, что k*A=31,75 ватт на 1 градус, и если предполагается, что в имеющейся системе отопления напор будет равен 35 градусов, то Q=35*31,75=1111,75 ватт. Этот показатель меньше, чем 1,725, рассчитанный ранее для определенного помещения. Если установить только этот прибор на комнату с размером 15 кв. метров, то обогрев будет недостаточным и неравномерным. Выходом из этой ситуации может быть:
- купить большее количество радиаторов, например 2;
- добавить несколько секций к имеющемуся изделию;
- выбрать другую батарею.
Расчет тепловой мощности
Для организации обогрева помещений необходимо знать требуемую мощность на каждое из них, после чего произвести расчет теплоотдачи радиатора. Расход тепла на обогрев комнаты определяется достаточно простым способом. В зависимости от расположения принимается величина теплоты на обогрев 1 м3 комнаты, она составляет 35 Вт/ м3 для южной стороны здания и 40 Вт/ м3 – для северной. Реальный объем помещения умножается на эту величину и получаем требуемую мощность.
Внимание! Приведенный метод подсчета необходимой мощности является укрупненным, его результаты учитываются только в качестве ориентира. Для того чтобы рассчитать алюминиевые или биметаллические батареи, надо отталкиваться от характеристик, указанных в документации производителя
В соответствии с нормативами там дается мощность 1 секции радиатора при DT = 70. Это означает, что 1 секция даст указанный тепловой поток при температуре теплоносителя на подаче 105 ºС, а в обратке – 70 ºС. При этом расчетная температура внутренней среды принимается 18 ºС
Для того чтобы рассчитать алюминиевые или биметаллические батареи, надо отталкиваться от характеристик, указанных в документации производителя. В соответствии с нормативами там дается мощность 1 секции радиатора при DT = 70. Это означает, что 1 секция даст указанный тепловой поток при температуре теплоносителя на подаче 105 ºС, а в обратке – 70 ºС. При этом расчетная температура внутренней среды принимается 18 ºС.
Исходя из нашей таблицы, теплоотдача одной секции биметаллического радиатора с межосевым размером 500 мм составляет 204 Вт, но только при температуре в подающем трубопроводе 105 ºС. В современных системах, особенно индивидуальных, настолько высокой температуры не бывает, соответственно, и отдаваемая мощность уменьшится. Чтобы узнать реальный тепловой поток, нужно вначале просчитать параметр DT для существующих условий по формуле:
DT = (tпод + tобр) / 2 – tкомн, где:
- tпод – температура воды в подающем трубопроводе;
- tобр – то же, в обратке;
- tкомн – температура внутри комнаты.
После этого паспортная теплоотдача радиатора отопления умножается на поправочный коэффициент, принимаемый в зависимости от значения DT по таблице:
Например, при графике теплоносителя 80 / 60 ºС и комнатной температуре 21 ºС параметр DT будет равен (80 + 60) / 2 – 21 = 49, а поправочный коэффициент – 0.63. Тогда тепловой поток 1 секции того же биметаллического радиатора составит 204 х 0.63 = 128.5 Вт. Исходя из этого результата и подбирается количество секций.
https://youtube.com/watch?v=nSewFwPhHhM
Сравнительные выводы
Как показывает приведенная таблица сравнения теплоотдачи радиаторов отопления, самыми эффективными в плане мощности являются биметаллические нагреватели. Напомним, что они представляют собой алюминиевый оребренный корпус с находящимся внутри прочным сварным каркасом из металлических трубок для протока теплоносителя. По всем параметрам этот вид нагревателей пригоден для установки как в теплосетях высотных домов, так и в частных коттеджах. Единственный их недостаток – высокая стоимость.
Немного ниже теплоотдача алюминиевых радиаторов, хотя они легче и дешевле биметаллических. По испытательному и рабочему давлению приборы из алюминия также можно ставить в зданиях любой этажности, но при условии: наличии индивидуальной котельной с узлом водоподготовки. Дело в том, что алюминиевый сплав подвержен воздействию электрохимической коррозии от некачественного теплоносителя, свойственного центральным сетям. Радиаторы из алюминия лучше устанавливать в отдельных системах.
Резко отличаются от других чугунные радиаторы. теплоотдача которых значительно ниже при большой массе и емкости секций. Казалось бы, при таком сравнении им не найдется применения в современных системах обогрева. Тем не менее традиционные «гармошки» МС-140 продолжают пользоваться спросом, их главный козырь – долговечность и стойкость к коррозии. И действительно, серый чугун, из которого методом литья изготавливаются МС-140, спокойно служит до 50 лет и более, при этом теплоноситель может быть каким угодно.
Кроме того, обычная чугунная батарея обладает большой тепловой инерцией в силу своей массивности и вместительности. Это значит, что при отключении котла радиатор остается теплым еще долгое время. Что же касается рабочего давления, то нагреватели из чугуна не могут похвастать высокой прочностью. Приобретать их для сетей с высоким давлением воды рискованно.
Список источников
- teplosten24.ru
- LivePosts.ru
- uchitel.pro
- www.calc.ru
- kaminguru.com
- StrojDvor.ru
- oventilyacii.ru
- ru.TeploWiki.org
- studbooks.net
- dpva.ru
7 лестниц