Обозначение переменного напряжения
Переменное напряжение также измеряется в Вольтах. Аббревиатура “ACV”, либо, как в предыдущем случае, сокращение “V~” – обозначение на мультиметре, расшифровка – “v” – напряжение, знак “~” – переменное.
Для электрика этот параметр является основной задачей, поскольку в розетках, выключателях и т.д. всегда используется переменное напряжение. Наши сети работают на 220 Вольт, а на мультиметре присутствуют значения 700 В (750В) и 200 В.

Один знакомый как-то раз спросил меня, для чего на мультиметре имеется значение в 200 Вольт, если в сети используется переменное напряжение 220, а переменка в 200 Вольт и ниже вообще не используется. Так вот, примите к сведению: практически вся Америка использует стандарт 110 Вольт переменного напряжения.
При замере переменного напряжения полярность не важна. То есть при измерении напряжения в розетке без разницы, в какой разъем розетки вы воткнете красный и черный щуп.
Какой прибор выбрать
В принципе, возможно измерение температуры любым мультиметром, однако есть несколько важных нюансов
Перед покупкой нужно обратить внимание не только на цену, но и на качество
Будет гораздо удобнее, если мультиметр изначально рассчитан на измерение разных диапазонов температуры и имеет специальный режим для этого. Тогда не придется дорабатывать его, используя дополнительные устройства.
Чем выше функциональность устройства, тем оно удобнее и полезнее в применении. Приобретать прибор лучше в проверенном магазине, так как достаточно много продукции даже известных фирм подделывается, не говоря уже о недобросовестных производителях, предлагающих товар низкого качества.
Лучше немного переплатить, однако иметь гарантию надежности купленного тестера.
Большинство моделей позволит прозвонить цепь. От того, какой у тестера дисплей, часто зависит цена. Если это обычный экран с цифрами, прибор обойдется дешевле, чем аналог с полноценным цветным дисплеем и возможностью управления через него.
Выбор мультиметров довольно широк. Всегда можно подобрать подходящий аппарат, исходя из функциональности, цены и качества. Прибор станет незаменимым во многих ситуациях, поможет проверить не только состояние проводки, но и многих деталей различных электроприборов.
Примеры применения стабилизатора LM338 (схемы включения)
Следующие примеры продемонстрируют вам несколько очень интересных и полезных схем питания построенных с помощью LM338.
Простой регулируемый блок питания на LM338
Данная схема — типовое подключение обвязки LM338. Схема блока питания обеспечивает регулируемое выходное напряжение от 1,25 до максимума подаваемого входного напряжения, которое не должно быть более 35 вольт.

Переменный резистор R1 используется для плавного регулирования выходного напряжения.
Простой 5 амперный регулируемый блок питания
Эта схема создает выходное напряжение, которое может быть равно напряжению на входе, но ток хорошо изменяется и не может превышать 5 ампер. Резистор R1 точно подобран таким образом, чтобы поддерживать безопасные 5 ампер предельного тока ограничения, которые могут быть получены из цепи.

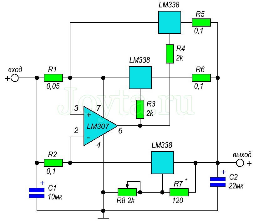
Регулируемый блок питания на 15 ампер
Как уже было сказано ранее микросхема LM338 в одиночку может осилить только 5А максимум, однако, если необходимо получить больший выходной ток, в районе 15 ампер, то схема подключения может быть модифицирована следующим образом:

В данном случае используются три LM338 для обеспечения высокой токовой нагрузки с возможностью регулирования выходного напряжения.
Переменный резистор R8 предназначен для плавной регулировки выходного напряжения
Источник питания с цифровым управлением
В предыдущей схеме источника питания, для осуществления регулировки напряжения использовался переменный резистор. Ниже приведенная схема позволяет посредством цифрового сигнала подаваемого на базы транзисторов получать необходимые уровни выходного напряжения.

Величина каждого сопротивления в цепи коллектора транзисторов подобрана в соответствии с необходимым выходным напряжением.
Схема контроллера освещения
Кроме питания, микросхема LM338 также может быть использована в качестве светового контроллера. Схема показывает очень простую конструкцию, где фототранзистор заменяет резистор, который используется в качестве компонента для регулировки выходного напряжения.

Лампа, освещенность которой необходимо держать на стабильном уровне, питается от выхода LM338. Ее свет падает на фототранзистор. Когда освещенность возрастает сопротивление фоторезистора падает и выходное напряжение уменьшается, а это в свою очередь уменьшает яркость лампы, поддерживая ее на стабильном уровне.
Зарядное устройство 12В на LM338
Следующую схему можно использовать для зарядки 12 вольтовых свинцово-кислотных аккумуляторов. Резистором RS можно задать необходимый ток зарядки для конкретного аккумулятора.

Путем подбора сопротивления R2 можно скорректировать необходимое выходное напряжение в соответствии с типом аккумулятора.
Схема плавного включения (мягкий старт) блока питания
Некоторые чувствительные электронные схемы требуют плавного включения электропитания. Добавление в схему конденсатора С2 дает возможность плавного повышения выходного напряжения до установленного максимального уровня.

Схема термостата на LM338
LM338 также может быть настроен для поддержания температуры обогревателя на определенном уровне.

Здесь в схему добавлен еще один важный элемент — датчик температуры LM334. Он используется как датчик, который подключен между adj LM338 и землей. Если тепло от источника возрастает выше заданного порога, сопротивление датчика понижается, соответственно, и выходное напряжение LM338 уменьшается, впоследствии уменьшая напряжение на нагревательном элементе.
Скачать datasheet LM338 (729,7 KiB, скачано: 5 616)
Свойства
| Показатель | Стандартные значения |
| Цвет | белый, желтый различных оттенков, кремовый, красноватый |
| Состав | полисахариды (растительные слизи трагакантин, бассорин) — до 70%, вода, арабиновая кислота, минеральные вещества, крахмал, целлюлоза |
| Внешний вид | кусочки смолы, порошок, чешуйки |
| Запах | отсутствует |
| Растворимость | хорошо в горячей воде, слабо в органических жидкостях; нерастворим в холодной воде |
| Содержание основного вещества | не менее 86% |
| Вкус | пресный, во рту создает ощущение слизи |
| Другие | устойчив к нагреванию; стабилен при любом уровне pH. При длительном хранении вязкость повышается |
Другие статьи по данной теме:
- Третье поколение микросхем УМЗЧ класса D от Texas Instruments
- Мультиядерные процессоры компании Texas Instruments семейства 66АК2х
- Краткий обзор цифровых сигнальных процессоров DaVinci компании Texas Instruments
- Эффективное использование преимуществ ферроэлектрической памяти
- Интегральные контроллеры сенсорных экранов Texas Instruments
- Новые «умные» счетчики газа и воды — сочетание сверхнизкого потребления энергии с дистанционной связью на частоте 169 МГц
- Обзор новых операционных усилителей компании Texas Instruments
- Микросхема LTC3113 производства Linear Technology для малошумящих DC/DC-преобразователей
Назад Современные интегральные микросхемы для построения ёмкостных сенсоров
Вперёд Новое семейство прецизионных микросхем компании National Semiconductor
Если Вы заметили какие-либо неточности в статье (отсутствующие рисунки, таблицы, недостоверную информацию и т.п.), просьба сообщить нам об этом. Пожалуйста укажите ссылку на страницу и описание проблемы.
Измерение с помощью приборов
Амперметр — специальный прибор, с помощью которого можно узнать, какая в цепи сила тока. Обозначение на амперметре покажут вам результат. Он подключается в разрыв таким образом, чтобы электричество протекало через прибор. Такое подключение называется последовательным. Подключать можно в любом месте, так как сила одинакова на любом участке замкнутой цепи. Применяется этот метод для измерения постоянного тока.
Если амперметра нет под рукой, то можно воспользоваться вольтметром — прибором для измерения напряжения в цепи. Для этого его нужно подключить параллельно в электрическую цепь. Замерив напряжение в цепи и зная сопротивление, мы можем высчитать силу тока по формуле Ома.
Также существует электромагнитный способ измерения постоянного и переменного тoка. Для этого требуется специальный магнитомодульный датчик. Он находит нужное значение, анализируя электромагнитное поле.
Не стоит забывать, что ток, как огонь — он полезен точно так же, как и опасен. Даже одна десятая ампера может быть опасна и даже смертельна для человека. А ведь в некоторых бытовых приборах он может достигать 10 и больше ампер. Даже в обычной лампочке накаливания его может быть достаточно для того, чтобы убить человека. Не говоря уже про технику где-нибудь на производствах, где он порой достигает нескольких тысяч ампер. Так что будьте осторожны.
Как измерить силу тока
Эту характеристику можно измерить с помощью амперметра. Прибор последовательно подключается к электрической сети (плюс к плюсу, минус к минусу). Чем ниже сопротивление амперметра, тем меньше его влияние на измерения, и тем они точнее. Если сопротивление амперметра стремится к нулю, он нейтрален и не влияет на показатели сети.
Виды амперметров
По конструкции амперметры бывают:
- аналоговые (со стрелочной измерительной головкой);
- цифровые (с индикатором).
Амперметр – прибор для измерения силы тока в амперах.
По способу измерения:
- Магнитоэлектрические, в которых отклонение чувствительной стрелки и показатели зависят от силы взаимодействия полей постоянного магнита и поля электрического тока в алюминиевой рамке, и угла поворота последней.
- Электромагнитные, показатели которых меняются с подвижками железного сердечника под влиянием электромагнитного поля катушки.
- Электродинамические, в которых отклонение стрелки связано с притяжением или отклонением подвижной катушки относительно неподвижной, соединенных последовательно или параллельно.
- Тепловые, в которых при нагреве электрическим током происходит изменение длины металлической нити и положения связанной с нитью измерительной стрелки.
- Индукционные, в которых связанный со стрелкой металлический диск отклоняется под воздействием электромагнитного поля неподвижных катушек.
- Детекторные, в которых магнитоэлектрический прибор соединен с выпрямителем-детектором.
- Термоэлектрические, которые состоят из нагревателя и магнитоэлектрического измерительного механизма.
- Фотоэлектрические, в которых фотоэлектрический элемент преобразует световой поток в электрический.
Магнитоэлектрические приборы определяют только силу постоянного тока, индукционные и детекторные – переменного. Фотоэлектрические высокоточные приборы работают с постоянным током и током низкой и высокой частоты.
Остальные из перечисленных подходят для разных токов.
Приборы бывают многофункциональными, т.е. действующими в разных режимах. Например, мультиметр работает и как вольтметр, и как омметр, и как мегомметр (для высоких сопротивлений).
В всех современных измерительных приборах есть переключатель диапазона чувствительности.
Правила измерения
- Амперметр включается в электросеть последовательно, «в разрыв цепи».
- При включении прибора в сеть, необходимо соблюдать полярность, присоединяя «+» прибора к «+» источника тока, а «-» к «-».
- Тестируемая линия при подключении должна быть обесточена. Иначе прикасание щупами прибора к проводам или контактам может вызвать короткое замыкание.
- При высоких напряжениях в цепь переменного тока помимо амперметра включается трансформатор или шунт, в цепь постоянного – магнитный усилитель или шунт.
- Тип амперметра для измерений выбирают в соответствии с типом электрического прибора или линии. Также учитывают требуемую точность показателей.
Перед подключением необходимо подробно изучить инструкцию к амперметру.
Тип вещества
Добавка Е 413 классифицирована как загуститель. Вещество обладает уникальной вязкостью даже в малой концентрации. Причина в высоком процентном содержании растительной слизи в бобах астрагалов‑продуцентов.
Представляет собой смесь кислых и нейтральных углеводов. Продукт принято относить к нерастворимым полисахаридам, но в его составе есть как сильно набухающий в воде моносахарид (бассарин), так и растворимый (трагакантин).
Получают трагакант камедь путем подсочки, схожей со сбором березового сока.
У основания главного ствола куста делают надрез. Вытекающая камедь через несколько дней застывает, превращаясь в твёрдое вещество различных форм. Его собирают и сортируют по цвету: к высшему сорту относят чистые прозрачные или светло-желтые кусочки. Они идут на нужды фармацевтической и пищевой промышленности. Смола темных оттенков, с примесями песка или древесины считается технической. При необходимости сырье отбеливают и подвергают распылительной сушке.
Особенно ценится порошок. Процесс его получения трудоемкий, это в несколько раз повышает стоимость продукта. Твердые частицы тяжело поддаются измельчению. Для работы применяют специальные ступки, подогретые до 40ºC
Очень важно точно выдержать температурный режим. При увеличении нагрева всего на 10ºC трагакант темнеет и уже не может быть отнесен к высшему сорту
Единицы силы тока
Единицей силы тока является ампер: . Эта величина названа в честь французского ученого Андре-Мари Ампера. Ампер – одна из единиц интернациональной системы. Зная единицы силы тока, легко получить определение единицы электрического заряда в СИ. Поскольку , то .
Следовательно, . То есть 1 Кл – это заряд, проходящий через поперечное сечение проводника за 1 с при силе тока в проводнике 1 А. Кроме ампера, также применяют такие величины, как миллиампер (), микроампер (), килоампер (). Чтобы представлять себе, что такое малая, а что такое большая сила тока, приведем такие данные: для человека считается безопасной сила тока, меньше 1 мА, а сила тока, больше 100 мА, может привести к существенным проблемам со здоровьем.
Некоторые значения силы тока
Чтобы понимать величину такой силы тока, как 1А, давайте рассмотрим следующую таблицу.
Рентгеновский медицинский аппарат (см. рис. 3) – 0,1 А

Рис. 3. Рентгеновский медицинский аппарат
Лампочка карманного фонаря – 0,1–0,3 А
Переносной магнитофон – 0,3 А
Лампочка в классе – 0,5 А
Мобильный телефон в режиме работы – 0,53 А
Телевизор – 1 А
Стиральная машина – 2 А
Электрический утюг – 3 А
Электродоильная установка – 10 А
Двигатель троллейбуса – 160–220 А
Молния – более 1000 А
Кроме того, рассмотрим эффекты действия тока, которые он оказывает на организм человека, в зависимости от силы тока (в таблице приведена сила тока при частоте 50 Гц и эффект действия тока на человеческий организм).
0–0,5 мА Отсутствует
0,5–2 мА Потеря чувствительности
2–10 мА Боль, мышечные сокращения
10–20 мА Растущее воздействие на мышцы, некоторые повреждения
16 мА Ток, выше которого человек уже не может освободиться от электродов
20–100 мА Дыхательный паралич
100 мА – 3 А Смертельные желудочковые фибрилляции (необходима срочная реанимация)
Более 3 А Остановка сердца, тяжелые ожоги (если шок был кратким, то сердце можно реанимировать)
Вместе с тем большинство приборов рассчитано на значительно большее значение силы тока, поэтому при работе с ними очень важно соблюдать некоторые правила. Остановимся на главных моментах, которые нужно помнить всем, кто имеет дело с электричеством
Нельзя:
1) Прикасаться к обнаженному проводу, особенно стоя на земле, сыром полу и т.п.
2) Пользоваться неисправными электротехническими устройствами.
Собирать, исправлять, разбирать электротехнические устройства, не отсоединив их от источника тока.
Практическое значение измерения тока в быту
Измеряя силу тока на микроволновой печи, мы можем определить с его помощью неисправность сразу двух узлов. При включении, значение на шкале будут небольшим, затем амперы вырастут.
Это происходит по причине того что включая печь, мы запускаем сначала вентилятор, и только затем включается магнетрон печи. При значении на шкале силы тока меньше 5. А это значит, не работает магнетрон. При включении значение измерения должно быть не менее 1,5 А., Если это не так, следует ремонтировать вентилятор устройства.

Таким же образом можно замерить эту величину на пальчиковой батарейке, для определения уровня ее зарядки. Но здесь следует беречь батарейку. На шкале выставляем измерение постоянного тока
Здесь важно использовать щупы согласно их полярности. Ставим аккумулятор на черный щуп минусом, а к плюсу касаемся на короткое время красным щупом
При значении менее Ампера, батарейку можно сдать в утилизацию.
Почему касание щупом должно быть коротким? При измерении мы подаем нагрузку на батарейку, от долгого воздействия она разряжается и ее в таком случае можно будет выбросить сразу после замера.
Таким же способом, получив величину тока зарядного устройства телефона, мы можем выяснить исправность защиты его от короткого замыкания. Таким же образом, но с применением более мощных тестеров, проводится определение величины тока в промышленных установках и станках. Принцип действия одинаковый, не зависимо от вида оборудования.
В заключение обобщим информацию, сделав небольшую памятку для людей, берущих мультиметр в первый раз.
Выставляйте на шкале максимальное значение тока, для предотвращения сгорания предохранителя устройства. Устанавливайте переключатель в сектор измерения силы тока и устанавливайте его согласно маркировке. «А», «АС» — для измерений переменного тока. Ставим на значение «ДС» при измерении постоянного тока.
Проводить замер исправности бытовых приборов и оборудования можно только под нагрузкой. Поэтому следует помнить схему включения тестера в цепь питания и соблюдать меры безопасности выполнения работ при запитанной электрической сетью.
Работая в сыром помещении с большой влажность воздуха, используйте резиновую обувь и перчатки. Дополнительно положите на пол резиновый коврик. Эти меры спасут вашу жизнь.
После окончания работ обязательно выключайте прибор, для сохранности заряда батарейки.
Выполняя все эти несложные рекомендации, вы получаете возможность экономить средства, выполнив работу специалиста самостоятельно. Сделать это легко, но еще раз хочется напомнить, берегите свою жизнь, проводя измерение силы тока с помощью мультиметра.
Пускай в вашем доме всегда будет светло и радостно.
Как проверить ток утечки
Аккумулятор может самостоятельно разряжаться, даже в том случае, когда его клеммы не подключены к потребителям электроэнергии. Величина саморазряда указывается в документации к аккумулятору и является естественным процессом. Особенно заметно потеря электроэнергии может наблюдаться в кислотных АКБ.

Дополнительно к естественным утечкам электрического тока, в цепи могут быть участки, которые находятся во влажном состоянии или с истончённой изоляцией. В этом случае, даже в момент, когда все потребители электроэнергии находятся в выключенном состоянии, происходит дополнительная утечка тока, которая может привести к полному разряду батареи, а в некоторых случаях, и к возгоранию повреждённого места.
Особенно, такое явление может быть опасно в бортовой сети автомобиля, у которого отрицательным проводником является весь кузов и агрегаты, на которых может находиться достаточное количество огнеопасных веществ для образования открытого пламени даже от небольшой искры или электрической дуги.
Чтобы выявить, такое «несанкционированное» расходование электричества, необходимо выключить зажигание автомобиля, а также отключить устройства работающие в «дежурном режиме», например магнитолу и сигнализацию.
Красный щуп мультиметра соединяется с «+» аккумулятора, а чёрный, с отсоединённой клеммой. В этот момент должны полностью отсутствовать какие-либо показания прибора. Если мультиметр покажет любое значение, то ток утечки является значительным, и необходимо произвести детальную диагностику бортовой сети автомобиля.
Подобным образом производится замер утечки в других электронных системах
При проведении диагностики следует проявлять осторожность, и при подозрении на значительную утечку электрического тока, которая проявляется искрением при отсоединении или подключении клеммы, от замера тока утечки мультиметром следует отказаться
Если пренебречь этим правилом, то можно «спалить» прибор, который не рассчитан на проверку больших значений силы тока.
Виды электричества
Для обывателей электричество больше знакомо в виде переменного тока (сетевые розетки, освещение) и постоянного тока (батарейки). Привычный для людей комфорт создает в основном переменное электричество, которое отличается от постоянного тока лучшей трансформацией от источника к потребителю. Работу переменного тока хорошо видно на таком осветительном приборе, как люминесцентная лампа, когда в процессе розжига происходит ее мигание и заметно движение из одной стороны в другую заряженных частиц.
Специалисты в основном рассматривают переменный ток, так как он в большем количестве применяется в бытовых системах. Для расчета тока на участке электроцепи системы переменного напряжения применяется закон Ома, а именно, находится ампер (единица силы) по формуле.

Формула для переменного тока полной цепи
Способы измерения силы тока
Метод определения величины силы тока магнитоэлектрическим способом считается наиболее точным, он чувствителен к процессам в цепи, не берет много энергии, но применяется только для цепей постоянного тока.
Электромагнитный способ измерения значения силы тока применяется для переменного электротока и цепей постоянного тока.
Косвенный метод нахождения силы — это когда применяется измерительный прибор напряжения для нахождения его значения на сопротивлении.
В электротехнике силу тока измеряют специальным устройством – амперметром. Для незначительных величин применяется микроамперметр или миллиамперметр, а также гальванометр.

Микроамперметр, миллиамперметр
Сила тока в цепи измеряется амперметром следующим образом: он включается в цепь последовательно в ее разрыв, ток должен пойти через прибор к потребителю, на амперметре будет показываться значение силы тока в цепи в текущее время. В каком месте делать разрыв для измерения силы тока, значения не имеет, можно до потребителя энергии или же после него.

Место разрыва цепи не имеет значения, когда измеряется величина тока
Амперметры могут иметь на шкале значений разную цену деления, это зависит от назначения измерительного устройства. По шкале можно увидеть возможности измерений прибора, по этой причине не рекомендуется его включать в цепь с током, который больше его измерительных возможностей. Правила включения амперметра в цепь постоянного тока:
- делаем разрыв цепи, последовательно включаем прибор;
- амперметр имеет клемму (+), на нее подключаем провод со стороны источника (+);
- на минусовую клемму подключаем провод со стороны источника (-).
Безопасным током для человека определена сила тока, имеющая значение меньше 1 миллиампера, свыше 100 миллиампер может нанести серьезные травмы человеку, значение в несколько ампер смертельно для организма человека. Работая с электричеством, кроме принятых безопасных значений, надо всегда в учет брать личные качества человека и его особенности по отношению к воздействию на него электротока.
Практический способ измерения силы тока
Для практического измерения значения силы тока в сети специалисты рекомендуют сделать удлинитель, который имеет две розетки, внешне он не отличается от промышленных удлинителей, однако розетки соединяются последовательно, а не параллельно, как показано на фото:

Двурозеточный удлинитель
Верхние клеммы розеток соединяются между собой, а на нижние контакты подается напряжение. В одну розетку включаем любой электрический прибор, во вторую — щупы амперметра. Перед тем как вставить щупы в розетку, надо выставить правильный параметр тока на приборе (постоянный или переменный) и убедиться в максимальном значении выбранного параметра тока, как показано на фото ниже:

Клеммы удлинителя
Проверка работоспособности
Из представленного примера видно, что сила потребляемого тока = 0,25 А, если прибор измерений не позволяет сделать отсчет по шкале, надо выполнить расчет. Установленный предел 0,5 А, цена деления шкалы измерений 0,5. Делим на количество делений шкалы, получается 0,005 А, показания прибора — 50 делений, что равняется 0,25 А.

Амперметр
Расчет мощности устройств по току
Зная величину силы тока, можно простыми расчетами определить мощность подключенного к сети потребителя — лампочки, кондиционера, холодильника или телевизора. Для этой цели используем установленный Джоулем и Ленцом закон:

Формула мощности
Сделаем простой расчет на примере автомобильной лампочки с потребляемым током в 5 А. Питание автомобиля 12 вольт, тогда мощность лампочки = 5*12 = 60 ватт. Для стирального агрегата в квартире: напряжение сети 220 вольт, потребляемый ток 10 А по измерительному прибору, тогда мощность = 10*220 = 2200 ватт, или 2,2 кВт.
Приборы для измерения силы тока и напряжения
Вот какие измерительные инструменты помогут электрику в данном вопросе:
Амперметр
Существует несколько разновидностей данного прибора, которые различаются принципом действия:

- Электромагнитный: внутри имеется катушка, протекаю по которой ток создает электромагнитное поле. Это поле втягивает в катушку железный сердечник, связанный со стрелкой. Чем большей будет сила тока, тем сильнее будет втягиваться сердечник и тем более будет отклоняться стрелка.
- Тепловой: в приборе установлена натянутая металлическая нить, связанная со стрелкой. Протекающий ток вызывает нагрев нити, степень которого зависит от силы тока. А чем сильнее нагреется нить, тем сильнее она удлинится и провиснет, соответственно, тем сильнее отклонится стрелка.
- Магнитоэлектрический: в приборе имеется постоянный магнит, в поле которого находится связанная со стрелкой алюминиевая рамка с намотанной на нее проволокой. При протекании через проволоку электрического тока рамка в магнитном поле стремится повернуться на некоторый угол, который зависит от силы протекающего тока. А от угла поворота зависит положение стрелки, отмечающей на шкале значение силы тока.
- Электродинамический: внутри прибора имеются две последовательно соединенные катушки, одна из которых является подвижной. При протекании по катушкам тока в результате взаимодействия возникающих при этом электромагнитных полей подвижная катушка стремится повернуться относительно неподвижной и при этом тянет за собой стрелку. Угол поворота будет зависеть от силы протекающего тока.
- Индукционный: ток пропускается через обмотки неподвижных катушек, соединенных магнитной системой. В результате образуется вращающееся или бегущее электромагнитное поле, воздействующее с некоторой силой (зависит от силы тока) на подвижный металлический цилиндр или диск. Тот связан со стрелкой.
- Электронный: такие приборы еще называют цифровыми. Внутри имеется электрическая схема, информация выводится на жидкокристаллический дисплей.
Мультиметр для измерения силы тока
Так принято называть универсальный электронный измеритель параметров тока. Он может переключаться как в режим амперметра, так и в режим вольтметра, омметра и мегомметра (измеряются сопротивления большой величины, обычно изоляции).

Измерение силы тока мультиметром
Результаты измерений отображаются на жидко-кристаллическом дисплее. Для работы прибору необходимо питание от батареек.
Тестер
По функциональности это тот же мультиметр, но аналоговый. Результаты измерений обозначаются на шкале при помощи стрелки, батарейки требуются только при наличии омметра.
Измерительные клещи
Измерительные клещи более практичны. Ими нужно просто зажать участок тестируемого провода, после чего прибор покажет силу протекающего в нем тока.
При этом нужно учитывать, что в клещах должен оказаться только проверяемый проводник. Если зажать несколько проводников, прибор покажет геометрическую сумму токов в них.

Измерительные клещи
Таким образом, при помещении в токоизмерительные клещи 1-фазного провода целиком прибор покажет «нуль», так как в фазном и нулевом проводниках протекают разнонаправленные токи одинаковой величины.
Методы измерения
Первые три прибора для проведения измерений должны быть включены в цепь нагрузки последовательно с ней, то есть в разрыв провода. Для 1-фазной сети это может быть как фазный, так и нулевой провод. Для 3-фазной — только фазный, так как в нулевом протекает геометрическая сумма токов во всех фазах (при одинаковой нагрузке равна нулю).
- В отличие от вольтметра (измеритель напряжения), амперметр нельзя использовать без нагрузки, иначе получится короткое замыкание.
- Щупами прибора можно касаться проводов или контактов только при отсутствии напряжения, то есть тестируемая линия должна быть обесточена. В противном случае между близко расположенными щупом и проводом может возникнуть дуга с выделением тепла, достаточного для расплавления металла.
Все измерительные приборы имеют переключатель диапазона, которым регулируется чувствительность.
Заметим, что ток, потребляемый некоторыми приборами, такими как телевизионная и компьютерная техника, энергосберегающие и светодиодные лампы, не является синусоидальным.
Поэтому некоторые измерительные приборы, принцип действия которых ориентирован на переменное напряжение, могут определять значение силы такого тока с ошибкой.
Особенности, функции, виды приборов
Данное устройство – универсальный регистратор множества электрических величин. В зависимости от модельного ряда и набора функций, которые они выполняют, мультиметры нашли свое применение, как в быту, так и в арсенале профессиональных электриков.
Средний по стоимости мультиметр может измерить:
- показатель переменного напряжения в сети и постоянное напряжение аккумулятора или батарейки;
- постоянный и переменный ток (силу тока);
- уровень сопротивления;
- работоспособность диодов (режим прозвонки);
- частоту тока;
- температуру;
- величину емкости конденсатора.
Устройства нового образца могут иметь низкочастотный генератор и звуковой пробник. Среди всего ассортимента изделий стоит выделить 2 основных типа приборов.
Электронный (цифровой) тип. Полученные показатели отображаются на экране, который окружен индикаторами из семи сегментов.
Большинство из них работает в автоматическом режиме, предельное значение величин мультиметр определяет самостоятельно, исходя из полученных данных. Нужно просто выбрать вид измерения. Другие модели могут передавать данные напрямую в компьютер для их дальнейшей обработки.
Стрелочный тип. Этот вид устройства станет настоящим спасением, когда сильные помехи нарушают нормальное функционирование электронного мультиметра и полностью искажают информацию.
В домашних условиях достаточно будет проводить измерения тока мультиметром электронного типа с разрядностью 3,5. Это приборы наподобие dt 831, 832 или более новой модификации dt 834.
Как обозначается переменный ток на мультиметре
Не каждый тестер способен измерить силу переменного тока, но на некоторых моделях такая функция присутствует. На вопрос “как обозначается переменный ток на мультиметре” ответим: аналогично обозначению переменного напряжения, сектор переменного тока обозначается как «A~».

Вообще, мультиметр плохо подходит для измерения переменного тока. Лучше для этой цели использовать токоизмерительные клещи.
Что такое сектор hFE?
Некоторые владельцы мультиметров могут увидеть у себя на приборе сектор hFE, а в придачу к нему – два гнезда по четыре разъема в каждом. Этот сектор отвечает за проверку транзисторов (измерение значения коэффициента передачи тока). Гнезда подписаны “NPN” и “PNP”, а разъемы – буквами “E”, “B”, “C”.
Существует два типа транзисторов: транзистор типа “PNP-переход”, транзистор типа “NPN-переход”. Буквы “E”, “B”, “C” обозначают “эмиттер”, “база”, “коллектор” соответственно.
Чтобы проверить транзистор, выставьте регулятор на сектор hFE, посмотрите распиновку его ножек, тип транзистора, потом вставьте сам транзистор в нужный разъем. Если ваш транзистор неисправен, то прибор покажет значение “0”. Конечно, многих начинающих электриков пугает аббревиатура hFE, но для этого и нужна расшифровка обозначений на мультиметре, чтобы все непонятное стало понятным.
Тест диодов
Выше упоминалось, что практически в каждом мультиметре есть специальный светодиод и зуммер. Кроме этого, на шкале измерений должен быть сектор с нарисованным диодом. Это все необходимо для проверки диодов на работоспособность, а также проверки целостности цепей и всего прочего, сопротивлением не больше 50 Ом.
Чтобы проверить диод, нужно вспомнить о его свойствах. Диод пропускает ток только в одну сторону. Выставляем регулятор на значок диода и начинаем проверять, меняя полюса. Исправный диод в одном положении на дисплее выдаст значение 1, при этом светодиод загорится, а зуммер запищит. При смене полюсов – мультиметр покажет значение диода, например, 436 милливольт. Неисправный диод – будет прозваниваться в обе стороны.
Это лишь поверхностные принципы работы диода, но для проверки исправности диода мультиметром этого достаточно.
Проверка емкости конденсаторов
Чтобы измерить емкость конденсатора необходимо установить переключатель в диапазон F (Фарад). Для проверки ёмкости конденсатора мультиметр должен иметь эту функцию. Чтобы произвести измерение, используют гнёзда -CX+. «-» и «+» означают полярность подключения.
Диапазон измерения емкости в данном мультиметре варьируется от 200 микрофарад до 20 наноФарад.
Что означает kHz?
Этот параметр присутствует не на всех приборах. “Hz” – единица измерения частоты (Герц). С помощью данного сектора можно измерить частоту сигнала.
Для чего нужна кнопка hold
Такая кнопка тоже присутствует не на всех приборах, полное ее название – “Data hold”. Она служит для того, чтобы зафиксировать полученные данные на дисплее. Нужное значение будет отображаться ровно до повторного нажатия этой кнопки. Кто-то считает ее бесполезной, кто-то периодически ее использует.
Похожие материалы на сайте:
- Как измерить сопротивление резистора
- Рейтинг лучших мультиметров для дома
- Цифровой мультиметр MS 8211
- Как пользоваться мультиметром для новичков
Измерение переменного тока
Linear Technology производит микросхемы прецизионных преобразователей среднеквадратичного значения переменного напряжения в постоянное — LTC1966 и LTC1967, характеристики которых приведены в таблице 6. Коэффициент передачи микросхем определяется формулой
На рис. 14 изображена схема включения LTC1966 для измерения переменного тока с использованием трансформатора тока.

Рис. 14. Схема измерения переменного тока с LTC1966
Таблица 6. Микросхемы для измерения переменного тока

Большое количество практических схем контроля и регулирования тока применения микросхем-мониторов тока приведено в документах .
Существуют и другие микросхемы датчиков тока, основанные на использовании эффекта Холла и «гигантского» магниторезистивного эффекта. Они применяются для бесконтактного измерения тока. Тем не менее, рассмотрение их характеристик и применения выходит за рамки данной статьи.
Список источников
- EvoSnab.ru
- www.joyta.ru
- electricvdome.ru
- interneturok.ru
- domelectrik.ru
- 220v.guru
- www.kit-e.ru
- vkusologia.ru
- proprovoda.ru
- knigaelektrika.ru
7 лестниц