Параллельное соединение
Необходимость в параллельном включении возникает в случае, когда напряжения источника питания недостаточно для запитки нескольких последовательно соединённых светодиодов. Теоретически, в самом простом варианте можно было бы отдельно объединить все аноды и все катоды излучающих диодов. После чего подключить их к источнику напряжения с соблюдением полярности. Но такая схема не работоспособна, так как дифференциальное сопротивление открытого светодиода чрезмерно мало, что провоцирует режим короткого замыкания. В результате все светодиоды в цепи единожды вспыхнут и навсегда погаснут.
Но как говорят: «Правило без исключений не бывает». В китайских игрушках и зажигалках с подсветкой можно увидеть, что светодиоды запитаны прямо от батареек без каких-либо промежуточных элементов. Почему они не перегорают? Дело в том, что ток в цепи ограничен внутренним сопротивлением круглых батареек типа AG1. Их мощности недостаточно, чтобы нанести вред светодиоду.
Ограничить резкое нарастание тока в нагрузке можно с помощью резистора. О том, как это грамотно сделать с одним светодиодом, подробно написано в данной статье. Для цепи из нескольких параллельно подключенных LED с одним резистором схема примет следующий вид. Но и этот вариант не пригоден для конструирования осветительных устройств с высокой надёжностью. Почему? Ответ на этот вопрос кроется в особенностях строения полупроводников. В процессе производства полупроводниковых элементов невозможно получить два абсолютно одинаковых прибора. Даже у светодиодов из одной партии будет разное дифференциальное (внутреннее) сопротивление, от которого зависит величина прямого напряжения. Это касается не только светодиодов, но и других полупроводников. Среди диодов, транзисторов и тиристоров тоже не найти двух приборов с равными электрическими параметрами.
Из второй схемы видно, что резистор R1 ограничивает только суммарный ток цепи, который затем распределяется по ветвям со светодиодами в зависимости от их сопротивления. По закону Ома светодиод с наименьшим сопротивлением p-n-перехода получит наибольшую порцию тока. И скорее всего он будет больше номинального значения, что ускорит деградацию кристалла. Работа светодиода в режиме перегрузки по току рано или поздно приведёт к выходу из строя на обрыв. Оставшиеся в работе светодиоды распределят между собой ток сгоревшего элемента, что также приведёт к резкой потере яркости.
Ниже приведен единственно верный вариант параллельного включения светодиодов. Здесь последовательно с каждым светодиодом подключен ограничительный резистор. Такое схемотехническое решение позволяет выровнять токи в каждой отдельной ветви, не позволяя им превышать рабочее значение.
Пример расчета
Для закрепления теоретических знаний параллельное соединение светодиодов рассмотрим на конкретном примере. В схеме включены два светодиода: слаботочный красный и мощный одноваттный белый, которые для удобства можно запитать от разных выключателей.
Дано:
- источник напряжения U = +5 В;
- LED1 – красного свечения с ULED1 = 1,8 В и ILED1 = 0,02 А;
- LED2 – белого свечения с ULED2 = 3,2 В и ILED2 = 0,35 А.
Требуется рассчитать параметры и выбрать резисторы R1 и R2.
При параллельном включении к обеим ветвям (R1-LED1 и R2- LED2) прикладывается одинаковое напряжение, равное 5 В. Сопротивление каждого резистора определим по формуле: Округляем полученное значение R2 до ближайшего большего значения из стандартного ряда E24 – 5,1 Ом. Подставив его обратно в формулу, находим реальный ток во второй ветви: С учетом возможного отклонения сопротивления выбранного резистора, которое для ряда Е24 может достигать 5%, ток 0,33 А является оптимальным. Снижение рабочего тока примерно на 4% сильно не повлияет на яркость, но позволит светодиоду работать без перегрузок.
Мощность, которую должны рассеивать резисторы, определим с учетом пересчёта тока LED2 по формуле: Резистор R1 подойдёт любой как планарный, так и с выводами сопротивлением 160 Ом и мощностью 0,125 Вт. Корпус резистора R2 должен эффективно отводить тепло в течение длительной работы светильника. Поэтому его выбираем с двойным запасом по мощности, а именно: 5,1 Ом – 1 Вт.
Практический метод
Самые точные данные о прямом падении напряжения на светодиоде можно получить путём проведения практических измерений. Для этого понадобится регулируемый блок питания (БП) постоянного тока с напряжение от 0 до 12 вольт, вольтметр или мультиметр и резистор на 510 Ом (можно больше). Лабораторная схема для тестирования показана на рисунке. Здесь всё просто: резистор ограничивает ток, а вольтметр отслеживает прямое напряжение светодиода. Плавно увеличивая напряжение от источника питания, наблюдают за ростом показаний на вольтметре. В момент достижения порога срабатывания светодиод начнёт излучать свет. В какой-то момент яркость достигнет номинального значения, а показания вольтметра перестанут резко нарастать. Это означает, что p-n-переход открыт, и дальнейший прирост напряжения с выхода БП будет прикладываться только к резистору.
Текущие показания на экране и будут номинальным прямым напряжением светодиода. Если ещё продолжить наращивать питание схемы, то расти будет только ток через полупроводник, а разность потенциалов на нём изменится не более чем на 0,1-0,2 вольт. Чрезмерное превышение тока приведёт к перегреву кристалла и электрическому пробою p-n-перехода.
Если рабочее напряжение на светодиоде установилось около 1,9 вольт, но при этом свечение отсутствует, то возможно тестируется инфракрасный диод. Чтобы убедиться в этом, нужно направить поток излучения на включенную фотокамеру телефона. На экране должно появиться белое пятно.
В отсутствии регулируемого блока питания можно воспользоваться «кроной» на 9 В. Также можно задействовать в измерениях сетевой адаптер на 3 или 9 вольт, который выдаёт выпрямленное стабилизированное напряжение, и пересчитать номинал сопротивления резистора.
Ремонтируем LED прожектор 12 В 10 Вт
Ранее я упоминал, что очень люблю китайские поделки в виде прожекторов. По большей части потому, что мне их приносят пачками. Кто-то хочет отремонтировать, но узнав, во сколько обойдется ремонт – оставляют их мне. Другие просто дарят. А мне только это и нужно)))
Вернее нужны только корпуса, которые после некоторых доделок-переделок, превращаются в качественные прожектора.
На примере таковых и разберу возможность ремонта прожекторов на светодиодах. Для начала обязательно нужно разобраться, на какое напряжение рассчитан Ваш светильник. Не редки случаи, когда китайцы сами толком не представляют, что отправляют. И в Ваших руках может оказаться 12 В 10 Вт прожектор, вместо 220 В. Не поленитесь и разберите светильник. Если уж лень, то хотя бы посмотрите на питающий кабель. Если он двух жильный, то этот прожектор рассчитан на постоянное напряжение, если 3-х жильный то переменное. 12 В имеют окраску проводов черную и красную. При переменном напряжении окраска может быть любой.
Как отличить китайские прожекторы на разное напряжение
1 из 2

Китайский прожектор на 12 В

Китайский прожектор на 220 В
Изначально возьмем за аксиому, что у нас вышел из строя чип. В этом случае ремонт светодиодного прожектора не составит никаких проблем. Вам просто нужно заменить сгоревший на новый. Естественно, его надо сначала купить.)
1. Откручиваем крепежные болты стекла у прожектора
2. Снимаем стекло
3. Снимаем рассеиватель
4 Отпаиваем светодиод
5. Припаиваем светодиод
Для более полного понимания всего происходящего – смотрите фотографии.
Замена светодиодной матрицы в прожекторе
1 из 4

Ремонт прожектора – откручиваем болты

Ремонт прожектора – вид после снятия стекла

Ремонт прожектора – вид после снятого стекла

Ремонт прожектора – отпаянный светодиод
Перед монтажом 10W led – не перепутайте полярность.
Есть еще одна проблема у китайских прожекторов – проводники. Их сечение просто ничтожно мало. Я сразу их меняю на более мощные, не забыв при этом о дополнительной изоляции. рано или поздно тепло от диода даст о себе знать. Поэтому лучше лишний раз перестраховаться.
В принципе, здесь я показал наиболее распространенные поломки, которые можно самостоятельно отремонтировать.
Вид китайского прожектора
1 из 2

Вид прожектора сбоку

Вид прожектора сзади
Китайские “инженеры” не особо отличаются дизайнерскими способностями, поэтому прямоугольный вид прожекторов – самый распространенный. Можно конечно встретить и круглые, овальные и т.п. но редко. Не зависимо от конструкции, сгоревшие светодиоды в прожекторах на 20W, 30W, 50W, 100W, 150W и др., рассчитанные на любое напряжение, можно заменить аналогичным способом, который описан выше.
Простая замена управления RGB светодиодами без ШИМ схема
Данный тип управления хорошо себя зарекомендовал в подсветке автомобильных приборных панелей и любых подсветок без использования PWM регуляторов.
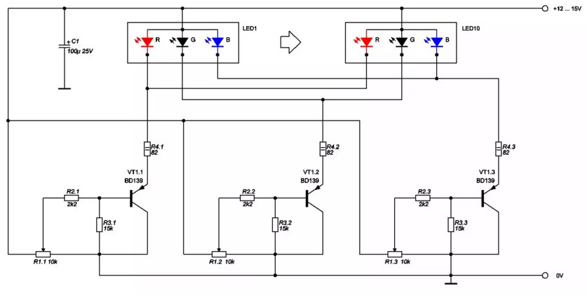
Управление RGB диодами без ШИМ, схема
Ток питания светодиодов рассчитан исходя из десяти элементов на канал и составляет 12 мА, что втрое меньше номинального тока для ярких светодиодов. Это увеличивает срок службы элементов при хорошей яркости свечения. Токоограничительные резисторы выбраны из расчёта того, что количество элементов не менее 10 и они идентичные по типу. В случае применения светодиодов другого типа или количества, следует пересчитать ток и номинал резисторов R4.1 – R4.3. Падение на одном элементе составляет 3 вольта, поэтому для смещения базового напряжения в схему усилителей введены дополнительные резисторы R3.1 – R3.3, которые компенсируют мёртвую зону регулировки потенциометров. Данный метод, схема позаимствован с .
Вот, в принципе и вся “хитрая” технология управления RGB светодиодами. Ничего сложного. Но опять же, данные схемы, методы ( и не только ) нужны для “конкретно помешанных” на радиоэлектронике или инженеров. Для простых обывателей достаточно приобрести всевозможные готовые контроллеры для управления RGB. С легкостью это можно сделать на площадке Aliexpress. Дешево и купите тоже самое, что и в местных магазинах, но с завышенными ценами перекупщиков. На этом прощаюсь с Вами и до новых встреч.)
Как различить светодиоды 3 Вт и 1 Вт
При включении чипов на полную мощность Вы вряд ли сможете отличить 1 Вт и 3 Вт по свету. Глаз не воспримет слишком яркое свечение.
Можно использовать черную коробку, по отдельности включать светодиоды и смотреть, какой образец даст больший световой эффект. Вместо коробки можно использовать черный лист. Это пример, но смысл понятен, думаю.
Если у Вас есть два диода, не понятного происхождения, то определить какой из них 3 Вт, а какой 1 Вт можно следующим способом: подключаем оба к источнику питания и подаем на них 3,5 В. При этом начальное значение тока должны быть в пределах 350мА. Посмотрим на графическую зависимость яркости от тока.
Зависимости светодиодов 1 и 3 Вт от тока
1 из 2

График зависимости 1 Вт диода

График зависимости 3 Вт диода
При увеличении начального напряжения в 3,5 В яркость 1 Вт диода еще немного увеличится и практически остановится, если дальше повышать напряжение (ток). В случае, если у Вас 3 Вт диод, то при увеличении напряжения от 3,5 В ток будет расти, а согласно графику, приведенному выше, мы видим, что яркость будет постепенно увеличиваться до момента, пока ток не достигнет 700 мА.
График зависимости тока от напряжения 1 и 3 Вт светодиодов
1 из 2

Зависимость тока от напряжения 1 Вт

Зависимость тока от напряжения 3 Вт диода
Т.е. визуально мы можем определить любой светодиод 1 Вт или 3 Вт если подав на него ток 350 мА будем постепенно увеличивать его. Увеличение яркости от 350 мА говорит о том, что перед нами 3 Вт диод. Незначительное увеличение яркости от 350 до 700 мА говорит о том, что перед нами 1 Вт диод.
Другой способ определить где 3 Вт или 1 Вт мощный светодиод – нагрев. Здесь простая физика. При тех же 350 мА 1 Вт светодиод будет нагреваться быстро. И в руке его держать Вы не сможете. 3 Вт же светодиод при том же токе можно достаточно долго держать в руке без заметных неприятных ощущений. Естественно, что это побочный способ определения где какой диод. Но имеет право на существование.
Ну и последний способ – отличить светодиоды по размеру кристалла. Чтобы наверняка это делать, стоит . Это бюджетный вариант и достаточно качественный, с необходимыми гаджетами. можно посмотреть много микроскопов различной ценовой категории. Вообще USB микроскоп интересная штуковина и пригодится дома не один раз. Далее используя калибровочную линейку и предустановленную программу можно легко замерить размеры кристалла. С ним мы точно можем сказать, какой размер кристалла установлен. Однако и этот способ не даст нам точного понятия где какой диод
Но беря во внимание, что чем больше кристалл, тем больше мощность – соответственно можно сделать вывод для себя
Мощные диоды 1 Вт имеют размеры 30х30mil. Кристаллы в 3 Вт диодах – 45х45mil. Это, конечно идеальные размеры.
Если у Вас нет микроскопа, а хочется узнать размеры, то можно воспользоваться подручными средствами. Подадим на светодиоды очень маленький ток. Кристаллы начнут еле-еле светиться.
Свечение кристаллов
Слева мы видим, что размер кристалла на порядок больше. Именно этот светодиод был приобретен на Aliexpress. Тот образец, что был приобретен в офф-лайн магазине явно 1 Вт, не смотря на то, что продавался с заявленной мощностью – 3Вт. В принципе, мне хватило одного взгляда на кристалл через микроскоп и понять где какой диод будет. Но для себя любимого я проверил свечение по первому способу (увеличение тока) и визуальный вывод был подтвержден.
Ну вот и все. Вот такими нехитрыми способами теперь Вы можете спокойно проверить, сравнить и различить 3 Вт мощные светодиоды от 1 Вт. Но, чтобы этим не заниматься постоянно, стоит приобретать светодиодную продукцию в проверенных магазинах и площадках.
Срок службы драйверов
Срок эксплуатации лед драйвера для светодиодных светильников зависит от внешних условий и изначального качества устройства. Ориентировочный срок исправной службы драйвера от 20 до 100 тыс. часов.
Повлиять на срок службы могут такие факторы:
- перепады температурного режима;
- высокая влажность;
- скачки напряжения;
- неполная загруженность устройства (если драйвер рассчитан на 100 Вт, а использует 50 Вт, напряжение возвращается обратно, от чего возникает перегрузка).
Известные производители дают гарантию на драйверы, в среднем на 30 тыс. часов. Но если устройство использовалось неправильно, то ответственность несет покупатель. Если LED-источник не включается или перестал работать, возможно, проблема в преобразователе, неправильном соединении, или неисправности самого осветительного прибора.
Как проверить драйвер для светодиодов на работоспособность смотрите в видео ниже:
Watch this video on YouTube
Принципиальная схема драйвера
На рисунке представлены две принципиальные схемы драйвера для 3w светодиода на основе PT4115. Первая схема питается источником постоянного тока напряжением от 6 до 30 вольт. Вторую схему дополняет диодный мост, питается она источником переменного тока с напряжением 12-18В.
Важным элементом обоих схем является конденсатор CIN. Он непросто сглаживает пульсации, но и компенсирует энергию, накопленную в катушке индуктивности в момент закрытия ключа (МОП-транзистора). Без CIN индуктивная энергия через диод Шоттки D поступит на вывод VIN и спровоцирует пробой микросхемы по питанию. Поэтому включение драйвера без входного конденсатора категорически запрещено.
Индуктивность L подбирается исходя из количества светодиодов и тока в нагрузке.
Несмотря на имеющиеся табличные данные, допускается монтаж катушки с отклонением номинала индуктивности в большую сторону. При этом снижается эффективность всей схемы, но схема остается работоспособной. На малых токах индуктивность должна быть больше, чтобы компенсировать пульсации, возникающие из-за задержки при переключении транзистора.
Резистор RS выполняет функцию датчика тока. В первый момент времени, при подаче входного напряжения ток через RS и L равен нулю. Затем внутрисхемный CS comparator сравнивает потенциалы до и после резистора RS и на его выходе появляется высокий уровень. Ток в нагрузке, ввиду наличия индуктивности, начинает плавно нарастать до величины, определяемой RS. Скорость увеличения тока зависит не только от величины индуктивности, но и от размера напряжения питания.
Работа драйвера основана на переключении компаратора внутри микросхемы, который постоянно сравнивает уровни напряжения на выводах IN и CSN. Отклонение тока через светодиод от расчетного не превышает 5%, при условии монтажа резистора RS с максимальным отклонением от номинала 1%.
Для включения светодиода на постоянную яркость вывод DIM остаётся не задействован, а ток на выходе определяется исключительно номиналом RS. Управление диммированием (яркостью) можно осуществляться одним из двух вариантов.
Первый способ предполагает подачу на вход DIM постоянного напряжения в диапазоне от 0,5 до 2,5В. При этом ток будет меняться пропорционально уровню потенциала на выводе DIM. Дальнейший рост напряжения, до 5В, не влияет на яркость и соответствует 100% току в нагрузке. Снижение потенциала ниже 0,3В приводит к отключению всей схемы. Таким образом, можно эффективно управлять работой драйвера без снятия напряжения питания. Второй способ подразумевает подачу сигнала с широтно-импульсного преобразователя с выходной частотой 100-20000 Гц.
Ещё схемы драйверов
Ниже размещу немного информации по схемам и по ремонту от меня (автора блога СамЭлектрик.ру)
Светодиодный прожектор Навигатор, рассмотренный в статье Про ремонт светодиодных прожекторов (ссылку уже давал в начале статьи).
Схема стандартная, выходной ток меняется за счет номиналов элементов обвязки и мощности трансформатора:
LED Driver MT7930 Typical. Схема электрическая принципиальная типовая для светодиодного прожектора
Схема взята из даташита на эту микросхему, вот он:
В даташите подробно расписано, что и как надо поменять, чтобы получить нужный выходной ток драйвера.
Вот более развернутая схема драйвера, приближенная к реальности:
LED Driver MT7930. Схема электрическая принципиальная
Видите слева от схемы формулу? Она показывает, от чего зависит выходной ток. Прежде всего, от резистора Rs, который стоит в истоке транзистора и состоит из трех параллельных резисторов. Эти резисторы, а заодно и транзистор выгорают.
Имея схему, можно приниматься за ремонт драйвера.
Но и без схемы можно сразу сказать, что в первую очередь надо обратить внимание на:
- входные цепи,
- диодный мост,
- электролиты,
- силовой транзистор,
- пайку.
Далее надо проверить поступление питания на микросхему, которое подается в два захода – сначала от диодного моста, потом (после нормального запуска) – с обмотки обратной связи выходного трансформатора.
Сам я именно подобные драйвера ремонтировал несколько раз. Иногда помогала только полная замена микросхемы, транзистора и почти всей обвязки. Это очень трудозатратно и экономически неоправданно. Как правило – это гораздо проще и дешевле – покупал и устанавливал новый Led Driver, либо отказывался от ремонта вообще.
Особенности терминологии
Проблема выбора начинается с весьма запутанной терминологии.
Блоком питания (БП) принято называть источник питания для радиоэлектронной аппаратуры, преобразующий электрическую энергию от сети для согласования ее параметров с входными параметрами отдельных узлов аппаратуры.
Подавляющее большинство светодиодов питаются от постоянного тока и имеют напряжение питания менее 4 В. Если соединить светодиоды последовательно, то такая цепочка будет иметь большее напряжение питания. По ряду причин соединение светодиодов в цепочки длиной более 15 штук практикуется очень редко. То есть напряжение питания массива светодиодов в осветительном приборе обычно не превышает 60 В. В то же время, сети электропитания, в зависимости от страны, дают напряжение 100 – 240 В переменного тока. Для согласования параметров питания светодиодов и параметров сети электропитания обязательно требуется блок питания.
Следует отметить, что термин «блок питания» является устоявшимся понятием, широко используемым в инженерной практике. Тем не менее, он не закреплен официально ГОСТ Р 52907-2008, в котором присутствует только определение источника питания. В прежнем варианте ГОСТ официально также было закреплено понятие «вторичный источник питания», которое в ГОСТ Р 52907-2008 отсутствует. Использование термина «блок питания» позволяет дистанцироваться от автономных источников питания, т.е. гальванических элементов и аккумуляторов.
\Кроме этого, для обозначения БП часто жаргонно используется термин «драйвер». На самом деле, драйвер — это устройство, которое стабилизирует ток, питающий светодиоды. Также некоторые драйверы способны регулировать световой поток у светодиодов, т.е. диммировать их. Но драйвер не выполняет функций преобразования питающего напряжения и выпрямления тока. Поэтому узел, отвечающий за питание светодиодов в светильниках на напряжение 12 или 24 В — это драйвер. Но при питании от сети 220 В речь идет именно о БП. Тем не менее, на некоторых БП можно встретить слово driver, означающее в данном контексте стабилизацию выходного тока.
Диммируемый БП Helvar со стабилизацией выходного тока
В светотехнике устройства, осуществляющие согласование параметров питания источников света и электросети, исторически назывались балластами или ПРА. Специалисты по светотехнике при переходе на светодиоды не стали отказываться от привычного для них терминов и стали использовать их применительно к БП для светодиодов.
Еще одним термином, которым не всегда правильно обозначают блоки питания в светодиодных светильниках, является «электронный трансформатор». Данное устройство, на самом деле, только преобразует напряжение в более низкое и повышает частоту переменного тока с 50 (или 60, в зависимости от стандарта электросети, принятого в стране) до нескольких единиц или десятков килогерц. Питание светодиодов напрямую от электронного трансформатора применяется только в гирляндах и другой аналогичной декоративной светотехнической продукции.
Терминология для светодиодных светильников в части устройств электропитания пока не закреплена ГОСТ, в проектах стандартов используется термин «электронное управляющее устройство».
Справедливости ради следует заметить, что путаница с терминологией распространена и за рубежом. Термин power supply unit (блок питания) или просто power supply (источник питания) в светотехнике используется крайне редко. В рекламных материалах часто встречается обозначение блока питания как driver (драйвер), а вообще, широко распространено использование обозначение БП в светодиодных светильниках как ballast (балласт).
Одноцветная
Подключение одноцветной светодиодной ленты не представляет ничего сложного. Все, что нужно – приобрести составляющие элементы подсветки, отрезать нужную длину LED ленты, припаять ее к блоку питания и заизолировать оголенные контакты. Сейчас мы подробно рассмотрим каждый из этапов подключения.
Выбираем схему подключения
Чтобы самостоятельно подключить светодиодную ленту к сети 220 вольт, нужно в первую очередь выбрать схему подсоединения всех элементов. Если Вы решили сделать подсветку, используя при этом не более 5 метров изделия, тогда достаточно соединить ленту с блоком питания 220 на 12 в, а БП подключить к домашней сети через шнур с вилкой.
Однако часто бывает, что нужно подключить более 5 метров светодиодной ленты – 10, 15 либо даже 20 метров. В этом случае соединять все отрезки последовательно запрещается, т.к. произойдет перегрев первого 5-метрового отрезка и в то же время напряжение на последующих участках значительно упадет. Такое подсоединение сократит срок службы LED подсветки. Все самые популярные схемы подключения светодиодной ленты мы подробно рассмотрели в соответствующей статье. Для примера предоставим их еще раз.
Последовательно (допускается, если нужно добавить небольшой отрезок):

Параллельно:

С двумя блоками питания (если лента большой длины):

Обращаем Ваше внимание на то, что можно подключить светодиодную ленту через выключатель либо диммер, что очень удобно при создании дополнительной подсветки в кухне либо другой комнате. В этом случае выключатель света подключается перед блоком питания в разрыв фазы, как показано на схеме ниже:

Диммер нужно подключать после блока питания, так, как показано на этом примере:

Со схемами подключения светодиодов к сети 220v разобрались, теперь переходим к самому процессу соединения элементов цепи.
Соединяем комплектующие
В самом простом примере мы имеем блок питания 220/12v и 5 метров одноцветной LED ленты. Чтобы подключить все элементы к 220 вольтам, нужно выполнить следующие действия:
Отрезать подходящую длину изделия. О том, как правильно резать светодиодную ленту, мы уже рассказывали. Разрезать проводник нужно в строго отведенных местах, обозначенных пунктирной линией либо значком ножниц, как показано на фото ниже:
Подготовить провода для подключения. Если длина не более 5 метров, можно смело выбирать провод, сечением 1,5 мм2. При большой длине ленты рекомендуем рассчитать сечение провода по мощности и току, чтобы выбрать подходящее значение.
Подготовить паяльник, канифоль и припой.
Обезжирить контактные площадки светодиодного проводника, используя ватку и спирт.
Зачистить провода для подключения изделия на 2-3 мм для пайки.
Выполнить лужение проводов и контактных площадок для пайки.
Припаять проводки к светодиодной ленте. Лучше всего для пайки использовать оловяно-свинцовый припой
Важно не перепутать жилы по цветам, иначе светодиоды не загорятся. Черный либо синий провод нужно подсоединить к клемме «-», а красный к «+».
Заизолировать место пайки, используя термоусадочную трубку
Кстати, вместо термоусадки также можно использовать клеевой пистолет, который надежно защитит оголенные контакты.
Подключить провода от ленты к блоку питания, также руководствуясь цветовой маркировкой.
К клеммам L, N и PE подсоединить кабель от сети 220 вольт. Не забудьте перед этим отключить электричество в доме либо квартире.

Недостаток таких переходников в том, что со временем контакт будет ухудшаться, чего нельзя сказать о более надежной пайке проводов. Увидеть, как подключить светодиодную ленту с помощью коннекторов и пайки Вы можете на видео ниже:
Наглядная инструкция по подсоединению контактов
Управление, подключение RGB светодиодов
Для управления RGB светодиодами необходимо установить нужное значение параметров. На выходы подаются прямоугольные импульсы определенной величины, влияющие на величину среднего тока и средней яркости.
Если импульсы будут маленькие, то светодиоды начнут мигать. Для постоянного свечения требуется частота 60-70 Гц ( старые модели ), в новых типах не менее 100 Гц.
Простейшая реализация управления RGB светодиодов требует ШИМ. Главное – правильная реализация программной части. На первый взгляд это сложно. Но только на первый взгляд… В действительности – это не тяжелее, чем подключать обычные диоды.
Линзы для светодиодов в прожекторах
Большинство линз выпускают из прочного стекла наивысшего качества. По большей части их устанавливают в прожекторы или светильники уличного освещения, промышленные источники света.
Основа любой линзы – боросиликатный материал, способный по своему составу придавать прочностные характеристики и придавать изделию высокий показатель прозрачности. В магазинах большой популярностью пользуются линзы с круговой и косинусной диаграммой.
Любой светодиод имеет первоначальную оптику с углом излучения 120 градусов. Нам не всегда нужен такой угол. Как правило, диодные прожекторы освещают только определенный участок помещения. Для изменения угла рассеивания производители используют в устройстве прожекторов коллиматорные и фокусирующие линзы, френелевские преломители и т.п.
Используя колиматоры мы получаем разнообразные пучки света. Наиболее распространенные линзы на 15, 30, 45, 60, 90 градусов. Менее распространены линзы на 126 градусов, позволяющие расширить угол излучения светодиода. Еще раз повторюсь… Коллиматорная вторичная оптика нашла широкое применение в прожекторах с мощными светодиодами.
Широкое применение получили фокусирующих линз в устройствах на COB светодиодах.
Принцип работы фокусирующих линз
1 из 2


Драйверы для светодиодов: где купить и сколько стоят
Приобрести стабилизаторы для светодиодных ламп и микросхемы к ним можно в магазине радиодеталей, электротехники и на многих торговых интернет-площадках. Последний вариант – самый экономичный. Стоимость устройства зависит от его технических характеристик, типа и производителя. Средние цены на некоторые виды драйверов приведены в таблице ниже:
| Модель | Технические параметры | Цена, руб. |
|
|
|
190 |
|
|
|
160 |
|
|
|
680 |
|
|
|
730 |
Микросхема PT4115 стоит от 40 до 150 рублей за штуку. Стоимость более мощных элементов колеблется от 100 рублей до нескольких тысяч.
Список источников
- samelectrik.ru
- leds-test.ru
- ledjournal.info
- www.elec.ru
- homius.ru
- SamElectric.ru
7 лестниц
DC12V
LB0138
YW-83590
LB009