Выбор номинала резистора

Выбор номинала резистора должен быть сделан с осторожностью, чтобы вдруг не перезарядить аккумулятор. Чтобы выяснить, с каким номиналом надо использовать резистор, необходимо в первую очередь рассмотреть источник питания
Когда вы работаете с нестабилизированным источником питания, выходное напряжение не неизменно. Когда схема, которая питается от него, выключается или отключается, напряжение на выходных клеммах источника увеличивается. Это напряжение холостого хода может достигать значения в полтора раза выше, чем то напряжение, которое указано на корпусе блока питания. Чтобы проверить это, возьмите мультиметр и измерьте напряжение на выходных клеммах источника питания, когда к нему ничего не подключено. Это и будет максимальное напряжение источника питания.
NiMH аккумулятор может безопасно заряжаться при токе заряда C/10, или одна десятая емкости аккумулятора в час. Однако прикладывание тока такой же величины после того, как аккумулятор был полностью заряжен, может привести к его повреждению. Если предполагается, что аккумулятор будет непрерывно заряжаться в течение неопределенного периода времени (как, например, в аккумуляторной системе резервного питания), то ток заряда должен быть очень низким. В идеале, ток заряда должен быть равен C/300 или еще меньше.
В моем случае, я буду использовать аккумуляторный отсек размера AA с аккумуляторами емкостью 2500 мАч. В целях безопасности мне нужен ток заряда 8 мА или меньше. Исходя из этого, можно рассчитать, резистор какого номинала нам нужен.
Чтобы рассчитать необходимое сопротивление вашего резистора, начните с определения напряжения холостого хода источника питания, затем вычтите из него напряжение полностью заряженной аккумуляторной батареи. Это даст вам напряжение на резисторе. Чтобы определить сопротивление, разделите разность напряжений на значение максимального тока. В моем случае, напряжение холостого хода источника питания равно 9В, а напряжение на аккумуляторной батарее равно около 6В. Это дает разность напряжений 3В. Деление этих 3 вольт на ток 0,008 ампер дает значение сопротивления 375 Ом. Поэтому номинал нашего резистора должен быть не менее 375 Ом. Для дополнительной безопасности я использовал резистор 1 кОм. Однако имейте в виду, что использование резистора с большим сопротивлением значительно замедлит заряд аккумулятора. Но это не проблема, если система резервного питания используется очень редко.
Резервный аккумуляторный источник питания
При использовании данной схемы резервного питания вы можете подключить к ней ваш блок питания через разъем питания «папа». Этот разъем подключен к схеме резервного питания от аккумулятора. Тогда на выходе схемы резервного питания устанавливается разъем «мама», в который может быть подключено электронное устройство, которое вы хотите запитать. Этот простой встраиваемый дизайн избавит вас от необходимости модифицировать источник питания или ваше устройство.
Обзор распространенных моделей
Сейчас продаётся множество различных моделей АКБ. Батареи делятся на три подгруппы:
- с ёмкостью от 4 до 9 А·ч — например, от фирм Delta, CHAMPION и Red Energy;
- от 14 до 30 А·ч — к примеру, от американского бренда OREGON;
- от 30 А·ч до 60 А·ч — продукция фирмы RDrive (Китай).
Из конкретных моделей стоит обратить внимание на такие:
- АКБ Red Energy (RE 1207.1, RE 1208 и др.). В них применяется особенная современная технология с гелевым электролитом. Абсолютная герметичность гарантирует, что утечки электролита не произойдёт. Имеется отличная система внутренней рекомбинации газа, так что и дистиллят дополнительно заливать не потребуется. Из дополнительных достоинств — адаптация к климату и дорожным условиям нашей страны. Служат такие аккумуляторы как минимум от трёх до пяти лет, а стоят приблизительно 1500-3000 рублей. Конкретные распространённые цены в магазинах: АКБ Red Energy RE 1207.1 — 2 229 руб., АКБ Red Energy RE 1208.1 — 1 820 руб..
- АКБ Delta (CT 1209, 1209.1 и т. п.). Стартерные аккумуляторы с прямой полярностью. Особенно хороши для снегоходов и гидроциклов. Служат 3-5 лет. Конкретные распространённые цены в магазинах: аккумулятор Delta CT 1209 — 1 810 руб., аккумулятор Delta CT 1209.1 — 1 790 руб.
- АКБ OREGON, стоимостью от 1000 до 5000 руб. Имеют стильный внешний вид и компактные размеры (например, OREGON 12 В 12 А·ч — 151х88х146 мм). Срок эксплуатации 3-5 лет. Цена за OREGON 12 B 12 А·ч — 4 300 руб.
- RDrive. Известны отличной работой практически без сбоев. Одна из лучших моделей — RDrive Silver YIX30L-BS 30 А·ч. Она непременно прослужит вам не меньше 5 лет. Полугодовой гарантийный срок. Может работать при самых значительных перепадах температуры и очень долго действовать без необходимости подзарядки. Весит устройство 10 килограмм. Цена: примерно 8 400 руб.
Критерии выбора
В большинстве случаев следует приобретать аккумулятор с емкостью не менее 12 А·ч. Именно такой АКБ будет исправно работать в любое время, даже холодной зимой
Также следует принять во внимание следующее. В каждом генераторе есть т
н. посадочное место для АКБ. Обязательно следует измерить все размеры, чтобы будущий аккумулятор чётко ложился на необходимое место
Важно обращать внимание на соединения клемм
Не исключено, что они не совпадут с подобранным АКБ, тогда потребуется дополнительно приобрести соответствующие наконечники.Посмотрите видео с советами по выбору аккумулятора
Четыре схемы резервного питания
Опубликовал Yanichar – Май.24, 2015, в рубрике Практика
Довольно часто возникает необходимость обеспечить резервное питания вашего устройства, в данной статье рассматривается 4 способа как обеспечить это.
Самый простой
Самый простой способ перейти на резервное питание-2 диода

Коммутация резервной нагрузки двумя диодами
Будет открыт только один из диодов, от того источника питания, напряжение на котором больше. Преимущества схемы-простота и дешевизна. Недостатки схемы очевидны, зависимость напряжения на нагрузке от тока, типа диода(шотки или обычный), температуры. Напряжение всегда будет ниже чем у источника на величину падения напряжения на диоде.
Немного сложней

Коммутация резервной нагрузки на полевике
Это схема немного сложнее, работает она следующим образом: когда напряжение VCC присутствует, и оно больше чем напряжение резервного источника(в данном случае это батарея BT2), то мосфет закрыт, потому что напряжение на затворе(Gate) выше чем на Истоке(Source), пропуск напряжения к нагрузке и Истоку обеспечивает открывшийся диод D3. Когда VCC пропадет, напряжение на Затворе пропадет вслед за ним, зато откроется диод внутри мосфета, обеспечив напряжение на Истоке, ну а поскольку на истоке теперь есть напряжение, а на Затворе нет, то транзистор полностью откроется, обеспечив коммутацию батареи без потери напряжения. Данный способ отлично подходит для коммутации питания для модуля GSM, внешнее напряжение выбираем 4,5в, тогда к модулю через диод D3 придет 4,2-4,3в а от батареи напряжение будет идти без потерь.
Дорогой но без потерь
Без потерь напряжения можно коммутировать источники с помощью специальных микрочхем, в частности LTC4412 скачать даташит Однако, эта микросхема бывает дефицитной и дорогой.
Оптимальный без потерь
Ну вот и подошли к оптимальному способу, причем без потерь. Для начала рассмотрим блок схему LTC4412

Блок-схема LTC4412
Сразу понятно, что в ней нет ничего сложного, так почему бы не повторить её на дискретных элементах? Блок PowerSorceSelector-это матрица из двух диодов, обеспечивает питание остальной схемы, A1-это компаратор, AnalogController-непонятно что, однако можно предположить, что ничего особо важного он не делает, позже станет понятно почему. Попробуем изобразить это
Попробуем изобразить это.

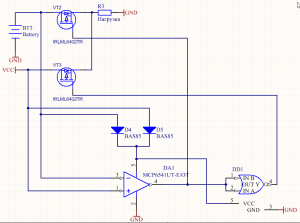
Схема с компаратором
DA3-это компаратор. Он сравнивает напряжения на двух источниках. Питается через диод D4 или D5. Когда напряжение на VCC больше чем на батарее, на выходе компаратора устанавливается высокий уровень, это закрывает VT2, и открывает VT3, потому что он подключен на выход через инвертор. Таким образом, VCC проходит на нагрузку без потерь. В случае, когда VCC будет меньше батареи, низкий уровень на выходе компаратора закроет VT3 и откроет VT2.
Надо сказать пару слов о выборе деталей. DA3, DD1 должны иметь потребление, которое допустимо в данной системе, выбор очень широк, от единиц миллиампер, до сотен наноампер (например MCP6541UT-E/OT и 74LVC1G02). Диоды обязательно шотки, если падение на диоде будет выше порога открытия транзистора(а у IRLML6402TR он может быть -0,4в), то он не сможет полностью закрыться.
Устройство бесперебойного электроснабжения для дома
Источником аварийного бесперебойного питания электроэнергией служат аккумуляторы для дома. Особенно актуально резервное электроснабжение для загородных домов и дач, которые находятся вдали от централизованной электросети
Немаловажное значение имеет установка аккумуляторов в тех жилищах, которые часто остаются без света
Домашние аккумуляторные батареи, обеспечивающие бесперебойное питание внутренней электросети, по своему принципу работы схожи с автомобильными АКБ. В отличие от них, домашнее электрооборудование рассчитано на режим глубокой разрядки. Это увеличивает время пользования электрическим током до очередной зарядки батареи.
Резервное питание электроэнергией может представлять собой несколько батарей, соединённых, как параллельно, так и последовательно. Их размещают в отдельных помещениях энергоёмких зданий.
Для квартиры, где нужна небольшая мощность тока, устанавливают ИБП (резервное электроснабжение). В корпус прибора встроен аккумулятор. Устройство располагает опциями контроля и управления энергетическими потоками. Вся информация о разряде АКБ отражается на жидкокристаллическом дисплее.
Виды ИБП
ИБП бывают трёх видов:
- Резервные.
- Линейно-интерактивные.
- Онлайн модели.
Резервные
Энергоснабжение проходит от сети через ИБП к потребителям. Как только электрический поток прекращается, прибор переключается в режим разряда аккумулятора. В момент возобновления сетевого питания бесперебойник передаёт энергию во внутреннюю сеть дома, часть импульса направляет на подзарядку АКБ. Время переключения режимов энергоснабжения составляет несколько миллисекунд, что исключает потерю данных во время работы компьютера.
Внутреннее устройство ИБП
Дополнительная информация. Использование таких установок вполне приемлемо для домашней техники. Для энергоёмкого силового оборудования (насосы, отопительные котлы и пр.) резервные модели не годятся. ИБП не гарантирует сохранения стабильности синусоидальной формы напряжения.
Линейно-интерактивные
Принцип работы и устройство интерактивного источника схожи с резервной моделью. Отличие заключается в том, что линейно-интерактивные ИБП оснащены коммутирующими устройствами. Приборы не нуждаются в переключении режимов питания при отклонении нормативного показателя входного напряжения до 20%. При этом показатель выходного напряжения практически остаётся неизменным.
Линейно-интерактивный ИБП
Онлайн модели
Онлайн оборудование считается самым надёжным и высококлассным ИБП. В него заложен принцип двойного преобразования. Уровень защиты практически составляет 100%. Работа устройства заключается в следующем:
- входящий ток проходит через выпрямитель, становясь постоянным;
- инвертор возвращает энергию обратно в переменный ток с идеально ровным напряжением;
- внутренняя резервная линия – байпас, страхует бесперебойное питание в случае выхода из строя основной линии ИБП.
Время переключения режимов стремится к нулю. Такой источник называют «онлайн», то есть перерыва в его работе не существует.
К недостаткам онлайн ИБП следует отнести их высокую стоимость, а также снижение КПД электросилы из-за двойного преобразования характеристик тока. Потери потенциала по отношению к абсолютной величине КПД довольно незначительны.
Сам по себе аккумулятор без такого прибора, как ИБП, не может стать автономным гарантом бесперебойного энергоснабжения дома. Для того чтобы выбрать подходящую модель ИБП, необходимо произвести точный расчёт силы тока, его напряжения и мощности, обеспечивающих работу всех потребителей в доме.
Автономное и резервное питание
Факт тревожного состояния дел в российской энергетике признан на самом высоком уровне. Нередкие аварии на линиях электропередач, хроническая нехватка мощностей, устаревшее в моральном и физическом планах оборудование постоянно напоминают о себе внеплановыми отключениями электроэнергии.
По мере распространения электрических приборов и машин всё более насущной становится необходимость использования резервных источников питания. Изменение климата приводит к учащению природных катаклизмов, вызывающих в свою очередь перебои в электроснабжении. Нарушение электроснабжения может привести к экономическому и производственному ущербу, а также создать риск для жизни и здоровья граждан. Для предупреждения или минимизации ущерба такого характера используют резервные источники питания.
Существующие проблемы в энергетической отрасли выдвигают на первый план установку независимых источников питания. Автономная электростанция играет роль резерва источника электроснабжения, предоставляя возможность в максимальной степени обезопасить потребителя от аварийного отключения электроснабжения. В загородном доме нередко случаются перебои в подаче электроэнергии: кто из нас не коротал вечер со свечкой, в непривычной тишине без телевизора? Как решить такую проблему? Многие рачительные хозяева дач и загородных домов приобретают себе различные генераторы для автономного питания, как правило, дизельные или бензиновые мини-электростанции.
Однако то, что понятно частным хозяевам, не всегда понятно тем, кого назначили хозяином по распоряжению свыше, то есть руководителям объектов повышенной важности. Примечателен тот факт, что по результатам проверки органов Ростехнадзора почти во всех областях центра России больше 50 % социально значимых объектов не имеют аварийного питания
Например, в Подмосковье только 60 объектов из 148 имеют свои микротурбины или другие источники автономного питания. Статистика печальная и требует принятия решительных мер. Есть соответствующий указ, согласно которому все объекты повышенной важности должны иметь автономные источники электроэнергии.
Давайте рассмотрим, какие требования прилагаются к автономным источникам электроснабжения для объектов повышенной важности. Так как автономная электростанция вступает в действие при прекращении подачи тока от основного источника, то значительную роль играет автоматизированность
Это способность резервного генератора к автоматическому запуску и остановке при отключении или возобновлении электропитания, а также при падении определённых параметров. Кроме того, автономный источник питания должен автоматически пополнять запасы горюче-смазочных материалов и обладать массой других полезных функций.
Это разумное требование нередко игнорируется при установке мини-электростанций на объектах повышенной важности. Во многих случаях они приводятся в действие после того, как будет нажата кнопка запуска
Трудно представить, к каким последствиям может привести десятиминутный перебой подачи электроэнергии в работе систем жизнеобеспечения больниц или аппаратуры операционной.
Требуемая мощность резервного источника питания должна быть определена на этапе проектирования и строительства, и тогда же выполнена электрическая разводка. Все зависит от того, какие электрические устройства вы хотите подключить к резервному источнику питания.
Не менее важными требованиями являются надёжность и экономичность автономного источника
Причём наибольшую важность представляет надёжная работа автономной электростанции. Именно это должно быть на первом плане в процессе её выбора
Разновидности
Есть три различных вида. Размеры, цены, характеристики у них разные, но выполняемая задача одна.
- EFB аккумуляторы — стартерные обслуживаемые АКБ. Применяются в генераторах с системой самозапуска. Пластины производятся из свинца. Каждая из них заворачивается в особый «пакет» из микроволокна, тщательно пропитанный электролитом и хорошо прилегающий к поверхности.
- Аккумуляторы AGM. Это построенные на стеклотканях батареи, производимые из чистого свинца. Благодаря этому, сопротивление электричества внутри небольшое, так что зарядка и разрядка устройства выполняются очень быстро, а токи очень высокие. АКБ AGM — это необслуживаемые и неопасные аккумуляторы: при заряде отсутствуют выделения каких-либо вредных испарений, поэтому допускается применять их даже в автомобильных салонах и внутри дома. Служат 5-10 лет, что значительно больше по сравнению с обычными.
- И, наконец, аккумуляторы GEL к бензиновым генераторам. Между положительной и отрицательной пластинами заливают особый гель, удерживающий электролит внутри. Такое вещество называется силикагель. После застывания гель превращается в твердое вещество с большим количеством внутренних пор. Внутри все пространство вместе с пластинами заполняется силикагелем, и таким образом продлевается срок службы пластин до целых 15-20 лет.
Зачем требуется активация?
Для чего же нужна активация? Она используется для улучшения у аккумулятора электрических характеристик или повышения реальной ёмкости у АКБ и снижения его внутреннего сопротивления.
Активация нового аккумулятора
Аккумулятор активируется так:
- Укладывается на ровную поверхность.
- Отрывается наклейка, закрывающая его заливные отверстия.
- В упаковке находится контейнер с электролитом. С него снимается крышка и кладётся рядом, потом она будет нужна.
- Контейнер устанавливается над заливными отверстиями. Чтобы пробить горловины, давим сверху. Оставляем контейнер в этом положении примерно на 20 минут. Если пузырьки не идут, можно немного постучать по контейнеру рукой, и электролит вытечет.
- После перетекания электролита в аккумулятор убираем контейнер и оставляем аккумулятор в открытом положении на час.
- Аккуратно закрываем крышкой.
- Ставим на зарядку.
Отличия моделей АКБ
Аккумуляторные батареи, которые можно пробрести сегодня в магазинах, тоже бывают разными. Все они различаются тремя основными характеристиками. Рассмотрим их.
Полярность, которая бывает прямой и обратной. Что это значит? АКБ имеет две клеммы, выхода. Один отвечает за плюс, другой – за минус. Если плюсовая клемма расположена слева от вас, когда вы стоите лицом к передку автомобиля, то это АКБ с прямой полярностью. Если наоборот, то с обратной. Аккумуляторы со стандартным типом крепления универсальны, и ставить их можно также в перевернутом состоянии. Но при жесткой фиксации АКБ в специальных пазах, такая возможность априори отсутствует.
Лучшие аккумуляторы
Емкость АКБ прописывается в технической документации, часто клеится на машину. Она указана на специальной бирке под капотом, или данные об этом помещают в мануал.
От емкости будет зависеть, как запускается автомобиль, надежно ли защищены электропотребители от перегрева и поступления большого количества тока. Аккумулятор как раз по емкости подбирается к генерирующему устройству.
Внимание. Чтобы исключить выход генератора и других потребителей напряжения из строя раньше времени, следует подбирать емкость меньшую, чем та, на которую рассчитаны элементы цепи
Но емкость и не должна быть меньше, чем нужно, так как это приведет к укорочению срока ее эксплуатации по причине регулярного перезаряда.
Габариты АКБ – не менее важный критерий подбора. От того, правильно ли подобраны габариты, напрямую зависит место инсталляции. Как правило, на «легковушках» мало места под капотом, для батареи предусмотрено определенное, ограниченное количество места.
Принято различать батареи также по типу их обслуживания, типу их электролита и заряда.
АКБ обслуживаемая
Самым бюджетным считается обслуживаемый аккумулятор. Его производство налажено уже много лет. При какой-либо неисправности можно бывает заменить один из элементов АКБ, например, банку.
Дешево стоят такие батареи по причине короткого срока работы. За два года эксплуатации такие модели теряют половину своей емкости. За такими АКБ приходится регулярно следить, чтобы не выкипел электролит, не снизилась его количество, периодически менять состав зима/лето.
АКБ необслуживаемая
Герметичная необслуживаемая батарея
Это уже современный тип аккумулятора, не требующий от автомобилиста лишних забот и ухода. Приобретаются они из расчета на 6 лет, а в некоторых случаях даже более. Их даже не нужно подзаряжать, разве что по необходимости.
Однако такие модели АКБ имеют существенный недостаток. Он касается их стоимости, которая раз в два выше, чем цена на аккумуляторы других типов.
Редко обслуживаемые
Наиболее универсальный вариант батарей. Их еще называют промежуточными, так как они подразумевают облегченный вариант обслуживания. Они требуют лишь следить за уровнем и плотностью электролита.
Минусами таких батарей является необходимость поддержания уровня состава и сравнительно малый срок эксплуатации – 3 года.
Залитые модели
Они представляют собой стандартные аккумуляторы, которые заправляют в заводских условиях. Пользоваться ими следует немедленно. К таким моделям, в основном, относятся обслуживаемые АКБ.
У таких вариантов АКБ много недостатков, в том числе повышенное выделение вредных газов при зарядке, быстрое выкипание электролита от жары, опасность повреждения поверхности, порча при опрокидывании.
Сухой заряд
К аккумуляторам типа «сухой заряд» относятся модели, не заправленные электролитом с завода. Их просто подготавливают к дальнейшей эксплуатации, добавляя в корпус батареи пластины. Они как нужно обрабатываются и проходят сушку.
Чтобы начать эксплуатировать батареи типа «сухой заряд», следует залить для начала электролит. Такой вариант имеет преимущество, выраженное в длительном хранении. 5 лет и более такие АКБ можно использовать.
Гелевые АКБ
Как правило, этот вариант применяется на необслуживаемых батареях. Специальный и очень вязкий гель заполняется внутрь емкости. Со временем состав твердеет, но своих свойств не теряет.
Гелевая батарея Дельта
Производство гелевых АКБ раньше было неправильно налажено, что приводило к удорожанию производства. Сегодня процесс налажен, модели стали все больше популярны. В частности, снизилась их стоимость, которая вкупе с высокой надежностью и неприхотливостью делает их чуть ли не самыми лучшими на сегодняшний день.
Пара способов определить неисправность АКБ
В первую очередь надо грамотно осмотреть батарею на наличие повреждений физического свойства. Другими словами, если обнаружены дефекты корпуса, то электролит однозначно из емкости вытек.
Если внешний осмотр ничего не дал, удостовериться в рабочем состоянии батареи можно, подключив к клеммам измерительный прибор. С его помощью снимаются показания, которые сравниваются с нормой. При несоответствии замеров делаются соответствующие выводы. К примеру, об утечке электролита свидетельствует меньшее, чем нужно напряжение.
Стандартное напряжение АКБ должно быть в пределах 12,7 вольт. При сниженности снятых показаний, делаются выводы касательно плотности электролита. Нормальная плотность 1,25 г на 1 кубический сантиметр. Чтобы проверить плотность, используется ареометр.
Помимо такой проверки применяется также диагностика рабочего напряжения с помощью НВ (нагрузочная вилка). НВ состоит из комплекта нагрузочных сопротивлений.
Нагрузочная вилка НВ
НВ замеряется ток на АКБ. Проводится имитирование подключения автомобильной БС. Таким образом, определяют, насколько падает вольтаж по сравнению со стандартным напряжением и измерением мультиметром. Если в батарее имеется замыкание, то вполне возможно, что измерительный прибор не определит его, напряжение будет показываться в норме. Однако пусковой и рабочий вольтаж в этом случае нормально батареей выдаваться не будет. НВ дает возможность определить данный фактор.
Если в вышеописанных случаях аккумулятору требуется однозначно замена, то в этом можно обойтись подзарядкой и другим типом обслуживания. Речь идет о нормальной плотности состава АКБ с одновременной заниженностью напряжения. Такую батарею менять не нужно, достаточно лишь ее подзарядить.
Расшифровка параметров АКБ
| Параметр | Значение | Дополнения |
|---|---|---|
| Номинальное напряжение | Рабочее напряжение аккумулятора,которое составляет для автомобильных аккумуляторов 12 Вольт | |
| Номинальная емкость | Указывает на емкость аккумулятора при разряде МАЛЫМ (1/20 емкости) током до определенного напряжения,зачастую 10.5-10.8 Вольт! Измеряется в Ампер/часах. | Параметр номинальной емкости значит,что при нагрузке, например, одной лампочкой габарита, она будет светить тем дольше,чем больше емкость аккумулятора! То есть например если 60 А/ч аккумулятор продержится сутки,то 180 А/ч двое. |
| Стартерный или Пусковой ток | Указывает на возможность аккумулятора отдавать сильный ток. Пишется в Амперах. | Это чуть ли не самый важный параметр аккумулятора,так как именно от него зависит заведется-ли ваш автомобиль зимой или нет. Кроме того, он говорит о том, сможет ли ваш аккумулятор провернуть двигатель и с какой силой!Так что чем он больше тем лучше,особенно для дизеля! |
Расшифровка параметров генератора
| Параметры | Значение | Дополнения |
|---|---|---|
| Номинальное напряжение | Напряжение которое выдает генератор при работе | Автомобильные генераторы (легковушек) выдают напряжение 14 Вольт,что на них и указано. Сделано это для компенсации разряда аккумулятора,так как если его заряжать 12 Вольтами,он не будет набирать полную емкость. |
| Номинальный ток | Максимальный рабочий ток отдачи генератора | Другими словами, это ток всех потребителей генератора (аккумулятор,свет,вентиляторы и т.д и т.п.). Чем он больше тем лучше,на современных авто в основном применяют 120 А генераторы. |
Важно знать, что для генератора с определенным числом ампер вовсе не обязательно подбирать АКБ с числом а*ч больше. Для заряда аккумуляторной батареи, какой бы она ни была разряженной, достаточно 15 ампер
Ток априори будет уменьшать по мере заряда АКБ. И помните: грамотно подобранный аккумулятор прослужит долго и беспроблемно.
Характеристики
GEL-аккумуляторов
- Измерение — амперы в час.
- Высокий уровень пусковых токов.
- Действуют в любом положении.
- Уровень рабочего напряжения в клеммах — 12 B.
- Вес источника питания от 8,2 до 52 кг — зависит от ёмкости.
EFB-аккумуляторов
- Измерение — амперы в час.
- На 30% больше показатели пускового тока.
- Вес от 16,2 до 25 килограмм.
- Рабочее напряжение на клеммах составляет 12 B.
- Работает при температурах от -50 до +60 градусов Цельсия.
AGM-аккумуляторов
- Измерение — амперы в час.
- Наличие клапанной регулировки, предотвращающей разрушение клемм.
- Может быть до 1800 зарядно-разрядных циклов.
- Величина рабочего напряжения на клеммах — 12 B.
- Без проблем работают при температурных условиях до -30 градусов по Цельсию.
Источники зарядки домашних аккумуляторов
Резервный домашний источник тока частного дома нуждается в регулярной зарядке. При отключении электричества аккумуляторы автоматически переходят в режим разряда. По истечении определённого времени оборудование будет нуждаться в зарядке.
Питание для зарядки АКБ обеспечивают несколькими способами:
- электрическая сеть;
- генераторы;
- солнечные батареи;
- ветровые генераторы.
Электрическая сеть
При наличии автономной системы энергоснабжения используют аккумуляторы для частных домов при отключении электричества. Источник бесперебойного питания мгновенно реагирует на отказ сетевого электропитания, в работу включаются АКБ.
После восстановления работы электросети ИБП переходит в режим зарядки батарей. Электронная промышленность производит различные модели зарядных устройств. На входе встроенный инвертор переменный ток делает постоянным, а на выходе ток становится снова переменным. Это происходит потому, что АКБ должна получать постоянный зарядный ток.
Генераторы
Для домов, стоящих вдалеке от централизованного энергоснабжения, используют генераторы, которые снабжают электрическим током внутренние электросети. Все виды генераторов (газовые, на жидком топливе) производят громкий шум. Поэтому их используют одновременно, как поставщика электроэнергии напрямую, так и для питания зарядных устройств ИБП.
Генератор включают на время зарядки аккумуляторных батарей. Затем заряженные АКБ переходят в режим разрядки, генератор прекращает свою работу.
Солнечные батареи
В последнее время появились новые платформы солнечных батарей с большим КПД. В районах, где большое количество солнечных дней в году, солнечные батареи эффективно справляются с электроснабжением и резервным питанием для домов вместо генераторов.
Преимущество фотомодулей состоит в том, что их можно приобретать отдельными фрагментами. Постепенно приобретая новые модули, наращивают мощность потребляемого тока. Объединение в одну систему электроэнергетики фотопанелей с аккумуляторами даёт выгоду в том, что электропитание в солнечные дни обеспечивает солнечная батарея, в пасмурную погоду и ночные часы включаются в работу АКБ.
Ветровые генераторы
Ветровые установки обладают малой энергоёмкостью. Как правило, для обеспечения электроэнергией частного домостроения ставят несколько установок, вплоть до нескольких десятков. Позволить такие устройства может только финансово обеспеченный хозяин коттеджа. Как и в случае солнечных батарей, ветровые генераторы работают в одной системе с домашними АКБ.
Список источников
- radioprog.ru
- generatorexperts.ru
- auto-self.ru
- amperof.ru
- zeroelectronics.ru
- istok-tver.ru
7 лестниц