Устройство
Прибор включает в себя следующие внутренние узлы:
- электродвигатель (либо пневмодвигатель), который обеспечивает работу прибора в целом;
- планетарный редуктор, задача которого заключается в механической связке двигателя и крутящего вала (шпинделя);
- муфта – регулятор, примыкающий к редуктору, его задача – переключение крутящего момента;
- пуск и реверс (процесс обратного вращения), осуществляемый блоком управления;
- зажимной патрон – фиксатор всех типов насадок в крутящем вале;
- съемные аккумуляторные источники питания (у аккумуляторных винтовертов) с зарядными устройствами для них.


Достоинства и недостатки электроинструмента без щеток
Плюсами шуруповертов без щеток являются следующие качества:
- Простота регулировки частоты вращения. Возможность изменения ее в широких пределах.
- Отсутствие коллекторно-щеточного узла. Это исключило возникновение связанных с ним неисправностей и упростило техобслуживание инструмента.
- Хорошая переносимость кратковременных перегрузок по крутящему моменту.
- Экономный расход энергии. КПД бесщеточных двигателей около 90%.
- Более длительная наработка на отказ, чем у инструмента с КШУ.
- Отсутствие электрического искрения и, как следствие, безопасность работы во взрывоопасных смесях газов.
- Небольшие размеры и вес.
- У моделей с реверсом – одинаковая мощность в обоих направлениях вращения.
- Отсутствие падения скорости вращения при увеличении нагрузки на патрон.
Из минусов этих инструментов замечен только один. Они несколько дороже своих коллекторных конкурентов.
Оценка эргономики
При анализе учитывались размер инструмента, его вес, баланс, удобство рукоятки, подсветка и управляемость. Своё мнение высказали шестеро исследователей, и на общем обсуждении была выбрана тройка лидеров:
Makita XDT12T – наиболее компактный. Рукоятка – одна из наиболее удобных. Хорошая сбалансированность благодаря короткой головке. Простые элементы управления. Единственное, что хотелось бы исправить, это размещение светодиодных фонариков.
Hilti SID 4-A22 – определённо один из самых удобных импульсных шуруповертов среди оцениваемых. Гладкий корпус без выступающих элементов, которые могли бы цепляться за что-то во время работы и повреждаться. Отлично сбалансирован. 4 LED лампы отлично освещают рабочее поле.
DEWALT DCF887B – наиболее удобная рукоятка. Инструмент хорошо сбалансирован, и 3 светодиодные лампы отлично справляются с освещением. Единственный негатив вызвал какой-то люфт между батареей и её гнездом.
Характеристики
В момент покупки нужно понимать, для чего нужен этот аппарат: для домашнего или промышленного использования, для выполнения основных функций или в расчет нужно принимать и дополнительные. От этого зависит то, какой мощности должен быть прибор, какими характеристиками он должен обладать.
Основным критерием является вращающий момент. От него зависит, сколько усилий придется прилагать для выполнения работы при включенном инструменте. Этот узел – показатель, демонстрирующий возможность инструмента просверлить максимальный размер отверстия в любом материале либо закрутить максимально длинный и толстый шуруп.


Простейший инструмент имеет этот показатель на уровне от 10 до 28 ньютонов на метр (Н/м). Этого вполне хватит для монтажа ДСП, ДВП, ОСБ, гипсокартона, т. е можно собрать мебель или настелить пол, стены, потолок, но просверлить металл уже не удастся. Средние показатели этой величины – 30-60 Н/м. Например, у новинки – ударного шуруповёрта P. I. T. PSR20-C2 – сила затяжки достигает 60 Н/м. Профессиональный безударный прибор может иметь силу затяжки до 100 – 140 единиц.
Максимальный вращающий момент может быть мягкого либо жесткого вида или продолжительный крутящий, который развивается во время длительной безостановочной работы шпинделя. Данные характеристики указывают в момент полной зарядки аккумулятора. С помощью муфты-регулятора можно регулировать крутящий момент для избегания преждевременного износа, которым подвержены сменные биты, а также срывания резьбы. Считается, что наличие регулятора-муфты говорит о качественности товара.


Вторым критерием мощности инструмента называют частоту вращения головки, измеряемую в оборотах в минуту на холостом ходу. С помощью специального переключателя можно увеличить эту частоту с 200 об/мин (этого достаточно для закручивания коротких саморезов) до 1500 об/мин, при которой можно сверлить. Самое минимальное количество оборотов у модели P. I. T. PBM 10-C1, одной из самых дешевых. У модели же P. I. T. PSR20-C2 этот показатель равен 2500 единицам.

Третий критерий – источник питания. Он может быть сетевым, аккумуляторным или пневматическим (работающим под давлением воздуха, подаваемым компрессором). Среди моделей P. I. T. пневматического питания не обнаружено. Сетевыми являются некоторые модели дрелей-шуруповёртов, а вот обычные шуруповёрты – аккумуляторные. Конечно, сетевые инструменты более мощные, да и работать будут долго.
Чему отдать предпочтение?
Выбор сетевого или аккумуляторного шуруповёрта – вопрос предпочтений. Попробуем проанализировать работу инструмента со съемным источником питания:
- однозначный плюс – это мобильность, позволяющая работать там, куда трудно протянуть шнур;
- облегченность моделей по сравнению с сетевыми аналогами – даже вес аккумулятора оказывается положительным моментом, т. к. является противовесом и разгружает кисть руки;
- невысокая мощность, компенсированная мобильностью;
- отсутствие возможности сверлить прочные материалы, такие как толстый металл, бетон;
- наличие второго аккумулятора позволяет работать бесперебойно;
- повышенный уровень безопасности из-за отсутствия возможности поражения электрическим током;
- по истечении гарантированных трех тысяч циклов потребуется замена аккумулятора;
- отсутствие возможности подзарядки источника питания остановит работу.


Каждый производитель, характеризуя свои шуруповёрты, указывает дополнительные функции:
- у всех моделей P. I. T. это наличие реверса, позволяющего выворачивают шурупы и саморезы при демонтаже;
- наличие одной или двух скоростей (на первой скорости осуществляется процесс заворачивания, на второй – сверления);
- подсветка (часть покупателей в своих отзывах пишет о том, что это лишнее, другие же благодарят за подсветку);
- функция удара (обычно она есть у дрелей-шуруповёртов P. I. T., хотя появилась и у новой модели – ударного шуруповёрта PSR20-C2) фактически заменяет дрель при сверлении прочных материалов;
- наличие нескользящей рукоятки позволяет долго удерживать инструмент на весу.

Аккумуляторные батареи
Аккумуляторные батареи также имеют свои параметры.
Напряжение (от 3,6 до 36 вольт), от которого зависит мощность электродвигателя, величина вращающего момента и длительность работы. Для шуруповёрта средними цифрами, показывающими напряжение, являются 10, 12, 14, 18 вольт.
У инструментов марки P. I. T. эти показатели аналогичны:
- PSR 18-D1 – 18 в;
- PSR 14.4-D1 – 14,4 в;
- PSR 12-D – 12 вольт.
Но есть модели, в которых напряжение составляет 20-24 вольта: дрели-шуруповёрты P. I. T. PSR 20-C2 и P. I. T. PSR 24-D1. Таким образом, напряжение инструмента можно узнать из полного названия модели.
- Ёмкость аккумулятора оказывает влияние на длительность работы инструмента и составляет 1,3 – 6 Ампер в час (Ач).
- Различаются типом: никель-кадмиевым (Ni-Cd), никель-металл-гидридным (Ni-Mh), литий-ионным (Li-ion). Если инструмент не будет использоваться часто, то есть смысл приобретать Ni-Cd и Ni-Mh аккумуляторы. Это сэкономит деньги и увеличит срок службы винтоверта. Все модели P. I. T. имеют современный тип аккумулятора – литий-ионный. О нем поговорим подробнее.
Li-ion нельзя разряжать полностью, он не подлежит долгому хранению и не переносит низкие температуры
Следовательно, покупая такой аккумулятор, обязательно нужно обратить внимание на дату производства. Без использования батарея не разряжается, обладает высокой емкостью
Все эти качества и сделали такой источник питания оптимальным для многих потребителей.

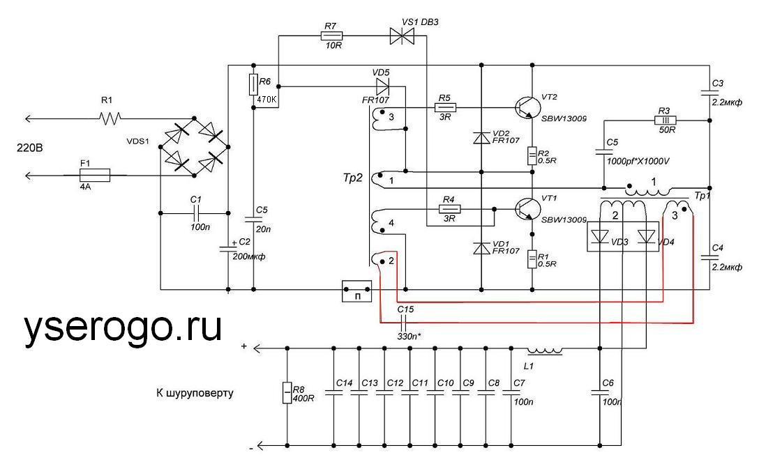
Схема
Вот несложная схема блока, схема была нарисована на скорую руку, может позже уделю ей время и перерисую
в более понятный вид. Картинка увеличивается по нажатию.

Прототипом взята схема из советских времен и усовершенствована с помощью советов обитателей форума “Радиокот”.
По сути это схема электронного трансформатора с “лишними” для китайских производителей деталями. Добавлен
узел обратной связи по напряжению, он выделен красным. В идеале эта часть схемы не задействована, но это в
процессе наладки.
Транзисторы взяты SBW13009 с запасом, это повышает надежность блока в целом. Схема обладает весьма
полезным свойством: благодаря резисторам в эмиттерных цепях, блок во время холодных пусков, когда токи значительно
превышают номинальные – повышает частоту преобразования. Благодаря этому импульсы больших токов ему не страшны.
Запуск выполнен на VS1 и блокируется диодом VD5, когда устройство выходит на автогенераторный режим. В процессе
опытов с блоком было решено отказаться от узла защиты, которая блокирует запуск при перегрузке – с шуруповертом
она будет только мешать.
По совету “радиокотов” был введен снаббер C5R3, он снижает обший уровень помех от блока, уменьшает потери на
коммутацию транзисторов и предотвращает появление сквозных токов. Выпрямление во вторичной цепи происходит по
схеме со средней точкой, благодаря такому решению количество диодов уменьшено до 2 (диодная сборка) и уменьшены
потери на тепло. Так же, для уменьшения потерь взята сборка из диодов Шоттки.
В отличие от электронного трансформатора (ЭТ) в схеме реализованы две обратные связи, по току и по
напряжению. Благодаря этому блок запускается без нагрузки. Однако практика показывает, при работе вхолостую
нагреваются силовые ключи, поэтому если удается добиться уверенного пуска шуруповерта без ОС по напряжению –
C15 попросту не впаивается в схему.
Конденсаторный баян на выходе, вместо одного электролита необходим по причине тех же больших пусковых токов.
Когда у меня стоял один конденсатор, его выводы плавились при определенном положении кнопки шурика. То есть
выводы одного конденсатора не рассчитаны на такие токи, в принципе, как и сам одиночный конденсатор.
Резистор R8 выполняет две роли: первая – это не позволяет на холостом ходу развиться напряжению выше
номинального, вторая – с отключенной ОС по напряжению дает пусковой ток во вторичной цепи и позволяет
запуститься ШИМ-у шуруповерта.
Перемычка “П” используется в процессе наладки блока, при первом пуске и настройке вместо нее подключается
лампа накаливания 100Вт, при испытании на шуруповерте просто замыкается перемычкой или предохранителем.
Какой шуруповерт выбрать
Сравним основные характеристики бесщеточных и коллекторных аккумуляторных дрелей:

- КПД бесщеточных выше почти в 1,5 раза (90 против 60%). Значит, при одинаковой емкости аккумуляторных батарей бесщеточный будет работать без подзарядки значительно дольше.
- Среднее время безотказной работы бесщеточных двигателей больше, чем коллекторных.
- Масса и размеры первых меньше, чем вторых.
Проанализировав достоинства и недостатки аккумуляторных шуруповертов, можно с уверенностью сказать, что модели с бесщеточным двигателем – лучше. Если б стоимость сравниваемых шуруповертов была близка, выбирать следовало бы лучший.
Но преимущества бесщеточных довольно дорого стоят. Вопрос состоит в том, нужны ли они вам за эту разницу в цене.
Есть люди, которые работают исключительно дешевым китайским инструментом. Они объясняют это тем, что вечный инструмент еще не придумали. И любой, даже самый дорогой, когда-нибудь выйдет из строя, тогда нужно будет тратить время и деньги на его ремонт.
Недорогой инструмент до выхода из строя обычно успевает отработать деньги, потраченные на его покупку. Поэтому его не жалко выбросить, недорого купить такой же и опять работать новым. Как говорится, сколько людей – столько и мнений. Выбор за вами!
Печатная плата

Я плохой проектировщик печаток, поэтому плата у меня получилась громоздкой, двухэтажной. Если кто будет
разрабатывать свою печатную плату – буду благодарен если предоставите рисунок, контакты в подвале сайта.
Два уровня платы сделаны из двух кусков стеклотекстолита 70Х70 мм.
На первом этаже находятся фильтрующие конденсаторы, силовой трансформатор и мягкими проводами
подпаяны транзисторы. Печатка прорезана острым резаком без всякого травления. Монтаж деалей
обычный, в отверстие, рисунок со стороны медной фольги. Подпаянные транзисторы находятся на
радиаторе под платой вместе с диодной сборкой Шоттки VD3, VD4.

Платы соединены между собой медным одножильным монтажным проводом, перемычка с эмиттера VT1 лишняя, она
задумывалась для работы защиты, от которой я отказался.

Вторая плата выполнена поверхностным монтажем. У меня влезли не все выходные конденсаторы, пришлось их
добавлять в корпус батареи.

На вторую плату подается сетевое напряжение, с нее же берется выходное. С диодной сборки приходит +, на которую
в свою очеред приходят крайние выводы вторички Тр1. При уверенной работе без ОС по напряжению, цепь с С15 не
нужна, как и соответствующие этой цепи обмотки.

На плату не влезли все конденсаторы выходного конденсаторного баяна, поэтому несколько конденсаторов
пришлось расположить в клеммном углублении батарейного отсека.

Дно батарейного корпуса пришлось вырезать, так как плата не влезла полностью, к тому же для надежности был
использован радиатор. В конечном итоге у меня получился такой блок:

При грамотном проектировании и использовании подходящих компонентов, блок все-таки можно поместить в родной
корпус батареии не вылазия за его пределы. Мне это почти удалось. С другой стороны, если использовать блок
отдельно от шуруповерта, можно вообще не переживать за габариты. Однако в таком случае придется использовать
провод от преобразователя до шурика сечением не менее 2,5 мм2. На 4-х метровом проводе 1,5 мм2 мощность немного
падает.
Данное решение является интересным с точки зрения применения: никаких ШИМ-ов и сложных схем, его можно
применять для питания различных мощных приборов. Не зря ведь эту схему широко используют для питания
галогенных ламп!
На этом мы закончим описание, позднее здесь же дам объективную оценку использования блока в реальных,
рабочих условиях стройки. Предварительная оценка по мощности вращения: 5+!

Устройство и схема кнопки шуруповерта
Кнопка шуруповерта — основной элемент управления, который выполняет сразу несколько функций:
- Включение/включение инструмента;
- Переключение направления вращения;
- Плавный пуск двигателя;
- Регулировка оборотов.
При этом каждый из элементов управления, встроенных в блок кнопки, сам по себе не может работать корректно. За исключением переключателя направления вращения, который чаще представляет собой отдельный функциональный блок.
Корпус в большинстве случаев состоит из трех условных отсеков, в которых расположены рабочие узлы и механизмы.
- В нижней части корпуса находится узел управления включением/выключением и регулировки оборотов электродвигателя.
- В средней части расположен сам «курок» плавного пуска (чем глубже его вдавить, тем выше скорость вращения патрона). Кнопка при нажатии скользит в специальном блоке по направляющим, за регулировку оборотов отвечает переменный резистор.
- В верхней части расположена кнопка реверса — переключатель направления вращения патрона. Направление меняется за счет смены полярности подающегося на переключатель напряжения.
Приблизительно так устроены все блоки управления шуруповертов разных марок. Чтобы ознакомиться с устройством кнопки конкретной модели инструмента более детально, рекомендуем изучить схему кнопки шуруповерта (она есть в инструкции).
Критерии оценки импульсных шуруповертов
Перед параллельным тестированием исследователи разработали оценочные критерии с точки зрения пользователя. При этом сосредоточились на производительности инструментов и не учитывали время их автономной работы. Приняли такое решение, потому что большинство ведущих брендов используют хорошие литиево-ионные аккумуляторы и бесщёточные двигатели. Значит, инструменты по умолчанию должны работать достаточно долго, чтобы заряда хватило на стандартный рабочий день.
В качестве тестов выполнялись обычные для импульсных шуруповертов операции. Определялось среднее время закручивания в импрегнированную доску из жёлтой сосны следующих крепёжных элементов:
3-дюймового шурупа для палубной доски;
шурупа с шестигранной головкой 3/8″х3″;
5-дюймового шурупа TimberLOK.
В ходе теста один и тот же человек (для исключения влияния персональных навыков на сравнительный анализ) вкручивал шурупы в доску. Выбиралось среднее значение времени вкручивания из 5 лучших результатов.
Для оценки мощности и крутящего момента проводилось статическое испытание. В течение 6 секунд воздействовали шуруповертом на полудюймовый болт с резьбой 1/2″, прикрученный гайкой к стальному листу толщиной 12,7 мм. Затем гайка раскручивалась цифровым динамометрическим ключом. Для получения среднего значения операция выполнялась по 5 раз каждым инструментом.
Для анализа эргономики были собраны отзывы всех участников исследовательской группы, целый день работавших с разными шуруповертами.
Победитель теста с 3-дюймовым шурупом для палубной доски – DEWALT DCF887B
Как видно из таблицы, инструмент DEWALT оказался самым быстрым. На втором месте Makita, на третьем – Hilti. Вилка между первым и третьим результатами всего 0,08 сек. И, если сотые доли секунды существенно не повлияют на производительность в течение нескольких рабочих смен, отставание на десятые доли секунды скажется в течение дня.
Победитель теста с шурупом с шестигранной головкой 3/8″х3″ – Makita XDT12T
Болты под ключ часто используются для колод и деревянного каркаса, поэтому это логичный выбор для оценки импульсного шуруповерта. Быстрее всего болт под ключ вкручивался инструментом Makita. Следом идут Hilti и DEWALT. Результаты этого теста больше расходятся, чем результаты предыдущего. То есть, когда дело доходит до установки более тяжёлых крепежей, преимущество лидеров очевидно.
Победитель теста с 5-дюймовым шурупом TimberLOK – Makita XDT12T
Структурные шурупы TimberLOK на сегодня – почти стандарт для монтажа деревянных каркасов. Импульсные шуруповерты отлично справляются с их установкой, и поэтому операция великолепно подходит для оценочного критерия. Итак, победа за Makita, а следом идут DEWALT и Milwaukee. Первая тройка имеет большой отрыв от остальных инструментов, что в конечном итоге свидетельствует об их намного более высокой производительности.

Победитель теста на крутящий момент – Ridgid R86037
Вторым и третьим оказались шуруповерты Makita и Kobalt. Очень занимательный результат, если посмотреть на модели, оказавшиеся в конце списка. Тем не менее, это импульсные шуруповерты, а НЕ импульсные гайковерты. И поэтому так ли важен крутящий момент в их работе? Для закручивания шурупов имеющегося оказалось вполне достаточно.
Подведём итоги
Нужно сказать, что определение лучших инструментов проводилось на основании очень близких друг к другу результатов. И выбор большинства пользователей всё же будет основан на уже имеющейся у них аккумуляторной платформе. Суть в том, что все эти импульсные шуруповерты способны работать с крепёжными элементами малого и среднего размера. Модели Porter-Cable пришлось изо всех сил догонять конкурентов, но и она справилась со всеми заданиями. Поэтому присмотритесь к каждому из инструментов, если у вас всё ещё нет импульсного шуруповерта или вы пользуетесь версией с коллекторным двигателем.
На правах рекламы
Список источников
- neknopka.ru
- pro-instrument.com
- ruwest.ru
- yserogo.ru
- stroy-podskazka.ru
7 лестниц