Плюсы и минусы
Если вы планируете превратить свое жилище в умный дом или поэкспериментировать с отдельными источниками альтернативной энергии, то рано или поздно вы придете к проблеме выбора инвертора для вашей системы. Иначе вы просто не сможете запитать бытовые приборы от сгенерированной и накопленной энергии.
Плюсы использования устройства с чистым синусом:
- Параметры выходного напряжения близки параметрам внешней электросети.
- Возможность безопасного подключения сложных устройств, которые требовательны к качеству напряжения.
- Улучшаются условия использования сетевой нагрузки: меньше шумов, перепадов напряжения и так далее.
- Бытовые приборы и устройства, питаемые от инвертированной энергии, дольше служат.

К минусам прибора можно отнести лишь его высокую стоимость по сравнению с инверторами, выдающими выходное напряжение другого вида. Но с этим недостатком можно бороться, если сделать прибор самостоятельно. Составляющие элементы стоят значительно дешевле готового устройства.
Самодельный инвертор с чистым синусом
Цена ценой, но это достаточно сложный прибор. Поэтому за самостоятельное его изготовление стоит браться только при наличии определенного опыта. Пригодятся уверенные знания схемотехники, а также навыки и опыт пайки, монтажа схем, использования измерительных приборов и настройки элементов микросхемы.
Инвертор «чистый синус»: схема

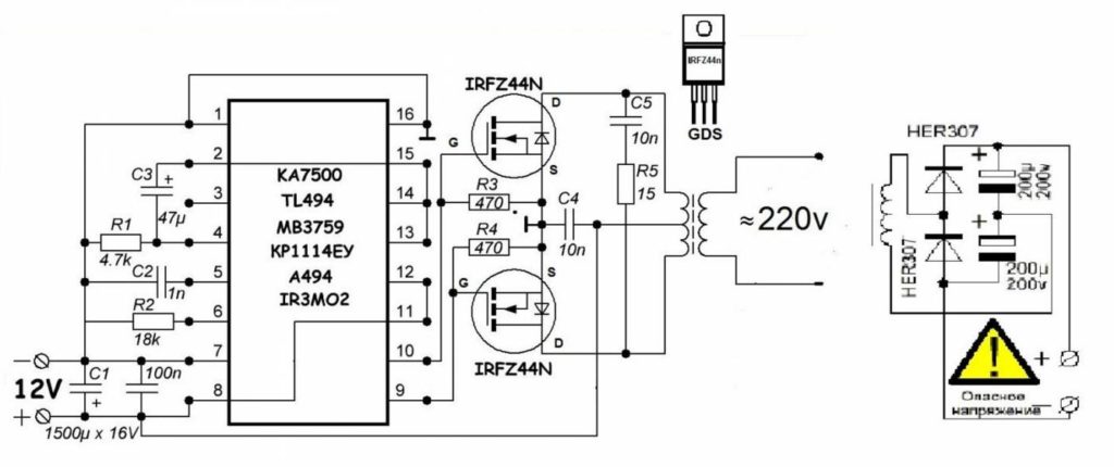
Рассмотрим эту простую, но популярную даже в промышленности схему чуть подробнее. Сигналы генерируются при помощи микросхемы КП1114ЕУ. Два транзистора IRFZ44N используются как ключи. Конденсатор служит фильтром высокочастотного шума, а трансформатор обеспечивает выходное напряжение в 220 Вольт.
В первый раз схему лучше собрать на макетной плате. Для получения чистого синуса многие элементы придется подбирать или дополнительно настраивать (ориентируясь на показания осциллографа). Неопытным схемотехникам потребуется изрядная доля терпения, поэтому лучше заранее найти специалиста, у которого можно будет попросить совета или помощи.
Устройство ИБП разных типов
Форма сигнала аппроксимированной синусоиды может быть трапецеидальной или ступенчатой. Эта разница называется коэффициентом нелинейных искажений. Достижение высокой степени приближения к графику синуса обозначает усложнение конструкции ИБП и увеличение его цены. Правильный сигнал выдают источники бесперебойного питания типа on-line с двойным преобразованием тока , наиболее качественные off-line и line-interactive. В ряде случаев целесообразно использование менее дорогостоящих off-line или line-interactive моделей. Для устройств со значительной реактивной составляющей расходуемой мощности, индуктивной нагрузкой и для помеховосприимчивых приборов подойдёт только чистый сигнал. К таким устройствам относятся асинхронные двигатели и оборудование, содержащее их — насосы, отопительные котлы, трансформаторы и старая электроника с трансформаторными блоками питания. ИБП с модифицированной синусоидой генерируют помехи, дают низкий эффективный ток среднее напряжение , превышение силы потребляемого тока.
В первую очередь это касается частных домов и коттеджей. У компьютерных моделей аппроксимированная синусоида, что плохо.
Принцип работы
Инвертор — это прибор для преобразования напряжения. Например, он может преобразовать постоянный ток с напряжением в 12 Вольт (полученный при помощи солнечной панели) в переменный с напряжением в 220 Вольт (подходит для питания бытовых устройств). Без этого небольшого устройства практически невозможно полноценное использование энергии гелиопанелей и ветряков для домашних нужд.
Инверторы бывают разные. В зависимости от конструкции прибора и его предназначения он выдает выходной сигнал разной формы:
- синусоида;
- квазисинусоида;
- импульсный.
Увидеть форму можно, если подключить к цепи специальный измерительный прибор — осциллограф. Он как бы разворачивает сигнал во времени: по оси Х мы видим временной интервал, а по оси У — уровень напряжения.

Самое качественное напряжение, близкое по параметрам к внешней электросети, выдает инвертор «чистый синус». Принцип его работы заключается в следующем:
- При подаче энергии с аккумулятора на инвертор, она изменяется с 12 Вольт на 220 Вольт.
- Преобразованная электроэнергия попадает на мостовой инвертор, где постоянный ток превращается в переменный.
- Высокочастотный фильтр низких частот определяет форму чистой синусоиды у напряжения на выходе.
Кластеризация
Под кластеризацией понимается разбиение множества входных сигналов на классы, при том, что ни количество, ни признаки классов заранее не известны. После обучения такая сеть способна определять, к какому классу относится входной сигнал. Сеть также может сигнализировать о том, что входной сигнал не относится ни к одному из выделенных классов — это является признаком новых, отсутствующих в обучающей выборке, данных. Таким образом, подобная сеть может выявлять новые, неизвестные ранее классы сигналов. Соответствие между классами, выделенными сетью, и классами, существующими в предметной области, устанавливается человеком. Кластеризацию осуществляют например, нейронные сети Кохонена.
Сжатие данных и ассоциативная память
Способность нейросетей к выявлению взаимосвязей между различными параметрами дает возможность выразить данные большой размерности более компактно, если данные тесно взаимосвязаны друг с другом. Обратный процесс — восстановление исходного набора данных из части информации — называется (авто)ассоциативной памятью. Ассоциативная память позволяет также восстанавливать исходный сигнал/образ из зашумленных/поврежденных входных данных. Решение задачи гетероассоциативной памяти позволяет реализовать память, адресуемую по содержимому.
Neural Network Toolbox – это пакет расширения MATLAB, содержащий средства для проектирования, моделирования, разработки и визуализации нейронных сетей.
Нейросетевые технологии позволяют решать такие задачи, решение которых классическими формальными методами затруднено или не возможно. Пакет обеспечивает всестороннюю поддержку типовых нейросетевых парадигм и имеет открытую модульную архитектуру. Пакет содержит функции командной строки и графический интерфейс пользователя для быстрого пошагового создания нейросетей.
ИБП с правильной (чистой) синусоидой (для котлов и не только)
Помощь – Поиск – Пользователи – Календарь. Полная версия этой страницы: какой тип ИБП применить для техники. Добрый день. Возник вопрос.
Регистрация Вход. Ответы Mail. Как закрепить сравнение в Excel? Какие качества интернета вас умиляют?
Но больше всего заказов поступает на ИБП с правильной синусоидой – их покупают для котлов отопления, серверов, насосов.
Переходи на новый уровень освещения! LED-лампы головного света – твой комфорт и безопасность. Для любой марки и модели авто! Само совершенство. Ставим и снимаем за секунду!
Аппроксимированная синусоида представляет собой форму сигнала переменного тока, которая условно приближается к чистой синусоиде. Она может иметь ступенчатую форму огибающей, быть представлена последовательностью импульсов прямоугольной или трапецеидальной формы разной полярности. Сигнал переменного тока, имеющий форму аппроксимированной синусоиды, присутствует на выходе большинства применяемых источников бесперебойного питания ИБП.
Аппроксимация
Нейронные сети могут аппроксимировать непрерывные функции. Доказана обобщённая аппроксимационная теорема: с помощью линейных операций и каскадного соединения можно из произвольного нелинейного элемента получить устройство, вычисляющее любую непрерывную функцию с некоторой наперёд заданной точностью. Это означает, что нелинейная характеристика нейрона может быть произвольной: от сигмоидальной до произвольного волнового пакета или вейвлета, синуса или многочлена. От выбора нелинейной функции может зависеть сложность конкретной сети, но с любой нелинейностью сеть остаётся универсальным аппроксиматором и при правильном выборе структуры может достаточно точно аппроксимировать функционирование любого непрерывного автомата.
Различие ИБП по форме синусоиды
Кроме отличия ИБП по принципу работы, они отличаются по форме синусоиды. Ее можно увидеть только на экране осциллографа.
Форма выходного напряжения инверторов ИБП: синусоидальная – а, двухступенчатая аппроксимация синусоиды – б, трехступенчатая аппроксимация синусоиды – в
Аппроксимированная синусоида
Аппроксимированная синусоида на экране осциллографа выглядит ступенчатой линией. Это не имеет значение для большинства электроприборов, но в тех случаях если в приборе стоит трансформатор, как в старых телевизорах, или есть электродвигатель, то включать их через этот ИБП нельзя. Аппроксимированная синусоида является суммой разных частот и напряжений, в то время как трансформаторы и электродвигатели рассчитываются на частоту 50Гц. В результате они теряют в мощности, греются, гудят и могут выйти из строя. Если же к аппарату подключена только аппаратура с импульсными блоками питания (практически вся современная), то она прекрасно работает с аппроксимированной синусоидой. В импульсных блоках питания входное напряжение поступает на диодный мост, где выпрямляется в постоянное напряжение 220V, которое не зависит от формы синусоиды.
Однако встречаются приборы с трансформаторными блоками питания. Первым признаком несоответствия формы синусоиды является сильный гул, намного громче, чем при питании от сети. Лучше всего, при пробном включении ИБП с аппроксимированной синусоидой, все приборы включать поочередно и при появлении сильного гула сразу выключить. Обычно это маломощные блоки питания или аппаратура с питанием от сети 220V.
Такие ИБП или инверторы стоят дешевле устройств с чистой синусоидой, но к ним нельзя подключать насос системы отопления или холодильник.
ИБП с чистой синусоидой
Приборы высшей ценовой категории на выходе имеют чистую синусоиду. Это дает возможность подключать к ним любую аппаратуру, в том числе электродвигатели, насосы и трансформаторы, но стоят эти ИБП намного дороже, что делает их использование для обеспечения работы электроотопления или стиральной машины невыгодным. Подробнее об этом рассказано в статье «ИБП для дома«.
Типы ИБП и их характеристики

Все ИБП предназначены для обеспечения работы электроприборов при исчезновении напряжения 220V. Но они отличаются по принципу работы. Сравнение источников бесперебойного питания поможет лучше защитить дом от перебоев электроэнергии.
ИБП off-line
Эти приборы чаще всего используют в качестве источников резервного питания. Время автоматического перехода на работу от аккумуляторов достигает 10 миллисекунд. Иногда этого недостаточно и компьютер успевает отключиться. Кроме этого, эти ИБП при выходе напряжения за заданные параметры переходит на работу от аккумуляторов. Поскольку аккумуляторы рассчитаны на определенное количество циклов заряд-разряд, это приводит их к преждевременному выходу из строя. И хотя ИБП этого типа стоят дешевле, но с учетом возможной замены аккумуляторов обойдутся дороже, чем ИБП других типов.
К ним также можно отнести инверторы 12-220V, рассчитанные на работу от автомобильных аккумуляторов.
Использовать их целесообразно при редких отключениях энергии и отсутствии проблем с напряжением в сети. А также ИБП типа off-line, при условии достаточной мощности аккумуляторов можно взять с собой на природу или на дачу для зарядки ноутбука или питания небольшого кипятильника и ЖК телевизора. После возвращения домой ИБП необходимо включить в розетку для заряда аккумулятора. Разряженный аккумулятор хранить не рекомендуется.
ИБП line-interactive (линейно-интерактивный)
Эти ИБП отличаются от off-line встроенным стабилизатором напряжения и меньшим временем срабатывания — 3-5 миллисекунд. При отклонении напряжения сети больше допустимых стабилизатор пытается изменить выходное напряжение без перехода на питание от аккумулятора. Это экономит его ресурс.
ИБП line-interactive предназначены для обеспечения бесперебойной работы компьютеров, аварийного освещения и маломощной бытовой техники. Конечно, можно через него подключить стиральную машину или электроотопления, а аккумуляторы использовать емкостью, позволяющей продолжать это несколько часов или дней, но стоимость многократно превзойдет стоимость портативного генератора. Подробнее о том, как выбрать портативный генератор написано в статье «Генератор для дома и дачи«.
ИБП online
Еще более сложными, дорогими, но надежными являются ИБП online, или с двойным преобразованием. В этих приборах поступающее напряжение 220V заряжает аккумулятор, после чего снова преобразовывается в переменное напряжение 220V. Эти ИБП стоят дороже, чем ИБП line-interactive, но обеспечивают стабильное напряжение и защищают от грозовых разрядов и высокочастотных помех, приходящих по сети. Благодаря тому, что происходит постоянное преобразование напряжения аккумулятора в переменное 220V, время перехода на питание от аккумулятора отсутствует, но сам аккумулятор постоянно работает в режиме заряд-разряд и изнашивается быстрее, чем в ИБП других типов.
Эти ИБП используют для защиты особоважного оборудования, например, серверов или медицинских приборов. Использовать их в быту нет необходимости
Пример реализации
Для примера реализации воспользуемся набором значений, полученных в соответствии с уравнением прямой
y = 8 · x — 3
Рассчитаем указанные коэффициенты по методу наименьших квадратов.
Результат сохраняем в форме двумерного массива, состоящего из 2 столбцов.
При следующем запуске программы добавим случайную составляющую к указанному набору значений и снова рассчитаем коэффициенты.Реализация на Си
123456789101112131415161718192021222324252627282930313233343536373839404142434445464748
#define _CRT_SECURE_NO_WARNINGS#include #include // Задание начального набора значенийdouble ** getData(int n) { double **f; f = new double*; f = new double; f = new double; for (int i = 0; i f = (double)i; f = 8 * (double)i – 3; // Добавление случайной составляющей f = 8*(double)i – 3 + ((rand()%100)-50)*0.05; } return f;}// Вычисление коэффициентов аппроксимирующей прямойvoid getApprox(double **x, double *a, double *b, int n) { double sumx = 0; double sumy = 0; double sumx2 = 0; double sumxy = 0; for (int i = 0; i sumx += x; sumy += x; sumx2 += x * x; sumxy += x * x; } *a = (n*sumxy – (sumx*sumy)) / (n*sumx2 – sumx*sumx); *b = (sumy – *a*sumx) / n; return;}int main() { double **x, a, b; int n; system(“chcp 1251”); system(“cls”); printf(“Введите количество точек: “); scanf(“%d”, &n); x = getData(n); for (int i = 0; i printf(“%5.1lf – %7.3lf\n”, x, x); getApprox(x, &a, &b, n); printf(“a = %lf\nb = %lf”, a, b); getchar(); getchar(); return 0;}


Аппроксимация в Excel статистических данных аналитической функцией.
Производственный участок изготавливает строительные металлоконструкции из листового и профильного металлопроката. Участок работает стабильно, заказы однотипные, численность рабочих колеблется незначительно. Есть данные о выпуске продукции за предыдущие 12 месяцев и о количестве переработанного в эти периоды времени металлопроката по группам: листы, двутавры, швеллеры, уголки, трубы круглые, профили прямоугольного сечения, круглый прокат. После предварительного анализа исходных данных возникло предположение, что суммарный месячный выпуск металлоконструкций существенно зависит от количества уголков в заказах. Проверим это предположение.
Прежде всего, несколько слов об аппроксимации. Мы будем искать закон – аналитическую функцию, то есть функцию, заданную уравнением, которое лучше других описывает зависимость общего выпуска металлоконструкций от количества уголкового проката в выполненных заказах. Это и есть аппроксимация, а найденное уравнение называется аппроксимирующей функцией для исходной функции, заданной в виде таблицы.
1. Включаем Excel и помещаем на лист таблицу с данными статистики.

2. Далее строим и форматируем точечную диаграмму, в которой по оси X задаем значения аргумента – количество переработанных уголков в тоннах. По оси Y откладываем значения исходной функции – общий выпуск металлоконструкций в месяц, заданные таблицей.

О том, как построить подобную диаграмму, подробно рассказано в статье «Как строить графики в Excel?».
3. «Наводим» мышь на любую из точек на графике и щелчком правой кнопки вызываем контекстное меню (как говорит один мой хороший товарищ — работая в незнакомой программе, когда не знаешь, что делать, чаще щелкай правой кнопкой мыши…). В выпавшем меню выбираем «Добавить линию тренда…».
4. В появившемся окне «Линия тренда» на вкладке «Тип» выбираем «Линейная».

5. Далее на вкладке «Параметры» ставим 2 галочки и нажимаем «ОК».

6. На графике появилась прямая линия, аппроксимирующая нашу табличную зависимость.

Мы видим кроме самой линии уравнение этой линии и, главное, мы видим значение параметра R2 – величины достоверности аппроксимации! Чем ближе его значение к 1, тем наиболее точно выбранная функция аппроксимирует табличные данные!
7. Строим линии тренда, используя степенную, логарифмическую, экспоненциальную и полиномиальную аппроксимации по аналогии с тем, как мы строили линейную линию тренда.

Лучше всех из выбранных функций аппроксимирует наши данные полином второй степени, у него максимальный коэффициент достоверности R2.
Однако хочу вас предостеречь! Если вы возьмете полиномы более высоких степеней, то, возможно, получите еще лучшие результаты, но кривые будут иметь замысловатый вид…
Здесь важно понимать, что мы ищем функцию, которая имеет физический смысл
Что это означает? Это означает, что нам нужна аппроксимирующая функция, которая будет выдавать адекватные результаты не только внутри рассматриваемого диапазона значений X, но и за его пределами, то есть ответит на вопрос: «Какой будет выпуск металлоконструкций при количестве переработанных за месяц уголков меньше 45 и больше 168 тонн!» Поэтому я не рекомендую увлекаться полиномами высоких степеней, да и параболу (полином второй степени) выбирать осторожно!
Итак, нам необходимо выбрать функцию, которая не только хорошо интерполирует табличные данные в пределах диапазона значений X=45…168, но и допускает адекватную экстраполяцию за пределами этого диапазона. Я выбираю в данном случае логарифмическую функцию, хотя можно выбрать и линейную, как наиболее простую. В рассматриваемом примере при выборе линейной аппроксимации в excel ошибки будут больше, чем при выборе логарифмической, но не на много.
8. Удаляем все линии тренда с поля диаграммы, кроме логарифмической функции. Для этого щелкаем правой кнопкой мыши по ненужным линиям и в выпавшем контекстном меню выбираем «Очистить».
9. В завершении добавим к точкам табличных данных планки погрешностей. Для этого правой кнопкой мыши щелкаем на любой из точек на графике и в контекстном меню выбираем «Формат рядов данных…» и настраиваем данные на вкладке «Y-погрешности» так, как на рисунке ниже.

10. Затем щелкаем по любой из линий диапазонов погрешностей правой кнопкой мыши, выбираем в контекстном меню «Формат полос погрешностей…» и в окне «Формат планок погрешностей» на вкладке «Вид» настраиваем цвет и толщину линий.

Аналогичным образом форматируются любые другие объекты диаграммы в Excel!
Окончательный результат диаграммы представлен на следующем снимке экрана.

Прогнозирование
Способности нейронной сети к прогнозированию напрямую следуют из ее способности к обобщению и выделению скрытых зависимостей между входными и выходными данными. После обучения сеть способна предсказать будущее значение некой последовательности на основе нескольких предыдущих значений и/или каких-то существующих в настоящий момент факторов. Следует отметить, что прогнозирование возможно только тогда, когда предыдущие изменения действительно в какой-то степени предопределяют будущие. Например, прогнозирование котировок акций на основе котировок за прошлую неделю может оказаться успешным (а может и не оказаться), тогда как прогнозирование результатов завтрашней лотереи на основе данных за последние 50 лет почти наверняка не даст никаких результатов.
Вывод формул
Сначала сформулируем задачу:
Пусть у нас есть неизвестная функция y=f(x), заданная табличными значениями (например, полученными в результате опытных измерений).
Нам необходимо найти функцию заданного вида (линейную, квадратичную и т. п.) y=F(x), которая в соответствующих точках принимает значения, как можно более близкие к табличным.
На практике вид функции чаще всего определяют путем сравнения расположения точек с графиками известных функций.
Полученная формула y=F(x), которую называют эмпирической формулой, или уравнением регрессии y на x, или приближающей (аппроксимирующей) функцией, позволяет находить значения f(x) для нетабличных значений x, сглаживая результаты измерений величины y.
Для того, чтобы получить параметры функции F, используется метод наименьших квадратов. В этом методе в качестве критерия близости приближающей функции к совокупности точек используется суммы квадратов разностей значений табличных значений y и теоретических, рассчитанных по уравнению регрессии.
Таким образом, нам требуется найти функцию F, такую, чтобы сумма квадратов S была наименьшей:
Рассмотрим решение этой задачи на примере получения линейной регрессии F=ax+b.
S является функцией двух переменных, a и b. Чтобы найти ее минимум, используем условие экстремума, а именно, равенства нулю частных производных.
Используя формулу производной сложной функции, получим следующую систему уравнений:
Для функции вида частные производные равны:,
Подставив производные, получим:
Далее:
Откуда, выразив a и b, можно получить формулы для коэффициентов линейной регрессии, приведенные выше.
Аналогичным образом выводятся формулы для остальных видов регрессий.
Список источников
- stroymasterok.com
- prog-cpp.ru
- studbooks.net
- altenergiya.ru
- planetcalc.ru
- all-audio.pro
- al-vo.ru
7 лестниц