Схема генератора Фубаг
Обновление от 1 марта 2020 г.
прислал ценную информацию, а именно – схему генератора Fubag BS 8500A ES. Ему посчастливилось раздобыть схему в сервисном центре, а потом он сам её старательно перерисовал. Вот эта схема:
Схема электрическая генератора Fubag BS 8500
Что добавил Александр, в дополнение:
Читатель Георгий, (см. комментарии от 11 марта 2020 г.) прислал свой вариант схемы.
Его можно посмотреть ниже, а также скачать в исходном качестве.
Схема бензинового Fubag – Георгий 12 мар 2020
Обновление по схемам от 10 августа 2020 г.
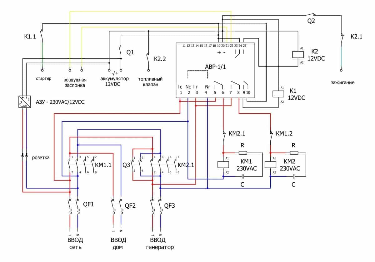
Читатель Иван прислал ещё схемы на генератор Фубаг:
АВР Фубаг – схема электрическая
ЭЛЕКТРОСХЕМА генератора BS6600AES1
В заключение ещё раз хочу добавить:
Сервисмены, заинтересованные в продвижении Fubag, отзовитесь!
Подключение и обслуживание
Если Вы используете внешнее устройство АВР, то оно размещается рядом с электрощитом ввода питания в дом. Вход АВР подключается после электросчетчика, к его выходу присоединяются линии питания всей нагрузки, для которой резервируется питание. Управляющие провода от АВР проводятся в помещение, где находится генератор: подключаются цепи запуска и глушения двигателя генератора согласно схеме завода-изготовителя.
Если зарядка аккумулятора осуществляется не при работе генераторной установки, а от блока АВР, к нему также нужно протянуть провода питания. Не стоит размещать аккумулятор рядом с устройством автозапуска — так как пусковой ток гораздо больше тока зарядки, лучше разместить аккумулятор у генератора, сократив длину силовой проводки, а проводку для зарядки можно взять и малого сечения — 0,5 или даже 0,25 кв.мм.
Установки со встроенной системой автозапуска размещаются в выбранном помещении, а вход и выход от устройства резервирования выводятся к входному электрощиту аналогично подключению внешнего устройства АВР.
Регулярное обслуживание генератора с автозапуском включает в себя, кроме обычных для бензогенератора регламентных работ и регулировок, также смену топлива и контроль состояния аккумулятора по напряжению на его клеммах или пробным пуском.
При напряжении менее 12В либо при затрудненном вращении стартера следует подзарядить либо заменить аккумулятор, если он не принимает заряд.
Характеристика агрегата
Устройство АВР — это средство автоматического включения резервного питания, представленное в виде высококачественного генератора, вырабатывающего ток, если внезапно пропало централизованное электроснабжение. Основная задача блока состоит в том, чтобы своевременно и как можно быстрее переключать нагрузки между двумя источниками.
Некоторые модели АВР разработаны так, что все настройки потребитель должен вносить самостоятельно, но чаще всего в продаже можно встретить оборудование, работающее в автоматическом режиме. Активация устройства происходит в тот момент, когда поступает сигнал о потере напряжения. В быту использование такого агрегата имеет множество положительных отзывов.
Блок АВР запрограммирован таким образом, что его работа зависит от уровня напряжения на определённом объекте, этот пункт контролируется первичной обмоткой. Наличие специального переключателя обеспечивает надёжную изоляцию генератора от негативного воздействия переменного тока, который проникает из общей электросети. В этот промежуток времени источник бесперебойного питания находится во включенном состоянии, что гарантирует стабильную подачу временного питания всем потребителям. Слаженная работа генератора с АВР осуществляется по следующей схеме:
- После прекращения подачи электроэнергии через блок к источнику бесперебойного питания поступает команда о начале работы.
- Когда устройство получит ответ о том, что генератор полностью готов к выполнению своей основной функции, АВР осуществляет его соединение с домашней электросетью.
- С возобновлением централизованной подачи тока в частный дом на автоматический ввод резерва поступает сигнал о том, что резервное устройство должно быть отключено.
- Проводка между домашней сетью и генератором одновременно переключается в автоматическом режиме.
В качестве приоритетных объектов назначают системы отопления помещений, охлаждающее оборудование и другие схемы.
Для мощных резервных установок можно смело применять более сложные распределения электроэнергии, которые будут формировать мягкую нагрузку, плавно переходящую из синхронизированного агрегата и обратно. Сами производители утверждают, что такие генераторы всё чаще применяются в тех ситуациях, когда нужно сократить итоговую величину пиковых нагрузок.
Блок для автозапуска генератора
В качестве автоматического ввода резерва расмотрим более подробно устройство БАЗГ-1, представляющее собой блок автозапуска генератора. С его помощью обеспечивается дистанционное управление, не требующее присутствия людей. Основной функцией блока является запуск и остановка двигателя электростанции. Для запуска предусмотрено пять попыток, в том числе на сам запуск отводится 5 секунд, и на перерыв между запусками – 15 секунд с автоматическим управлением воздушной заслонкой.

Блок БАЗГ-1 входит в состав системы резервного автоматического электроснабжения. Внешний источник отдает команду, по которой выполняется запуск и последующий контроль над работой двигателя. Для того чтобы система работала полноценно, понадобится щит, переключающий на резерв.
Устройство БАЗГ-1 может работать совместно с инвертором, обеспечивающим запуск генератора и дальнейшую подзарядку аккумуляторной батареи. Пуск и отключение генератора происходит при замыкании и размыкании двух контактов. При неудачной попытке запуска блок переходит в состояние аварийного режима. Для выхода из него нужно снять питание с блока или отменить команду запуска. Перед полным отключением двигателя генератор охлаждается в течение 30 секунд.
АВР Fubag Smartmaster BS 6600
Для управления генератором используется АВР (автоматический переключатель, автоматический ввод резерва) заводского изготовления Fubag Smartmaster BS 6600. Вот внешний вид его передней панели:
Блок АВР Fubag Smartmaster BS 6600
На передней панели есть 4 индикатора, а кнопка переключения режимов работы – Ручной/Авто.
Откроем крышку:
Устройство АВР для генератора Fubag
Заправляет всем контроллер, он закрыт металлической пластиной. Силовые контакторы подключают нужный источник напряжения (генератор / улица) к дому.
На следующем фото – разъем для подключения кабеля управления генератором, сальники для силовых кабелей, и схема подключения на корпусе, которая только сбивает с толку, как это было со схемой на реле напряжения Барьер.
АВР для генератора Fubag. Вид сбоку
АВР написано по английски – ATS, что означает Automatic transfer switch – автоматический проходной переключатель.
Как работает система автозапуска генератора
Эту систему генератор+АВР можно по праву назвать Умной, так как она работает вообще без участия человека, полностью автоматически.
В отличие, например от генератора без автозапуска, подключаемого к дому через сделанный мной АВР. Вот пример такого подключения, инверторный генератор Elitech Big 2000.
Система работает так.
В случае, когда электроэнергия поступает с улицы, она проходит через АВР, и далее – на дом.
Если вдруг питание с улицы пропадает, АВР это сразу распознаёт, и запускает бензиновый двигатель генератора. Поскольку генератор с автозапуском, он сам запускает себя посредством стартера, который питается от встроенного аккумулятора. Далее, через несколько секунд, когда генератор прогреется и выйдет на рабочий режим, АВР переключает дом на питание от генератора. Обитателям дома придётся несколько секунд посидеть без света. Но важные вещи, такие, как котёл отопления, компьютерная и охранная техника, должны питаться через источники бесперебойного питания (ИБП), поэтому особых проблем быть не должно, если всё продумано.
Когда питание с улицы появляется, АВР автоматически подключает дом к улице, и глушит генератор.
Аккумулятор, встроенный в генератор с автозапуском, при первом пуске разряжен, и генератор приходится заряжать посредством ручного стартера, как в генераторе без системы автозапуска. После первого, ручного, запуска аккумулятор автоматически заряжается, и служит в дальнейшем для автоматического запуска. Аккумулятор каждый раз подзаряжается во время работы двигателя генератора, как это происходит в автомобиле.
Дополнительные временные задержки
Когда основное питание восстановлено, то небольшая задержка просто необходима, так как это позволит убедиться в достаточной нагрузке для отключения резервного источника. Чаще всего ее продолжительность варьируется от 1 до 30 минут. АВР должна автоматически обойти существующую временную задержку и вернуться к основной линии электросети. Помимо этого, оборудование нуждается в охлаждении двигателя. Всё это время система управления контролирует разгруженный мотор до полной его остановки.
Чтобы достичь такого эффекта от установки, нужно обустроить сразу несколько схем АВР для бесперебойного источника электроэнергии, которые срабатывают с индивидуальными временными задержками. Только в этом случае все нагрузки могут быть подключены к генератору в любом порядке. Главное, чтобы все детали были качественными и отлично выполняли поставленные задачи.
Система автозапуска генератора
Автоматический запуск генератора осуществляется в той же последовательности, что и при ручном режиме, только значительно быстрее. Самые простые устройства выполняют обычное включение и выключение домашней электростанции. В современных моделях представлен более широкий набор функций. В основе конструкции таких устройств лежат новейшие программируемые процессоры.

Система позволяет контролировать не только наличие сетевого напряжения, но и его номинальное значение по верхнему и нижнему пределам, а также разница напряжения между фазами. При выходе параметров за допустимые пределы, выполняется автоматическое переключение на генераторную установку. На некоторых моделях автоматического ввода резерва (АВР) возможно самостоятельное программирование всех необходимых параметров, обеспечивающих нормальную и корректную работу электростанции. Дополнительные настройки предусмотрены в бензиновых и дизельных генераторах с учетом их специфики.
Одна заправка топливом обеспечивает работу устройства в течение 7-9 часов. Для увеличения этого показателя работа генератора может вестись автоматически в экономичном режиме. Например, при отключении электричества, нецелесообразно включать электростанцию, чтобы обеспечить непрерывную работу только одного холодильника или газового котла. В таких случаях может задаваться режим работы «один час через три», что означает один час работы и три часа отдыха. За это время ни с холодильником, ни с системой отопления ничего не случится. За счет такой экономии увеличивается не только временной период действия станции, но и ее моторесурс.

Качественная автоматика делает эксплуатацию генератора значительно проще и доступнее практически для каждого человека. Выбор системы автозапуска рекомендуется делать в специализированных организациях, которые не только продают, но и устанавливают необходимое оборудование.
Выбор генератора
В зависимости от конструкции бензогенератора устройство АВР может быть как встроенным, так и покупаемым и подключаемым отдельно. Также нужно учитывать фазность резервируемого напряжения и максимальную мощность питаемой нагрузки.
Для питания дачи с небольшим числом потребителей достаточно однофазного генератора мощностью до 6 кВА. Такие модели генераторов могут не иметь встроенного устройства ввода резерва, и его придется приобретать отдельно. Мощность блока АВР не должна быть ниже, чем мощность генератора. Внешний блок автозапуска для упрощения подключения лучше всего приобретать той же фирмы, что и сам генератор.
Частный дом с достаточно большой суммарной мощностью потребителей потребует и более мощный генератор, зачастую — трехфазный. Модели со встроенным АВР уже согласованы с ним по мощности, при покупке внешнего устройства также нужно учитывать мощность генераторной установки.
Если бензогенератор будет размещен в доме, стоит присмотреться к установкам закрытого исполнения, имеющим шумозащитный кожух
Длительная работа бензинового генератора ощутимо раздражает постоянным шумом мотора, и на эту характеристику нужно обращать внимание при покупке генератора
Приблизительно оценить уровень звука можно по такому сравнению: шум в 70 дБ сравним с громким разговором, 80 дБ — это уже работа мощного пылесоса или двигателя мотоцикла.
Электросеть в доме, где планируется использование генератора с автозапуском, проектируется из двух независимых частей. К одной подключаются потребители, для которых обязательно резервирование питания, и она выводится к выходу устройства АВР. Вторая часть проводки вместе со входом АВР подключаются к выходу электросчетчика. Если ввод питания в здании выполнен трехфазным, то однофазная нагрузка должна распределяться равномерно между фазами.
Расчет требуемой мощности затрудняет использование разных единиц, вызванных сильным влиянием индуктивной и емкостной составляющей нагрузки на сопротивление переменному току. Из-за этого мощность генератора, указываемая в кВА (киловольт-амперах), не равна его мощности в привычных киловаттах. Реактивную составляющую нагрузки описывает так называемый коэффициент мощности, обозначаемый как cos φ. Эта величина обязательно указывается в характеристиках генератора. Например, бензогенератор с мощностью 10 кВА при собственном cos φ=0,8 сможет из-за собственных потерь обеспечивать только 8-киловаттную нагрузку, и именно такой мощности АВР ему будет достаточно. При расчете же требуемой мощности генератора нужно учитывать все потребители, имеющие электромоторы: их cos φ обычно находится между 0,7 (маломощные дрели и прочий электроинструмент) и 0,5 (холодильники, насосы циркуляции). Также в систему закладывается как минимум 25% запаса мощности.
Пример: Для примера возьмем случай, когда нам нужно обеспечить резервирование в доме, где есть 300-ваттный холодильник, 65-ваттный насос системы отопления, 6 ламп освещения по 75 ватт каждая и, скажем, 65-ваттный блок питания ноутбука. Сосчитаем суммарное электропотребление:
300/0,5(учтем коэффициент мощности холодильника)+65/0,5(cos φ насоса)+6*75+65=1245 Вт
С учетом минимального запаса мощности нам потребуется как минимум 1,5 кВт мощности — то есть нам нужно устройство АВР мощностью не менее полутора киловатт и генератор как минимум на 2кВА. Учтите, что указанные цифры находятся на нижнем пределе запаса мощности, и для долговечности оборудования его нужно закладывать как можно большим.
Преимущества и недостатки
Основное достоинство генераторов с автозапуском — это возможность подстраховаться от последствий отключения электроэнергии в том случае, если оно происходит во время отсутствия хозяев в доме или на даче: не разморозится холодильник с запасом продуктов, не прекратится работа циркуляционного насоса в системе отопления.
В остальном же автозапуск просто более удобен, чем ручной ввод бензогенератора.
Недостаток же систем с автозапуском — это значительно большая цена. При редких и кратковременных отключениях электроэнергии лишние траты, сопоставимые с ценой бензинового генератора небольшой мощности, не всем могут показаться оправданными.
Чтобы уверенный автозапуск двигателя генератора стал возможным, его желательно размещать внутри здания в отапливаемом помещении. Бензиновый генератор при этом более предпочтителен, так как его легче запустить в холодное время года. Но в любом случае и бензиновому, и дизельному генератору с автозапуском потребуется регулярная замена топлива, так как бензин, разлагаясь и окисляясь со временем, хуже испаряется и воспламеняется, а дизельное топливо используется согласно сезону — летнее и зимнее. От этого недостатка свободны генераторы с питанием от природного газа — выбирая энергоустановку с автозапуском, стоит внимательно присмотреться к ним.
Самостоятельное изготовление АВР
Если вы приобрели генератор с электростартером, то можете самостоятельно автоматизировать процесс ввода резерва. Для этого необходимо подобрать схему, отвечающую особенностям вашей домашней сети. После этого купите все необходимые детали, с учётом мощностей потребителей.
Вам понадобится:
- Универсальный контроллёр.
- Контакторы (для самой простой схемы – не менее 2-х).
- Электрический шкаф.
- Трёхуровневый переключатель рабочих режимов.
- Блок питания на 1 – 3 Ампера.
- Автоматика для пуска/остановки двигателя генератора (если он не оборудован таковой).
- Соединительные кабели, рабочие инструменты.
Этапы работы:
- Установка шкафа. Выберите подходящее место для электрощита (желательно ближе к основному вводу).
- Монтаж деталей. Размещайте все узлы так, чтобы был доступ ко всем контакторам и клеммам.
- Подключение линий. Строго следуйте схемам и соблюдайте назначение клемм. Пользуйтесь обозначениями на крышках и корпусах приборов. Следите, чтобы провода не пересекались. В последнюю очередь присоединяйте провода ввода, разумеется, при отключённом вводном автомате.
- После монтажа обязательно протестируйте работоспособность блока АВР.
Проверка работы
Вот и всё, можно проверять. Отключаем дом, чтобы не тревожить потребителей. Отключаем вводной автомат с улицы. Некоторое время ничего не происходит (АВР умный, знает, что иногда отключения бывают 1-2 секунды, и на них реагировать не стоит). Потом запускается генератор, и ещё через несколько секунд включается пускатель блока автоматики, через который мощность генератора поступает на дом.
Включаем вводной автомат улицы. Генератор выключается, домашняя электросеть подключается на питание с улицы.
Нажимаем кнопку Руч/Авт, так, чтобы она была “отжата”. Генератор запускается, АВР переключает дом на питание от генератора. При этом генератор работает независимо от того, есть напряжение на уличной линии, или нет.
Переводим переключатель в положение “Авто”, генератор останавливается, если уличное напряжение есть. Или продолжает работать, если напряжение с улицы не поступает.
Работа сделана. Теперь хозяин может спокойно ехать в командировку, а его семья без света точно не останется.
Схемы подключения АВР и их описание
Основная функция АВР – автоматическое переключение вводов, причём таким способом, чтобы исключить встречные токи.
Простая схема на рис. 4 объясняет принцип переключения.
Рисунок 4. Схема АВР
Контакты КМ1и КМ2 взаимосвязаны. После размыкания одного контакта, замыкается другой. Они не могут быть одновременно включены.
Существует множество различных схем подключения автоматического ввода резерва, но принцип их построения всегда такой: АВР устанавливают между вводом и потребителями. Обычно после электросчётчика. Сам щит с автоматикой может располагаться где угодно, но принцип его подключения именно такой. Этот принцип наглядно иллюстрирует схема на рис. 5.
Рис. 5. Наглядная схема подключения АВР
Детальная схема подключения блока автоматического запуска генератора показана на рисунке 6. На схеме К1 и К2 – это контакторы. Цифрами в кружках обозначены номера клемм. Пользуясь этой схемой не сложно подключить такой блок самостоятельно.
Рис. 6. Детальная схема подключения блока автозапуска генератора (БАГ)
Принципиальная схема подключения АВР для частного дома показана на рис. 7.
Рис. 7. Принципиальная схема
В данной схеме применено АЗУ, обеспечивающее стабильное напряжение и непрерывное питание в локальной сети.
В качестве примера приводим две схемы для трёхфазного тока (рис. 8). На изображении В показано одностороннее исполнение(дополнительное реле напряжения PH). При таком подключении генератор запускается в автоматическом режиме, после прекращения подачи электроэнергии. Другими словами, ввод от генератора является резервным.
На изображении А – исполнение двухстороннее. Обе секции имеют одинаковый приоритет. Такое подключение позволяет переключать линии, не зависимо от наличия напряжения в каждой из них.
Рис. 8. Подключение АВР для трёхфазного тока
Выбор схемы зависит от поставленной задачи, которую вы намерены решить.
Что надо знать при выборе?
При покупке генератора обращайте внимание на то, какую нагрузку вы будете подключать. Всегда учитывайте тот факт, что электромоторы при запуске потребляют на 40 – 60% больше энергии, нежели в штатном режиме работы
Выбирайте мощность резервных установок с запасом.
Обращайте внимание на ёмкость аккумуляторов. Если в вашем регионе отключения электроэнергии случаются часто на короткие промежутки времени, батарея может не успевать зарядиться
Может потребоваться дополнительное автономное зарядное устройство.
На открытом пространстве используйте только станции закрытого типа. При расположении в помещениях отдавайте предпочтение моделям с открытыми узлами. Это обеспечит лучшую вентиляцию и охлаждение генератора.
Подключение АВР
Перед тем как выполнять подключение, необходимо правильно разместить все детали в электрическом щите. Они устанавливаются таким образом, чтобы не было пересечений проводников, обеспечивался свободный доступ к контактам и клеммам. После этого выполняется подключение силовой части АВР и контроллеров в соответствии с принципиальной электрической схемой.

Коммутация силовой части и контроллеров осуществляется с помощью контакторов. После всех подключений выполняется непосредственное соединение АВР с генератором. Правильность и качество подключений и соединений проводников и других элементов проверяется с помощью мультиметра.
При использовании обычного режима, когда подача напряжения производится от обычной ЛЭП, в системе АВР срабатывает автоматика для генератора и происходит включение первого магнитного пускателя, подающего напряжение к щиту частного дома. С наступлением аварийного режима, при котором напряжение в сети отсутствует, при помощи реле выполняется отключение магнитного пускателя № 1 и подача сигнала генератору на производство автозапуска. После начала работы генератора в щите АВР наступает срабатывание второго магнитного пускателя, через который напряжение начинает поступать на распределительный щит домашней электрической сети.
Работа в таком режиме будет продолжаться до появления основной подачи электричества или до окончания горючего в самом генераторе. Когда основное напряжение включается в сеть, генератор и магнитный пускатель № 2 выключаются, а магнитный пускатель № 1, наоборот, включается, и вся система переходит на обычный режим работы.

Установка щита автоматического ввода резерва выполняется после электросчетчика. Таким образом, во время работы генератора учет потребленной электроэнергии не производится. Кроме того, щит АВР для генератора устанавливается до основного щита домашней сети. В результате, он оказывается установленным между счетчиком электроэнергии и распределительным щитом.
Если суммарная мощность потребителей, имеющихся в доме, превышает возможности генератора или сам агрегат недостаточно мощный, на его линию подключаются только те приборы и оборудование, которые действительно необходимы для обеспечения нормальной жизнедеятельности объекта до того момента, пока не будет включено основное электропитание.
Принцип работы
За несколько лет на рынке появилось множество разнообразных агрегатов для автоматического резервирования, которые оснащаются мощным микропроцессорным контроллером. Несмотря на огромный ассортимент, наибольшим спросом пользуются модели с управляющим реле-контроллером. Устройство непрерывно анализирует сигналы датчиков напряжения, а также своевременно обнаруживает сбой в питании и инициирует процедуру быстрого запуска генератора.

Если начинающий мастер будет рассматривать схему подключения АВР с точки зрения электротехники, то эта задача может показаться слишком сложной. Всё дело в том, что различные технические сложности и неизбежные временные задержки затрудняют мгновенное получение резервной электроэнергии. Чтобы такое оборудование прекрасно справлялось со своими основными задачами и не подводило в самый ответственный момент, нужно заранее ознакомиться с его функциональными возможностями:
- Современные модели АВР могут использоваться не только с бензиновыми, электрическими, газовыми, но и с дизельными генераторами.
- Пользователь всегда может выбрать наиболее подходящий тип резервной сети — однофазную или трёхфазную.
- В системе предусмотрен постоянный контроль температуры двигателя.
- Обеспечение полного цикла работы резервного источника: автоматизированный запуск генератора в тот момент, когда исчезло централизованное электроснабжение или уровень напряжения превысил все допустимые показатели. Предусмотрены многочисленные полезные функции, которые непрерывно контролируют работу генератора, защищают его от перегрузки. При появлении основного электричества происходит остановка и последующее охлаждение бесперебойного источника.
- Наличие тестового еженедельного запуска генератора (мастер может настроить точную дату и время для проведения этой процедуры).
- Удобное управление приводом воздушной заслонки.
- Всегда можно активировать экономный режим работы оборудования.
- Фиксированный контроль напряжения аккумуляторных батарей. Эта функция позволяет запускать генератор только при полной разрядке АКБ генератора.
- Некоторые модели АВР обладают расширенной функциональностью для подключения вспомогательных модулей: GSM-модем, БИП.
- Качественный счётчик, который показывает оставшееся время до проведения планового технического обслуживания.
Список источников
- www.asutpp.ru
- electric-220.ru
- SamElectric.ru
- generatorexperts.ru
- 220v.guru
7 лестниц