Переделка БП АТХ в зарядное на SG6105
Для переделки мы взяли БП Sven 330U-FNK (он же близнец COLORSit 330U-FNK), подопытный блок имеет ШИМ SG6105DZ. Первым делом подготавливаем блок к переделке:
- избавляемся от всех лишних проводов, оставляем только черный (минус) и желтый (шина +12 В) провода;
- зеленый провод (PS ON) обрезаем и подключаем на минус блока (для автоматического старта);
- питание вентилятора лучше переключить на шину (- 12 В), это устранит проблему запуска вентилятора от заряжаемой АКБ (черный провод вентилятора на шину -12 В, а красный провод вентилятора на минус БП).

После первых манипуляций производится пробный старт блока.
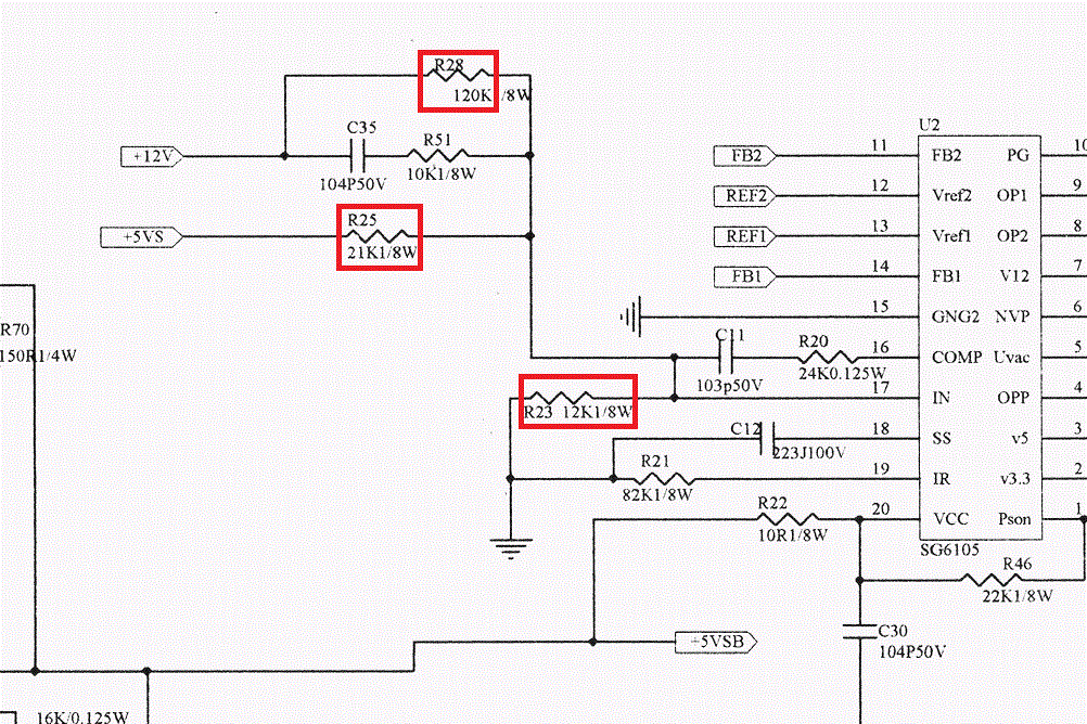
Ниже прикреплена схема Sven 330U-FNK, нумерация деталей и их номинал точно соответствуют элементам в блоке.
Далее мы выкладываем схему, где переделка БП АТХ в зарядное на SG6105 изображена со всеми окончательными изменениями, которые будут производиться со схемой далее.
Немного теории. Для установки выходного напряжения используется делитель, состоящий из резисторов R28; R25; R23.

Поскольку стабилизация шины +5 В нам не нужна, то резистор R25 необходимо удалить. А R28 заменить на многооборотный подстроечный, которым мы сможем корректировать напряжение.
Но, если мы сейчас установим подстроечный резистор с неверными предварительными настройками, то блок выдаст, либо слишком завышенное или слишком заниженное напряжение на выходе, сработает защита и БП отключится. Для этого измеряем напряжение на 17 ноге SG6105 (в нашем блоке оно составляет 2,4 В) и рассчитываем текущее сопротивление резистора R28, для получения 2,4 В на делителе. В общем, как изображено на схеме:

Новое значение R28 составило 48 кОм.

Удаляем из платы R28 и R25.

R28 заменяем на многооборотный резистор, предварительно настроенный на 48 кОм.

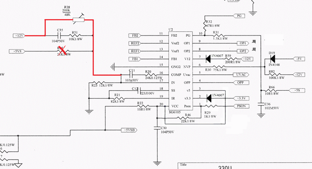
Производим пробный запуск. Напряжение на шине +12 В не должно особо отличаться от 12 В.

С помощью подстроечного резистора мы уже можем корректировать выходное напряжение. При попытке поднять его больше 13,9 В срабатывает защита SG6105 от превышения напряжения и БП отключается.

Из даташита SG6105 видно, что это уже порог не только по шине +12 В, если замерить напряжение на шинах +5 В и +3,3 В, то станет ясно, что на них напряжение тоже находятся на грани срабатывании защиты.

13,9 В маловато для зарядки АКБ, хотелось бы поднять до 14,2 В. Для этого нужно немного обмануть защиту от превышения напряжения. Можно пойти путем таким, который использовался при переделке БП на ШИМ 2003. А можно поступить иначе.
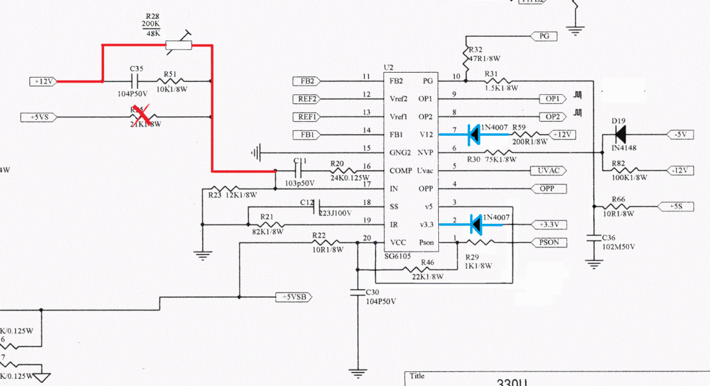
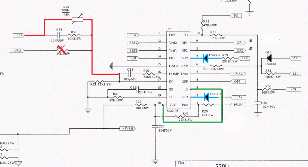
В цепь мониторинга напряжений можно подключить диод, на котором будет падать 0,7 В. Т.Е. мультивизор будет видеть напряжение на 0,7 В меньше, чем есть на шине на самом деле. Устанавливаем диоды перед выводами №7 (мониторинг шины +12 В) и №2 (мониторинг шины 3,3 В).

Вывод 3 отключаем от шины +5 В и подключаем к стабилизированному напряжению 5 В, которое есть на 20 выводе.

Опять теория. №3 отвечает за мониторинг напряжения по шине +5 В. Почему не стоит подключать диод перед выводом №3? При неравномерной нагрузки на шины (основная нагрузка ляжет на шину +12 В) напряжение на шине + 5 В сдвигается очень сильно и SG6105 уводит БП в защиту. Сдвиг по шине 3,3 В тоже будет, но незначительный для срабатывания защиты.
При установке диодов необходимо очень внимательно рассмотреть трассировку дорожек, часть их придется перерезать, некоторые места заменить перемычками.


После установки диодов, напряжение на БП можно поднять еще немного выше, например до 14,2 В.

На этом переделка БП АТХ в зарядное на SG6105 в зарядное окончена, можно собирать в корпус и использовать для зарядки АКБ.

Также необходимо помнить, что такое зарядное очень боится переполюсовки. Для защиты от неправильного подключения АКБ можно использовать простую схему на реле или полевике.
comments powered by HyperComments
Ирина Муравьева

Ирина Муравьева и ее муж, режиссер Леонид Эйдлин стали участниками программы по ремонту. Они хотели, чтобы их кухня выглядела по-современному. «Не слушайте никого, делайте, как знаете, у вас хорошо получается», — говорил Леонид. Но когда они увидели переделанную кухню, им стало плохо. Супруги ожидали совсем другого.

«Мама родная, что это такое?» — задали вопрос хозяева квартиры. Актрисе показалось, что кухня стала меньше, зрители тоже согласились с Муравьевой.

«Мне здесь страшно находиться», — сказала Ирина Муравьева. Кухня ей совсем не нравилась.

Правда, спустя время профессионалы, чтобы не утратить свою популярность, переделали кухню Ирины Муравьевой. Посмотрите, как получилось изысканно, разве нельзя было так сделать сразу?


Все мы привыкли, что профессионалы выполнят любую работу лучше нас. Как показывает практика, это не всегда так.
А у вас когда-нибудь бывало такое, что вы обращались к специалистам, но полученный результат вам не нравился?
Фото: youtube.com yandex.com
Виталий Гогунский

Виталий Гогунский актер сериала «Универ» был участником шоу по ремонту. Жена его, известная модель, Ирина Маирко, с которой вместе они воспитывают дочь Милану. Милане всего 7 лет. Молодые не подавали заявку на ремонт, один федеральный канал сам сделал заманчивое предложение. В новой квартире им требовался ремонт детской комнаты, поэтому они согласились на такой эксперимент. Пока дизайнеры ремонтировали детскую, семья на неделю переехала в загородный дом.


Когда они увидели обновленную детскую, чуть не упали в обморок. Виталий говорит, что вся мебель была низкосортная, обои отклеивались и плинтуса падали на пол. Милана, когда увидела свою будущую комнату, то сразу разревелась. Даже малышке не понравилась новая комната. Как мы знаем: устами младенца глаголет истина.



Но больше всего Ирину и Виталия задело то, что специалисты заменили дорогие деревянные рамы, которые покупали за $15 тысяч на обычные пластиковые. Супругам продюсеры даже не захотели возвращать старую мебель. Ирина и Виталий пообещали, что больше никогда не будут принимать участие в подобных шоу.
Евгений Качалов и «Квартирный вопрос»

Евгений и Тамара Качаловы из Москвы сами пришли на проект, так как хотели, чтобы им из старой несовременной комнаты сделали уютную спальню. Они высказали свои пожелания, чтобы было, как можно меньше различных предметов декора, а выполнено все в темных тонах.


«Я был настроен, что это будет сюрприз, и вынужден признать: тот сюрприз всё-таки удался, — рассказывал Евгений прессе. — Не могу сказать, что он приятный, но он был». Мужчина говорит, что мебель, которую привезли специалисты «Квартирного вопроса» оказалась плохой, ножки от кровати отпали через неделю.


На сайте программы о первом впечатлении Евгения написано так: «Полнейшего разочарования от полученного интерьера нет, но и восторга он не вызывает».
Выпуски программы
-
Свободная для творчества спальня с солнечной стеной 0+
1 февраля 2020
-
Тропическая кухня с природными акцентами 0+
25 января 2020
-
Экспресс-переделка гостиной 0+
18 января 2020
-
Просторная гостиная с двумя зонами 0+
28 декабря 2020
-
Эффектная кухня для кулинарных гуру 0+
21 декабря 2020
-
Гостиная в дымчатых оттенках с эффектной анфиладой 0+
14 декабря 2020
-
Интерьер гостиной в глубоких, насыщенных тонах 0+
7 декабря 2020
-
Магия зеркал в арт-гостиной для архитектора 0+
30 ноября 2020
-
Кухня-столовая с элементами бетона, стекла и металла 0+
23 ноября 2020
-
Универсальная кухня-гостиная с инжирными нотками 0+
16 ноября 2020
-
Спальня, детская комната, столовая и кабинет из обычной гостиной 0+
9 ноября 2020
-
Просторная гостиная с металлическими акцентами 0+
2 ноября 2020
-
Карамельная кухня-гостиная для покорителей горных вершин 0+
26 октября 2020
-
Шикарная гостиная с хмельными акцентами 0+
19 октября 2020
-
Гармоничная кухня-гостиная в японском стиле 0+
12 октября 2020
-
Жизнерадостный интерьер кухни с розовыми стенами 0+
5 октября 2020
-
Гостиная-трансформер с грузинским акцентом 0+
28 сентября 2020
-
Спальня-гостиная с восточными мотивами 0+
21 сентября 2020
-
Гостиная в цветах вкусного десерта для молодых родителей 0+
14 сентября 2020
-
Кухня в сочных цветах и с ландышем под потолком для двух молодых семей 0+
7 сентября 2020
-
Классический дизайн для гостиной с цветущим борщевиком и шелковым абажуром 0+
31 августа 2020
-
9-метровая кухня в духе театра начала XX века 0+
24 августа 2020
-
Уголок солнечного Еревана в просторной кухне-гостиной 0+
17 августа 2020
-
Неземная кухня для стюардессы и машиниста метро 0+
10 августа 2020
-
Абсолютный минимализм в гардеробной вместо спальни 0+
3 августа 2020
-
Аристократичная кухня-гостиная в гранатовом цвете 0+
27 июля 2020
-
Просторная гостиная с гигантским парящим кубом в центре 0+
20 июля 2020
-
Уютная кухня для любителей свежего хлеба 0+
13 июля 2020
-
Спальня для молодых в стиле скульптур Аниша Капура 0+
6 июля 2020
-
9-метровая кухня с отдельной моечной и авангардным цветовым решением 0+
29 июня 2020
-
Литературный салон в современном исполнении для творческой семьи 0+
22 июня 2020
-
Детская с капсульными боксами для трех сестер 0+
15 июня 2020
-
Спальня мечты для самой романтичной пары 0+
8 июня 2020
-
Ар-деко, современность и советское прошлое в гостиной 0+
1 июня 2020
-
Многофункциональный 3D-кубик в спальне 0+
25 мая 2020
-
Айсберги и мерцание звезд в минималистичной спальне 0+
18 мая 2020
-
Грамотное зонирование и стол-катушка на кухне 0+
11 мая 2020
-
Геометричный интерьер спальни в московской сталинке 0+
4 мая 2020
-
Волшебный шатер для маленькой артистки 0+
27 апреля 2020
-
Яркая геометрия в комнате для чувственных натур 0+
20 апреля 2020
-
Волны и ракушки на кухне в морской тематике 0+
13 апреля 2020
-
Притяжение противоположностей в интерьере спальни для супругов 0+
6 апреля 2020
-
Просторная гостиная для балерины 0+
30 марта 2020
-
Кухня для шумных компаний по мотивам «капустников» из 60-х годов 0+
23 марта 2020
-
Кинотеатр и кабинет будущего ракетостроителя в одной гостиной 0+
16 марта 2020
-
Спальня-гостиная с круглой летящей кроватью 0+
9 марта 2020
-
Лаконичная комната школьницы для учебы и отдыха 0+
2 марта 2020
-
Супергеройская комната для любителей Бэтмена, Супермена и Человека-паука 0+
23 февраля 2020
-
Три трансформации и все цвета радуги для одной гостиной 0+
16 февраля 2020
-
Детская со скалодромом для двух братьев 0+
9 февраля 2020
Наталия Филиппова и «Дачный ответ»

Ярая дачница Наталия с суженым Евгением в 2010 году приняли участие в телепрограмме «Дачный ответ». Дизайнеры решили, что на дачном участке необходимо сделать беседку.
Профессионалы построили открытую беседку – веранду, название которой дали «белый теплоход».

Филиппова, увидев конструкцию, не знала, что сказать, у нее пропал дар речи
«Пароход», безусловно, привлек внимание всех, но Наталье не понравился белый цвет беседки, вся мебель и даже подушки. Пол сразу замарался, как только они прошлись по нему
Зачем на дачном участке сделали белый пол? Вернувшись домой, она расстроилась еще больше. Она пожалела, что обратилась в передачу.

«Ремонт длился почти два месяца. Все это время у нас на даче жила бригада из семи человек. Новые деревянные полы в доме превратились в старые грязные доски. Так же, как и в сауне, в которой люди почему-то мылись. От влажности вывернуло все полы в парилке. А душевую кабину разбили», — кричала Наталия.
Позже Филиппова рассказала, что с ней связался директор программы и помог разрешить возникшую ситуацию.
Список источников
- www.ntv.ru
- diodnik.com
- obaldela.ru
7 лестниц