Обзор литературы
Проблема расчета потерь электроэнергии волнует энергетиков уже очень долго. В связи с этим, в настоящее время выпускается очень мало книг по данной теме, т.к мало что изменилось в принципиальном устройстве сетей. Но при этом выпускается достаточно большое количество статей, где производится уточнение старых данных и предлагаются новые решения проблем, связанных с расчетом, нормированием и снижением потерь электроэнергии.
Одной из последних книг, выпущенных по данной теме, является книга Железко Ю.С. “Расчет, анализ и нормирование потерь электроэнергии в электрических сетях” . В ней наиболее полно представлена структура потерь электроэнергии, методы анализа потерь и выбор мероприятий по их снижению. Обоснованы методы нормирования потерь. Подробно описано программное обеспечение, реализующее методы расчета потерь.
Ранее этим же автором была выпущена книга “Выбор мероприятий по снижению потерь электроэнергии в электрических сетях: Руководство для практических расчетов”
Здесь наибольшее внимание было уделено методам расчета потерь электроэнергии в различных сетях и обосновано применение того или иного метода в зависимости от типа сети, а также мероприятиям по снижению потерь электроэнергии
В книге Будзко И.А. и Левина М.С. “Электроснабжение сельскохозяйственных предприятий и населенных пунктов” авторы подробно рассмотрели проблемы электроснабжения в целом, сделав упор на распределительные сети, питающие сельскохозяйственные предприятия и населенные пункты. Также в книге даны рекомендации по организации контроля за потреблением электроэнергии и совершенствованию систем учета.
Авторы Воротницкий В.Э., Железко Ю.С. и Казанцев В.Н. в книге “Потери электроэнергии в электрических сетях энергосистем” рассмотрели подробно общие вопросы, относящиеся к снижению потерь электроэнергии в сетях: методы расчета и прогнозирования потерь в сетях, анализ структуры потерь и расчет их технико-экономической эффективности, планирование потерь и мероприятий по их снижению.
В статье Воротницкого В.Э., Заслонова С.В. и Калинкини М.А. “Программа расчета технических потерь мощности и электроэнергии в распределительных сетях 6 – 10 кВ” подробно описана программа для расчета технических потерь электроэнергии РТП 3.1 Ее главным достоинством является простота в использовании и удобный для анализа вывод конечных результатов, что существенно сокращает трудозатраты персонала на проведение расчета.
Статья Железко Ю.С. “Принципы нормирования потерь электроэнергии в электрических сетях и программное обеспечение расчетов” посвящена актуальной проблеме нормирования потерь электроэнергии. Автор делает упор на целенаправленное снижение потерь до экономически обоснованного уровня, что не обеспечивает существующая практика нормирования. Также в статье выносится предложение использовать нормативные характеристики потерь, разработанные на основе детальных схемотехнических расчетов сетей всех классов напряжений. При этом расчет может производится при использовании программного обеспечения.
Целью другой статьи этого же автора под названием “Оценка потерь электроэнергии, обусловленных инструментальными погрешностями измерения” не является уточнение методики определения погрешностей конкретных измерительных приборов на основе проверки их параметров. Автором в статье проведена оценка результирующих погрешностей системы учета поступления и отпуска электроэнергии из сети энергоснабжающей организации, включающей в себя сотни и тысячи приборов
Особое внимание уделено систематической погрешности, которая в настоящее время оказывается существенной составляющей структуры потерь
В статье Галанова В.П., Галанова В.В
“Влияние качества электроэнергии на уровень ее потерь в сетях” уделено внимание актуальной проблеме качества электроэнергии, что оказывает существенное влияние на потери электроэнергии в сетях
Статья Воротницкого В.Э., Загорского Я.Т. и Апряткина В.Н. “Расчет, нормирование и снижение потерь электроэнергии в городских электрических сетях” посвящена уточнению существующих методов расчета потерь электроэнергии, нормированию потерь в современных условиях, а также новым методам снижения потерь.
В статье Овчинникова А. “Потери электроэнергии в распределительных сетях 0,38 – 6 (10) кВ” делается упор на получение достоверной информации о параметрах работы элементов сетевого хозяйства, и прежде всего о загрузке силовых трансформаторов. Данная информация, по мнения автора, поможет существенно снизить потери электроэнергии в сетях 0,38 – 6 – 10 кВ.
Методика и пример расчета
Известны следующие методики приблизительного подсчета потерь в линиях электропередач:
- оперативные расчеты;
- посуточные вычисления;
- определение максимальных потерь за определенный промежуток времени;
- использование обобщенных данных.
С полной информацией об официально утвержденных методиках определения этого параметра можно ознакомиться в соответствующей нормативной документации.
Расчет потерь в силовом трансформаторе
В качестве примера рассмотрим расчет потерь в фидере высоковольтной линии с трансформатором ТП 6-20/04кВ.
При реализации метода оперативного расчета издержек в зависимости от линейного падения напряжения сначала измеряются величины фазных потенциалов на шинах трансформаторной подстанции в самой удаленной точке при максимальной нагрузке. По результатам проведенных измерений узнается абсолютное и относительное снижение DU в процентах: оно берется по отношению к его среднестатистическому фазному значению на шинах 0,4 кВ ТП 6-20.
Потери энергии W в линии напряжением 0,4 кВ (в процентах от отгрузки электроэнергии в сеть) можно узнать по следующей формуле:
W = 0,7 Kн х DU х t /T, где
- Кн – коэффициент, учитывающий перекос фаз или неравномерность распределения по потребителям;
- U – потери напряжения в нагрузке (в самой удаленной точке линии, то есть по вычисленные максимуму);
- T – время наблюдения (в часах);
- t – величина временной размерности, характеризующая заполнением графика проверки передачи полезной мощности потребителю.
Выбрав значения параметров для конкретного фидера по одной из выложенных в Интернете таблиц (ТП-4) и подставив их в формулу, с помощью калькулятора получим значение 11,4 процента.
Для фидеров других марок искомую величину технологических потерь удается посчитать с помощью тех же таблиц с приведенными в них данными.
Коммерческая составляющая
Отсутствие контроля работы приборов учета приводят к неучтенным хищениям электроэнергии
В первую очередь эта составляющая касается характеристик приборов учета, принадлежащих конечным потребителям (их погрешности, в частности). Для снижения этого типа потерь разработан ряд конкретных мер, успешно применяемых на практике. К категории коммерческих относят не только ошибки при выписывании счетов конкретному потребителю, но и неучтенные хищения электроэнергии. В первом случае они чаще всего возникают по следующим причинам:
- в договоре на поставку электроэнергии приведена неполная или не совсем корректная информация о потребителе и балансовой принадлежности закрепленного за ним объекта;
- ошибка в указании выбранного тарифа;
- отсутствие контроля работы приборов учета (этот случай характерен для садовых кооперативов и СНТ, в частности);
- неточности, возникающие при корректировке выписанных ранее счетов и т. п.
Характерные ошибки, вызванные спорным определением границ балансовой принадлежности объекта, решаются в порядке, установленном законодательством РФ.
Измерение полезного действия
При расчете потерь определяется также показатель полезного действия. Он показывает соотношение мощности активного типа на входе и выходе. Этот показатель рассчитывают для замкнутой системы по следующей формуле:
КПД = М1/М2, где М1 и М2 – активная мощность трансформатора, определяемая измерением на входном и исходящем контуре.
Выходной показатель рассчитывается путем умножения номинальной мощности установки на коэффициент мощности (косинус угла j в квадрате). Его учитывают в приведенной выше формуле.
В трансформаторах 630 кВА, 1000 кВА и прочих мощных устройствах показатель КПД может составлять 0,98 или даже 0,99. Он показывает, насколько эффективно работает агрегат. Чем выше КПД, тем экономичнее расходуется электроэнергия. В этом случае затраты электроэнергии при работе оборудования будут минимальными.
Рассмотрев методику расчета потерь мощности трансформатора, короткого замыкания и холостого хода, можно определить экономичность работы аппаратуры, а также ее КПД. Методика расчета предполагает применять особый калькулятор или производить расчет в специальной компьютерной программе.
Определение величины потерь электрической энергии в сети напряжением 0,4 кВ
18.1. Исходными данными для определения потерь электроэнергии в целом по сети 0,4 кВ или по какому-либо району указанной сети являются:
количество электроэнергии Wн.н(кВт∙ч), поступившей в сеть напряжением 0,4 кВ за расчетный период;
фазные напряжения на всех трех фазах отходящей линии U1а, U1б, U1ви токи Iа, Iб, Iв, измеренные на шинах ТП;
фазные напряжения U2а, U2б, U2визмеренные в конце линии.
Измерения выполняются в дни контрольных замеров в расчетный период.
18.2. Потери электроэнергии в линиях 0,4 кВ рассчитываются по формулам:
для кабельной линии
|
(18) |
для воздушной линии
|
(19) |
где ΔUсрi – среднее падение напряжения в конце распределительной линии, В;
Iсрi, – средний ток линии 0,4 кВ в ее начале на ТП в момент замера ΔUсрi.
18.3. Относительные потери электроэнергии в кабельной сети с коммунально-бытовой нагрузкой определяются:
где Kд.п.ср – коэффициент дополнительных потерь, возникших из-за неравномерной загрузки фаз;
ΔUср – средние относительные потери напряжения для сети низкого напряжения, %.
18.4. Определение относительных потерь напряжения (в %) для сети напряжением 0,4 кВ производится по измерениям фазных напряжений в начале и в конце линии и подсчитывается как среднее фазное значение напряжения в начале и в конце линии в дни контрольных замеров:
|
(21) |
среднее значение потери напряжения в линиях:
|
(22) |
средний процент потерь напряжения для одной ТП:
|
(23) |
средний процент потерь напряжения для всех ТП, на которых проводились замеры:
|
(24) |
где n– число ТП, на которых были выполнены контрольные замеры.
Средний процент потерь мощности в сети 0,4 кВ:
|
(25) |
где Kм/н– коэффициент, определяющий отношение потери мощности к потери напряжения (для приближенных вычислений принимать Kм/н = 0,75 []).
18.5. Число часов максимальных потерь τрекомендуется определять по или из графика τ = ƒ(T) ().
18.6. Средний коэффициент дополнительных потерь для сети напряжением до 0,4 кВ равен:
|
(26) |
где n– число распределительных линий, включенных в расчет;
Kд.пi– коэффициент дополнительных потерь при неравномерной нагрузке фаз распределительной линии определяют:
|
(27) |
где Ro, Rф – соответственно активные сопротивления нулевого и фазного проводов, Ом;
Kнi– коэффициент неравномерности нагрузки фаз распределительной линии, который равен:
|
(28) |
где Iаi, Iвi, Ici – соответственно значения токов (А) фаз А, В, С головного участка распределительной линии 0,4 кВ;
Iсрi– среднее значение токов (А) фаз А, В, С.
Коэффициенты K2нiи Kд.пможно определить по приложениям и .
Для двухпроводной линии Kд.п = 1, для трехпроводной линии Kд.п =K2нi
18.8. Относительная величина потерь электроэнергии в сети с воздушными линиями и коммунально-бытовой нагрузкой определяется:
|
(29) |
18.9. Относительная величина потерь электроэнергии в линии с одной нагрузкой равна:
|
(30) |
18.10. Потери электроэнергии в сети напряжением 0,4 кВ будут равны:
|
(31) |
Расчет сети при помощи вспомогательных таблиц удельных потерь напряжения
Электроснабжение > Выбор сечений по допустимой потере напряжения
Расчет сети при помощи вспомогательных таблиц удельных потерь напряжения
В табл. 5-14-5-26 приведены удельные потери напряжения для электропроводок, воздушных и кабельных линий и токопроводов в зависимости от величины коэффициента мощности. Для проводов и кабелей из цветного металла эти потери выражены в процентах на 1 квт м, квт км или Мвт км в зависимости от напряжения линии.Потеря напряжения в линии при заданном сечении проводов и кабелей из цветных металлов определяется по формуле
где Ма-сумма произведении активных нагрузок на длины участков линии (квт м, квт км, Мвт км);DUтб – табличное значение удельной величины потери напряжения в процентах на 1 квт м, квт км или Мвт км.Определение сечения проводов по заданной величине потери напряжения производится следующим образом. Определяется расчетное значение DUтб по формуле
и по соответствующей таблице подбирается сечение провода с ближайшим меньшим значением удельной потери напряжения.Потеря напряжения в линии для стальных проводов определяется по формуле
где l – длина линии, км;DUтб – табличное значение удельной потери напряжения, в/км.Расчетное значение удельной потери напряжения при определении сечения проводов по заданной допустимой величине потери напряжения вычисляется по формуле
Для промежуточных значений тока линии величина потери напряжения определяется интерполяцией по формуле

где – табличное значение потери напряжения для наименьшего тока – то же для наибольшего тока – потеря напряжения для промежуточного тока
Пример 5-4
Произвести расчет линии по примерам 5-1, 5-2, при помощи таблиц удельных потерь напряжения.Решение.1. Из примера 5-1 наибольшее значение Ма=9,44 квт км. Допустимая потеря напряжения DU=4%.Находим расчетное значение удельной потери напряжения по (5-14):
Из табл. 5-17 для воздушной линии 380/220 в при cosj = 1 находим сечение алюминиевого провода 70 ммкв, для которого Определяем потерю напряжения в магистрали АБ по (5-13):
Расчетные значения удельной потери напряжения для ответвления БВ
для ответвления БГ
В обоих случаях по табл. 5-17 принимаем провод сечением 16 мм кв2. Из примера 5-2 Ма=3,05 Мвт км, DU=6,5%
По (5-14) получаем:
По табл. 5-22 для алюминиевого провода при cosj = 0,85 находим сечение 70 ммкв, для которого DUтб=1,9 %/Мвт км. Потеря напряжения в магистрали по (5-13)
Потеря напряжения, допустимая для ответвлений от магистрали в точке Б, равна:
Расчетные значения удельных потерь напряжения:для ответвления БВ
для ответвления БГ
для ответвления БД
Пример 5-5
От трансформаторного пункта промышленного предприятия получает питание магистральный токопровод АБВ типа ШМА 59-1, к которому присоединены распределительные токопроводы БГ, ВД и BE типа ШРА 60-6 (рис. 5-3). Длины участков токопроводов и нагрузки распределительных токопроводов указаны на рис. 5-3. Нагрузки распределены равномерно вдоль токопроводов. Номинальное напряжение сети 380 в, коэффициент мощности нагрузки cosj=0,7.Определить потерю напряжения в токопроводах до наиболее удаленных точек Г, Д, Е.Решение.
Определяем моменты активных нагрузок на отдельных участках токопровода.Магистральный токопровод:
Распределительные токопроводы:
При cosj = 0,7 значения удельных потерь напряжения: для магистрального токопровода типа ШМА 59-1DUтб=0,0308 %/квткм и для распределительного токопровода типа ШРА 60-6 DUтб= 0,133 %/квткм.Пользуясь (5-13), определяем потерю напряжения до конца Г распределительного токопровода БГ:
Аналогично определяем потери напряжения до точек Д и Е:
Рисунок 5-3. Схема токопроводов

(При определении моментов в распределительном токопроводе равномерно распределенную нагрузку считаем сосредоточенной в середине токопровода.)
Смотри ещё по разделу на websorАктивные и индуктивные сопротивления линии Расчет сети по допустимой потере напряжения без учета индуктивного сопротивления Расчет сети по потере напряжения с учетом индуктивности линий Расчет сети при помощи вспомогательных таблиц удельных потерь напряжения Расчет осветительной сети по допустимой потере напряжения Примеры расчетов сечений проводов и кабелей по допустимой потере напряжения Расчет сети по условию наименьшей затраты металла Расчет сети по условию постоянной плотности тока
Характеристики проводов
|
Марка провода |
ro, Ом/км |
хo, Ом/км |
Iдлит.доп.табл., А |
|
АС–35 |
0,773 |
0,403 |
175 |
|
АС–16 |
1,772 |
0,435 |
111 |
|
АС–70 |
0,42 |
0,392 |
265 |
Здесь ro, хo определены по приложениям 1, 14, 15 .
4.
Проверяем выбранный провод
по длительно допустимому нагреву.
Наибольшая мощность будет передаваться по любому
из головных участков сети при отключении другого головного участка. Эта
мощность равна сумме мощностей потребителей
.
.
По
таблице приложения 4 стр. 463 определяем длительно допустимый ток
для провода АС–70.
, т.е.
.
По нагреву в аварийном режиме провод проходит.
.
.
5. Проверяем
выбранные провода по механической прочности.
В соответствии с стр.78 для магистральной линии 10 кВ
сечение сталеалюминиевого провода по условиям механической прочности должно
быть не менее 70 мм2, а отпаек не менее 35 мм2. Поэтому
окончательно принимаем для линии эти провода. Проверку на нагрев с новыми
проводами можно не делать, так как провода большего сечения имеют большие
допустимые по нагреву токи.
6. Проверяем выбранный
провод по потерям напряжения в нормальном режиме работы.
Потери напряжения в линии
А–2
,
.
Потери напряжения от источника питания до точки
токораздела

Напряжения
в узлах
,
.
Потери
напряжения в линии
,
,
.
Напряжения в узлах
,
,
,
.
7.
Определяем потери
напряжения в аварийных режимах (например, при отключении источника или обрыве провода на участке ).
Получим
разомкнутую линию с питанием от источника А (рис. 3.5).

Рис. 3.5. Схема сети при отключении
головного участка .
Перетоки мощности по участкам сети
,
,
,
.
На участке 3–4 потери не меняются, так как по
нему течёт такой же переток, как и в нормальном режиме. По участкам
магистральной линии потокораспределение изменяется
,
,
.
Суммарная потеря напряжения до узла 3
магистральной линии
.
До
потребителя 4
.
Напряжения
в узлах линий
,
,
,
.
Определяем
потери напряжения в послеаварийном режиме при обрыве провода на головном
участке А–1. Тогда получаем схему сети, изображённую на рис. 3.6.

Рис. 3.6. Схема сети при отключении головного участка
А–1
,
,
,
.
Потери напряжения на участках линии
,
,
.
Суммарные потери на участке А–3

Напряжения
в узлах
,
,
,
.
8. Строим график
распределения напряжений в магистральной линии (рис. 3.7).
Видим,
что напряжения в узловых точках в режимах отключения одного из головных
участков значительно ниже, чем в нормальном. Наибольшие потери напряжения
возникают при отключении головного участка .
Обычно считается, что при отключении одного из головных участков допускается
снижение напряжения на 5 % по сравнению с нормальным режимом работы сети.
Определим снижение напряжения в узлах при отключении головного участка по сравнению с нормальным режимом.
,
,
,
.
Дополнительное снижение напряжения составляет не
более 5 % во всех точках сети, следовательно, провода выбраны правильно по
условию потерь напряжения в нормальном и в аварийном режимах.
Формулы для расчета потерь давления по длине
Данная автоматизированная система позволяет произвести расчет потерь напора по длине online. Расчет производится для трубопровода, круглого сечения, одинакового по всей длине диаметра, с постоянным расходом по всей длине (утечки или подпитки отсутствуют).
Расчет производится для указанных жидкостей при температуре 20 град. С. Если вы хотите рассчитать потери напора при другой температуре, или для жидкости отсутствующей в списке, перейдите по указанной выше ссылке – Я задам кинематическую вязкость и эквивалентную шероховатость самостоятельно.
Для получения результата необходимо правильно заполнить форму и нажать кнопку рассчитать. В ходе расчета значения всех величин переводятся в систему СИ. При необходимости полученную величину потерь напора можно перевести в потери давления.
Порядок расчета потерь напора
- Вычисляются значения:
- средней скорости потока
где Q – расход жидкости через трубопровод, A – площадь живого сечения, A=πd2/4, d – внутренний диаметр трубы, м
числа Рейнольдса – Re
где V – средняя скорость течения жидкости, м/с, d – диаметр живого сечения, м, ν – кинематический коэффициент вязкости, кв.м/с, Rг – гидравлический радиус, для круглой трубы Rг=d/4,
d – внутренний диаметр трубы, м
Определяется режим течения жидкости и выбирается формула для определения коэффициента гидравлического трения.
-
Для ламинарного течения Re
- Для переходного режима 2000
- Для турбулентного течения Re>4000 универсальная формула Альтшуля.
где к=Δ/d, Δ – абсолютная эквивалентная шероховатость.
Потери напора по длине трубопровода вычисляются по формуле Дарси — Вейсбаха.
Потери напора и давления связаны зависимостью.
где ρ – плотность, g – ускорение свободного падения.
Потери давления по длине можно вычислить используя формулу Дарси — Вейсбаха.
После получения результатов рекомендуется провести проверочные расчеты. Администрация сайта за результаты онлайн расчетов ответственности не несет.
Как правильно заполнить форму
Правильность заполнения формы определяет верность конечного результата. Заполните все поля, учитывая указанные единицы измерения. Для ввода чисел с десятичной частью используйте точки.
Расчёт параметров схемы замещения ЛЭП
Справочные данные для расчёта параметров ЛЭП приведены здесь.
Описание схемы замещения ЛЭП приведено здесь.
- ЛЭП 4-5
- \displaystyle L=60 км — протяженность линии;
- \displaystyle N=3 — количество цепей;
- \displaystyle m=1 — число проводов в фазе;
- \displaystyle D_{ср}=5 м — среднегеометрическое расстояние между проводами цепи;
- \displaystyle R_{0}=0,118 Ом/км;
- \displaystyle X_{0}=0,1445\cdot\log{\frac{D_{ср}}{r_{э}\cdot10^{-3}}} = 0,401 Ом/км;
- \displaystyle B_{0}=\frac{7,58\cdot10^{-6}}{log{\frac{D_{ср}}{r_{э}\cdot10^{-3}}}} = 2,844\cdot10^{-6} См/км;
- \displaystyle R_{45}=R_{0}\cdot \frac{L}{N} = 0,118\cdot \frac{60}{3} = 2,36 Ом;
- \displaystyle X_{45}=X_{0}\cdot\frac{L}{N} = 8,017 Ом;
- \displaystyle B_{45}=B_{0}\cdot{L}\cdot{N} = 5,119\cdot{10^{-4}} См.
- ЛЭП 4-6
- \displaystyle L=20 км;
- \displaystyle N=1;
- \displaystyle R_{46}=R_{0}\cdot \frac{L}{N} = 0,118\cdot \frac{20}{1} = 2,36 Ом;
- \displaystyle X_{46}=X_{0}\cdot\frac{L}{N} = 8,017 Ом;
- \displaystyle B_{46}=B_{0}\cdot{L}\cdot{N} = 5,687\cdot{10^{-4}} См.
- ЛЭП 5-6
- \displaystyle L=40 км;
- \displaystyle N=2;
- \displaystyle R_{56} = R_{0} \cdot \frac{L}{N} = 0,118 \cdot \frac{40}{2} = 2,36 Ом;
- \displaystyle X_{56} = X_{0} \cdot \frac{L}{N} = 8,017 Ом;
- \displaystyle B_{56} = B_{0} \cdot {L}\cdot{N} = 2,275 \cdot {10^{-4}} См.
Как снизить потери ?
Одним из способов снижения потери напряжения в проводнике, является увеличение его сечения. Помимо этого, рекомендуется сократить его протяженность и удаленность от точки назначения. В некоторых случаях эти способы не всегда можно применить по техническим причинам.В большинстве случаем, сокращение сопротивления позволяет нормализовать работу линии.
Главным недостатком большой площади сечения кабеля, являются существенные материальные затраты в процессе использования. Именно поэтому правильный расчёт и подбор нужного диаметра, позволяют избавиться от этой неприятности. Калькулятор в режиме онлайн применяют для проектов с высоковольтными линиями. Здесь программа помогает правильно рассчитать точные параметры для электрической цепи.
Варианты определения ΔU
Метод векторов
В ходе проектирования электрической сети в основе лежит нагрузка, работоспособность которой необходимо обеспечить. Если кабель будет выбран неправильно, ΔU на нем не позволит правильно работать этой нагрузке. Асинхронные двигатели не достигнут заданных оборотов, трансформаторы на вторичных обмотках не обеспечат номинальные напряжения и т.д., и т.п. Для однофазной сети нагрузка разделяется на активную и реактивную составляющие.
Трехфазная сеть представляется как три самостоятельные однофазные сети. Они называются схемами замещения. Этот метод обеспечивает достаточно точные результаты, если нагрузка симметрична. Если симметрия нарушается, то анализ причин, которые этот процесс вызвали, также можно выполнить, используя этот метод. На основании известных величин можно построить векторную диаграмму и, меняя длину векторов соответственно поставленной задаче, определять те величины, которые необходимы.

Схема 1
Например, известны параметры, которые необходимы для нормальной работы нагрузки. Параметры линии также известны. Следовательно, задача сводится к определению векторного напряжения U1. Шаги, приводящие к появлению искомого вектора, показаны далее.

Схема 2
Длина вектора и его направление определяются исходя из закона Ома и направления вектора напряжения, определяющего ток (векторы тока и напряжения по направлению совпадают). Вектор напряжения, который получается как результат сложения активной и реактивной составляющих нагрузки (IR+IХ), – это и есть ΔU в линии, соединяющей источник напряжения U1 с нагрузкой. Из полученных векторов просто получить также и потери напряжения. Для этого векторы U1 и U2 совмещаются так, чтобы направление обоих было таким же, как у вектора U2. Разница между ними в длине – это будут потери напряжения.

Схема падения и потери напряжения
Определение ΔU и потерь напряжения
Таблицы Кнорринга
Но заниматься построением векторов довольно-таки нудно. Тем более что за время существования потребности в проектировании электросетей для стандартных ситуаций придуманы решения более быстрые. К ним относятся таблицы Кнорринга. Стандартность ситуации для них состоит в постоянстве напряжения на входе кабеля или иного проводника (переменное напряжение с действующим значением 220 В)
Это важно как для одной фазы, так и для трех фаз. То есть в трехфазной электросети нагрузка должна быть симметричной
Также необходимо располагать величиной сечения токопроводящей жилы (в квадратных миллиметрах), длиной проводника (в метрах) и мощностью в нагрузке (в киловаттах). Получаем произведение мощности на длину, в столбце, начинающемся с подходящего сечения жилы, находим это значение, и в крайнем левом столбце смотрим ΔU на кабеле. Только и всего. Два варианта таблиц для напряжения однофазной и трехфазной электрической сети, а также одна для напряжения 12 В, показанные далее, читатель может использовать для расчетов.

Таблица 1
Таблица 2
Таблица 3
Для всех таблиц принято ограничение – жилы должны быть из меди. Если читателю встретится такое определение, как момент нагрузки, – это как раз и будет число из таблицы Кнорринга для провода, соответствующее произведению мощности на длину.
Точные расчеты по формулам
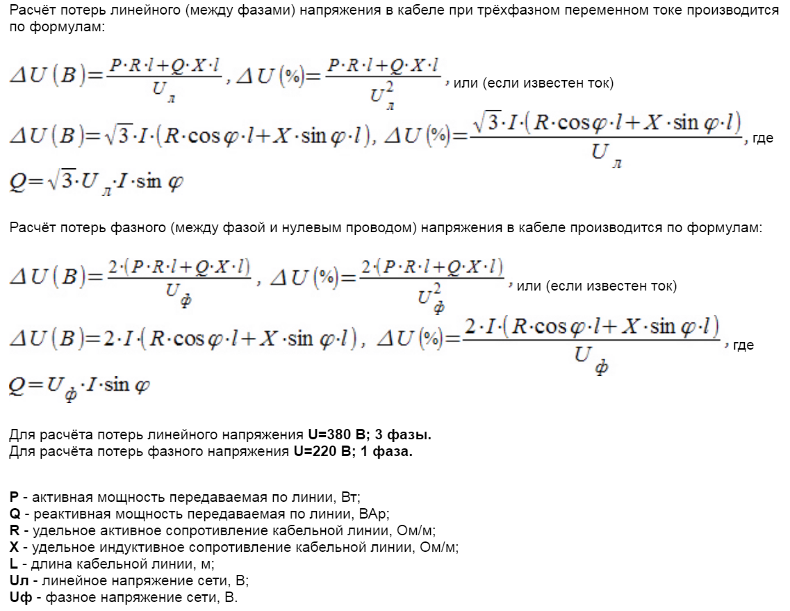
Если по тем или иным причинам метод векторов и таблицы не устраивают, можно использовать либо формулы, показанные далее, либо калькулятор онлайн, на них основанный. Таких калькуляторов в сети немало, и найти подходящий несложно.

Расчет по формулам ΔU по длине кабеля
Расчет воздушных и кабельных линий электропередач
Электроснабжение шахты будет осуществляться по двум воздушным линиям. Каждую линию будем рассчитывать на пропуск 75% всей нагрузки и на пропуск 100% нагрузки потребителей I и II категорий.
Максимальная токовая нагрузка ВЛ (КЛ) определяется по формуле
, (3.6)
где Uн-номинальное напряжение в линии;
n-количество цепей линии.
Сечение жил линии
(3.7)
где iэк – экономическая плотность тока в рассматриваемом проводнике, выбирается согласно .
Выбор воздушных и кабельных линий по длительно допустимой нагрузке производится исходя из соотношения
(3.8)
где Iд.д – длительно допустимый ток линии в зависимости от сечения, принимается согласно
Выбранные кабельные линии проверяются по потерям напряжения. Минимально допустимое напряжение у потребителя 5700 вольт, то есть позволительная потеря напряжение в линии от трансформатора до потребителя 900 вольт.
Потери напряжения в кабельных линиях 6 кВ определяются по формуле
(3.9)
где -расчётный ток соответствующего участка сети;
li – длина i-ого участка линии;
r0i, x0i – соответственно удельные активное и реактивное сопротивления i-ого участка линии, определяемые по .
Воздушная линия, питающая ГПП
Выбор ВЛ по экономической плотности тока
Uн = 110 кВ,
n = 2,
А,
iэк = 1,1,
Полученное сечение округляется до ближайшего стандартного.
Принимается провод АС – 95, S = 95 мм2 с Iдд = 330 А;
В аварийном режиме: n = 1,
А,
– длительно допустимый ток
– расчетный ток при аварийном режиме работы.
Проверка ВЛ по потери напряжения
При расчёте потерь напряжения в линии напряжением 110 кВ необходимо учитывать влияние ёмкости сети. Определение потерь напряжения в этой линии ведётся в следующем порядке:
Вычисляются активная и реактивная мощности, передаваемые по одной цепи ВЛ по формулам
где tg?к – коэффициент реактивной мощности с учётом компенсации реактивной нагрузки,
тогда
Определяется активная составляющая напряжения на вводе ГПП по формуле
где U1 – напряжение в начале ВЛ, U1=115 кВ;
r0, x0 – соответственно удельные активное и реактивное сопротивления ВЛ, определяются по , r0=0.33 Ом/км, x0=0,429 Ом/км;
lвл – длина ВЛ, lвл=8 км.
Вычисляется реактивная составляющая напряжения на вводе ГПП по формуле
Определяется подводимое к трансформатору ГПП напряжение как
Фактическая величина падения напряжения на ВЛ
?UФ.ВЛ=U1-U2=115-114.6134=0.3866 кВ.
Выбор ВЛ по экономической плотности тока
Uн = 6,6 кВ,
n = 2,
А,
iэк = 1,1,
Полученное сечение округляется до ближайшего стандартного.
Принимается провод А – 95, S = 95 мм2 с Iдд = 320 А;
В аварийном режиме:
n = 1,
А.
Для того чтобы уменьшить потери напряжения принимается сечение токоведущей жилы 120 мм2 . Электроэнергия к шахте будет подводиться по ВЛ А – 120, S = 120 мм2 с Iдд = 375 А
– длительно допустимый ток
– расчетный ток при аварийном режиме работы.
Проверка ВЛ по потери напряжения
,
где IРА – расчетный ток соответствующего участка сети;
li – длина i-го участка линии;
r0, x0 – соответственно активное и реактивное сопротивления 1-го км участка линии.
В аварийном режиме работы:
В.
Подготовка исходных данных для расчета потерь электроэнергии
15.1.
Для выполнения расчетов потерь электрической энергии используется утвержденная
принципиальная электрическая схема питающей и распределительной сети 10(6)-0,4
кВ в нормальном режиме ее работы с указанием на ней всех центров питания (ЦП),
распределительных пунктов (РП), типов реакторов, марок, сечений и длин всех
кабельных (КЛ) и воздушных (ВЛ) линий, номера сетевых и абонентских
трансформаторных подстанций (ТП). На ТП должны быть указаны номера ячеек,
данные силовых трансформаторов, коммутирующих аппаратов. На ЦП и РП указываются
номера секций и ячеек, наименование питающих и распределительных линий,
отходящих от данных секций. Кроме того, на схеме сети должны быть проставлены
токоразделы, соответствующие нормальному режиму работы электросети.
15.2.
При расчетах потерь электрической энергии используются фактические данные,
полученные из автоматизированной системы контроля и учета, а при ее отсутствии
– результаты контрольных замеров за расчетный период.
Основные причины потерь электроэнергии
Разобравшись со структурой, перейдем к причинам, вызывающим нецелевой расход в каждой из перечисленных выше категорий. Начнем с составляющих технологического фактора:
- Нагрузочные потери, они возникают в ЛЭП, оборудовании и различных элементах электросетей. Такие расходы напрямую зависят от суммарной нагрузки. В данную составляющую входят:
- Потери в ЛЭП, они напрямую связаны с силой тока. Именно поэтому при передаче электроэнергии на большие расстояния используется принцип повышения в несколько раз, что способствует пропорциональному уменьшению тока, соответственно, и затрат.
- Расход в трансформаторах, имеющий магнитную и электрическую природу ( 1 ). В качестве примера ниже представлена таблица, в которой приводятся данные затрат на трансформаторах напряжения подстанций в сетях 10 кВ.
Потери в силовых трансформаторах подстанций
Нецелевой расход в других элементах не входит в данную категорию, ввиду сложностей таких расчетов и незначительного объема затрат. Для этого предусмотрена следующая составляющая.
- Категория условно-постоянных расходов. В нее входят затраты, связанные со штатной эксплуатацией электрооборудования, к таковым относятся:
- Холостая работа силовых установок.
- Затраты в оборудовании, обеспечивающем компенсацию реактивной нагрузки.
- Другие виды затрат в различных устройствах, характеристики которых не зависят от нагрузки. В качестве примера можно привестисиловую изоляцию, приборы учета в сетях 0,38 кВ, змерительные трансформаторы тока, ограничители перенапряжения и т.д.
- Климатическая составляющая. Нецелевой расход электроэнергии может быть связан с климатическими условиями характерными для той местности, где проходят ЛЭП. В сетях 6 кВ и выше от этого зависит величина тока утечки в изоляторах. В магистралях от 110 кВ большая доля затрат приходится на коронные разряды, возникновению которых способствует влажность воздуха. Помимо этого в холодное время года для нашего климата характерно такое явление, как обледенение на проводах высоковольтных линий, а также обычных ЛЭП.
Учитывая последний фактор, следует учитывать затраты электроэнергии на расплавление льда.
Список источников
- www.asutpp.ru
- powersystem.info
- ProTransformatory.ru
- www.hydro-pnevmo.ru
- www.websor.ru
- electrikmaster.ru
- vunivere.ru
- studbooks.net
- mirznanii.com
- files.stroyinf.ru
- docplan.ru
- domelectrik.ru
- StrojDvor.ru
7 лестниц